嘉盛外汇 行情分析

嘉盛外汇 行情分析列表

2024-03-04 11:20
期货公司观点汇总一张图:3月4日农产品(棉花、豆粕、白糖、玉米、鸡蛋、生猪等)
汇通财经APP讯——期货公司观点汇总一张图:3月4日农产品(棉花、豆粕、白糖、玉米、鸡蛋、生猪等)
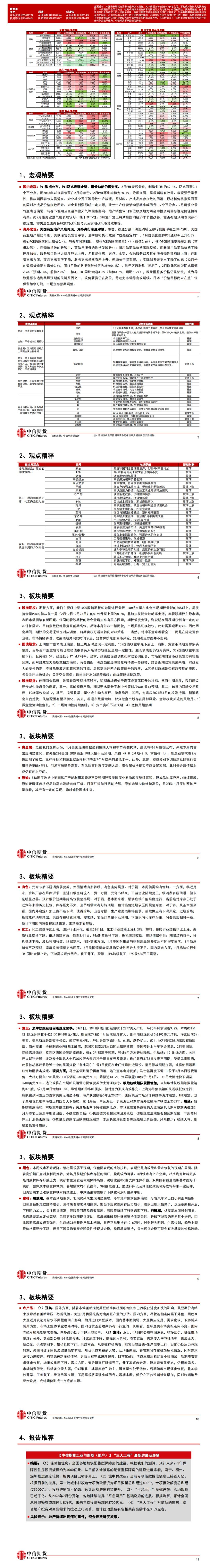
2024-03-04 11:19
期货公司观点汇总一张图:3月4日有色系(铜、锌、铝、镍、锡等)
汇通财经APP讯——期货公司观点汇总一张图:3月4日有色系(铜、锌、铝、镍、锡等)
2024-03-04 11:18
期货公司观点汇总一张图:3月4日黑色系(螺纹钢、焦煤、焦炭、铁矿石、动力煤等)
汇通财经APP讯——期货公司观点汇总一张图:3月4日黑色系(螺纹钢、焦煤、焦炭、铁矿石、动力煤等)
2024-03-04 10:45
恒泰期货3月4日早盘交易策略
汇通财经APP讯——以下是恒泰期货今日早间交易策略,覆盖品种有:宏观分析、原油燃料油沥青等能源化工、玉米白糖生猪等农产品、黑色系如铁矿石焦煤焦炭螺纹钢、有色系如工业硅碳酸锂等。恒泰期货公司授权由“专注...
2024-03-04 10:25
中信期货3月4日晨报:美国经济数据不佳叠加商业地产隐忧再现,金价创下新高
汇通财经APP讯——以下为中信期货今日晨报对股指、国债、贵金属、原油能源化工、有色金属、螺纹钢材焦炭黑色系玻璃纯碱等建材、豆类生猪等农产品等期货的操作建议和提醒。中信期货公司授权由“专注国内期货衍生品...
2024-03-04 10:09
海通期货【原油专题】油品裂解差历史估值梳理及策略展望
汇通财经APP讯——石油系相关品种走势与国际原油价格相关性较强。本文通过梳理主流精炼产品期货和国际油价之间的关系,探索当下裂解差所处的历史位置,挖掘潜在的传导性及可靠的套利机会供读者参考。经由长周期梳...
2024-03-04 10:04
俄罗斯减产声明意外惊喜,美油4个月来首次站上80大关
汇通财经APP讯——以沙特阿拉伯和俄罗斯为首的OPEC+成员国周日同意,将自愿减产220万桶/日的协议延长至第二季度,在市场对全球经济增长和OPEC以外国家产量上升感到担忧之际,此举为市场提供了额外支...
2024-03-04 09:50
海通期货3月4日晨间策略:焦炭供需双弱,借助减产利多油价有望继续冲高
汇通财经APP讯——股指:周度级别来看,上周市场成交量持续放大且 ETF 已经开始净流出,显示出“国家队”行为对市场的干预在减弱,好的方面是杠杆资金和北上资金接力“国家队”A 股自身“造血”能力有所改...
2024-03-04 09:06
3月4日亚洲时段6大货币对、美元指数及黄金阻力/支撑位
汇通财经APP讯—— 本文提供美元指数、欧元、英镑、日元、瑞郎、澳元、加元及黄金支撑阻力位。 欧元/美元 英镑/美元 阻力位 支撑位 阻力位 支撑位 1.0847 1.0832 1.2666 1.26...
2024-03-04 07:15
多头狂欢!本周迎鲍威尔证词和非农报告,金价后市目标剑指2100关口
汇通财经APP讯——上周黄金疯狂爆发,周初整体在2030美元附近维持震荡格局,上周四在符合预期的PCE数据下一度拉升至2050美元,上周五更上一层楼,在疲弱美国数据的影响下暴涨近40美元,一度冲高至2...
2024-03-02 14:28
汇市周评:美元周线二连跌,美日站上150,欧元先抑后扬
汇通财经APP讯——美元指数在本周呈现震荡上行走势,然而周五的跌幅使其全周涨幅化为乌有。与此同时,欧元走势则与美元相反。日元本周整体表现平稳,周四除外。本周,市场关注美国1月个人消费支出(PCE)通胀...
2024-03-02 13:35
顶级经济学家警告:美联储2024年不会降息
汇通财经APP讯—— 如果市场意识到美联储不会在2024年降息,美元可能会飙升,而这正是美国一位主要基金经理目前所预测的。 阿波罗全球管理公司(Apollo Global Management)表示,...
2024-03-02 12:54
原油周评:油价本周上涨,市场等待OPEC+减产决定
汇通财经APP讯——本周,布伦特原油在头寸月份转换后上涨约2.4%,而WTI上涨约4.55%。交易商等待OPEC+就第二季度供应协议做出决定,同时也在权衡美国、欧洲和其他国家的最新经济数据,油价上涨近...
2024-03-02 12:26
黄金周评:周末前黄金爆发逼近2100,下周将迎来重重考验
汇通财经APP讯——本周五(3月1日),黄金价格逼近2100美元/盎司大关,刷新了收盘纪录,市场正对即将到来的充满重大宏观经济风险的一周做好准备。现货黄金以2082.82美元/盎司的价格收盘,这是自去...
2024-03-02 11:52
大摩与市场唱反调,预测欧银将更快更深降息,欧元未来将走低
汇通财经APP讯——摩根士丹利指出,欧洲央行(ECB)加速并深化利率降低周期以弥补欧元区巨大的产出缺口,这将导致欧元贬值。摩根士丹利策略师戴维·S·亚当斯(David S. Adams)表示,欧元在较...