嘉盛外汇 行情分析

嘉盛外汇 行情分析列表

2023-12-20 10:16
华泰期货12月20日原油日报:红海事件对原油市场的影响有限
汇通财经APP讯——要闻与重要数据1.WTI1月原油期货收涨0.97美元,涨幅1.34%,报73.44美元/桶;布伦特2月原油期货收涨1.28美元,涨幅1.64%,报79.23美元/桶;上期所原油期货...
2023-12-20 09:50
海通期货12月20日原油日报
汇通财经APP讯——油价连续第五天收涨,红海危机对航运市场影响仍在发酵,越来越多航运公司加入停航队伍,马士基认为红海航运中断可能会使航运延迟2-4周。该事件引发了投资者的关注,相对来讲对原油和液化天然...
2023-12-20 09:41
恒泰期货12月20日早盘交易策略
汇通财经APP讯——以下为恒泰期货12月20日对能源板块、黑色板块、农产品板块期货交易提醒和建议。恒泰期货公司授权文本由“专注期货开户交易及专业行情分析资讯网站”:【一期货 www.1qh.cn】转发
2023-12-20 09:35
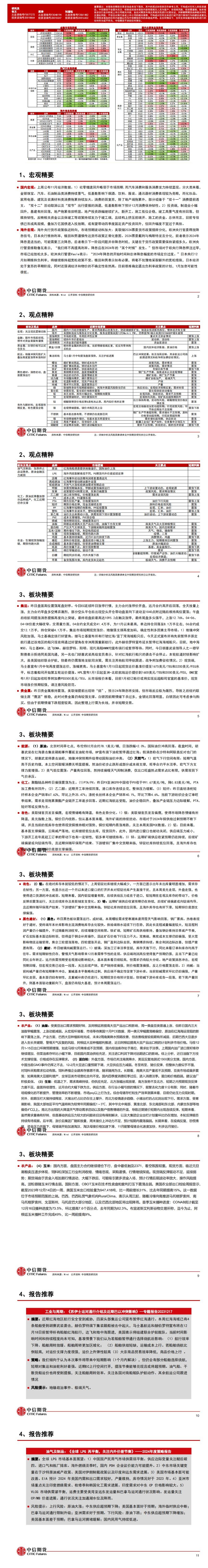
中信期货12月20日晨报降息预期强化,有色强于黑色
汇通财经APP讯——以下为中信期货12月20日对贵金属、能源化工、黑色建材、有色金属、农产品期货交易提醒和建议。中信期货公司授权文本由“专注期货开户交易及专业行情分析资讯网站”:【一期货 www.1q...
2023-12-20 09:03
亚洲时段6大货币对、美元指数及黄金阻力/支持位
汇通财经APP讯—— 本文提供美元指数、欧元、英镑、日元、瑞郎、澳元、加元及黄金支撑阻力位。 欧元/美元 英镑/美元 阻力位 支撑位 阻力位 支撑位 1.0984 1.0973 1.2737 1.27...
2023-12-20 08:46
12月20日财经早餐:纳指再创历史新高 投资者无视美联储官员警告 日本央行维持负利率
汇通财经APP讯——周二(12月19日),华尔街延续涨势,无视美联储政策制定者试图抑制降息预期的警告。纳斯达克100指数再创历史新高,标准普尔500指数上涨0.6%,迅速逼近该基准指数的历史最高点。蓝...
2023-12-20 08:00
“进退两难”!美联储货币政策前景存在分歧,金价在2040关口附近徘徊
汇通财经APP讯—— 周三(12月20日)亚市早盘,由于美联储政策制定者淡化降息讨论并将焦点转向利率限制将持续多久以将通胀率降至2%,贵金属横盘整理。 截至发稿,现货黄金现报2041.02美元/盎司,...
2023-12-20 07:38
德意志银行:英镑兑欧元汇率2024年或面临“特拉斯危机”
汇通财经APP讯—— 德意志银行表示,2024年英镑对欧元汇率将受前首相利兹·特拉斯(Liz Truss)引发的危机影响,预计英镑将跌至2022年9月特拉斯引入其备受争议的预算时对欧元的最低水平。 这...
2023-12-20 07:33
黄金交易提醒:美联储降息预期削弱美元,金价再度攀升至近两周高位
汇通财经APP讯——周二(12月19日),市场参与者继续预计美联储明年将降低借贷成本,美元和美国国债收益率下跌,黄金价格稳步上涨。#黄金技术分析#(现货黄金走势图)现货黄金收涨0.64%,收报2040...
2023-12-20 07:08
原油交易提醒:受贸易和供应中断威胁,油价五连阳至逾两周高位
汇通财经APP讯——也门与伊朗结盟的胡塞武装分子袭击红海船只,扰乱了海上航线贸易并迫使更多公司改变船只航线。周二油价每桶上涨逾1%,延续了前一交易日的涨势,日线录得五连阳。WTI 1月原油期货结算价收...
2023-12-19 22:48
一张图:由于海岬型船运价疲软,波罗的海指数连续第四天下跌
汇通财经APP讯——最新数据显示,2023/12/19 波罗的海干散货指数(BDI)报 2219 点,创2023/11/24以来新低水平,较前值跌3.02%,创4天最大跌幅,且为连续第5天下跌。其中,...
2023-12-19 22:14
金价短期趋势仍看涨,等待PCE数据指引方向
汇通财经APP讯——周二(12月19日),美盘时段,现货黄金窄幅震荡,交投于2029.30美元/盎司,涨幅0.11%。现货黄金价格从1980.00美元反弹后,短期内未能持续向上。一方面原因在于,美联储...
2023-12-19 21:04
美国时段:6大货币对、美元指数及黄金阻力/支撑位
汇通财经APP讯—— 本文提供美元指数、欧元、英镑、日元、瑞郎、澳元、加元及黄金支撑阻力位。 欧元/美元 英镑/美元 阻力位 支撑位 阻力位 支撑位 1.0949 1.0926 1.2722 1.26...
2023-12-19 11:34
一张图:2023/12/19黄金原油外汇股指"枢纽点+多空占比"一览
汇通财经APP讯——一张图:黄金原油外汇股指"枢纽点+多空占比"一览。今日(2023/12/19周二)最新出炉的数据显示,截止上个交易日结束时,头寸达到80%及以上的品种有:★ 美国原油 WTI OI...
2023-12-19 11:25
美元兑日元极速拉升逾100点!日本转向政策迹象全无,利率如期维持不变
汇通财经APP讯—— 周二(12月19日)亚市,美元/日元短线走高逾100点,最高触及143.78。日本央行将基准利率维持在历史低点-0.1%,将10年期国债收益率目标维持在0%附近,符合市场预期,且...