嘉盛外汇 行情分析

嘉盛外汇 行情分析列表

2023-12-15 19:10
12月14日伦敦银行间同业拆借利率(英镑、日元、美元)
汇通财经APP讯—— 伦敦同业拆借利率(London InterBank Offered Rate,简写LIBOR),是大型国际银行愿意向其他大型国际银行借贷时所要求的利率。它是在伦敦银行内部交易市场...
2023-12-15 18:00
英国央行鹰派观点发布后,英镑/美元有望显著复苏
汇通财经APP讯——周五(12月13日),欧盘时段,英镑/美元报1.2749,跌幅0.13%。周四,英国央行在声明中否认抗击通胀方面取得重大进展,警告人们不要自满。英国央行表示,无法确定工资增长速度和...
2023-12-15 12:01
道富环球:黄金仍有足够的动力在2024年创下历史新高
汇通财经APP讯——一位市场策略师表示,美联储发出的将在2024年降息的信号,为黄金市场创造了一些健康的势头,这将导致金价在新的一年里创下历史新高。道富环球投资咨询的首席黄金策略师George Mil...
2023-12-15 11:58
12月15日汇市观潮:日元和澳元技术分析
汇通财经APP讯——货币:美元/日元周四(12月14),英国和欧盟央行虽然也继续维持利率不变,也提出本轮利率加息周期已结束,但强调暂时还没有理由急于转向限制性较弱的政策,欧洲央行和英国央行更倾向有必要...
2023-12-15 11:57
一张图:2023/12/15黄金原油外汇股指"枢纽点+多空占比"一览
汇通财经APP讯——一张图:黄金原油外汇股指"枢纽点+多空占比"一览。今日(2023/12/15周五)最新出炉的数据显示,截止上个交易日结束时,头寸达到80%及以上的品种有:★ 美国原油 WTI OI...
2023-12-15 11:47
黄金市场分析:美联储降息预期升温 黄金继续向高处挺进
汇通财经APP讯——周四(12月14日),金价周四触及10日高位2047.49美元/盎司,收盘上涨0.5%报2,036.69美元/盎司。周四当天,美国公布的11月零售销售环比升0.3%,预期降0.1%...
2023-12-15 11:35
期货公司观点汇总一张图:12月15日农产品(棉花、豆粕、白糖、玉米、鸡蛋、生猪等)
汇通财经APP讯——期货公司观点汇总一张图:12月15日农产品(棉花、豆粕、白糖、玉米、鸡蛋、生猪等)
2023-12-15 11:34
期货公司观点汇总一张图:12月15日有色系(铜、锌、铝、镍、锡等)
汇通财经APP讯——期货公司观点汇总一张图:12月15日有色系(铜、锌、铝、镍、锡等)
2023-12-15 11:33
图解:外汇相关性+贵金属相关性一览,英镑与澳纽高度正相关
汇通财经APP讯——图解:外汇相关性+贵金属相关性一览(2023/12/15),分以下四张图分别做对比展现。每天逾700组外汇或贵金属相关性数据,有正有负,抽取24H“外汇最强相关性前20”为展示对象...
2023-12-15 11:33
期货公司观点汇总一张图:12月15日黑色系(螺纹钢、焦煤、焦炭、铁矿石、动力煤等)
汇通财经APP讯——期货公司观点汇总一张图:12月15日黑色系(螺纹钢、焦煤、焦炭、铁矿石、动力煤等)
2023-12-15 11:22
知名机构黄金前景分析:日线反转宣告2144以来的修正结束
汇通财经APP讯—— 周五(12月15日)亚市盘中,现货黄金略微回落,金价现报2032美元/盎司附近。知名机构Windsor Brokers撰文,对金价技术前景进行分析。 在美联储宣布维持利率不变并暗...
2023-12-15 10:54
美联储为黄金打开新的上涨通道,年底前或再创新高,短线留意2050附近阻力
汇通财经APP讯——周五(12月15日)亚盘时段,现货黄金窄幅震荡,目前现交投于2035.50美元/盎司附近,基本持平于周四收盘价。现货黄金价格周四连续第二个交易日上涨。此前美联储在周三的12月货币政...
2023-12-15 10:22
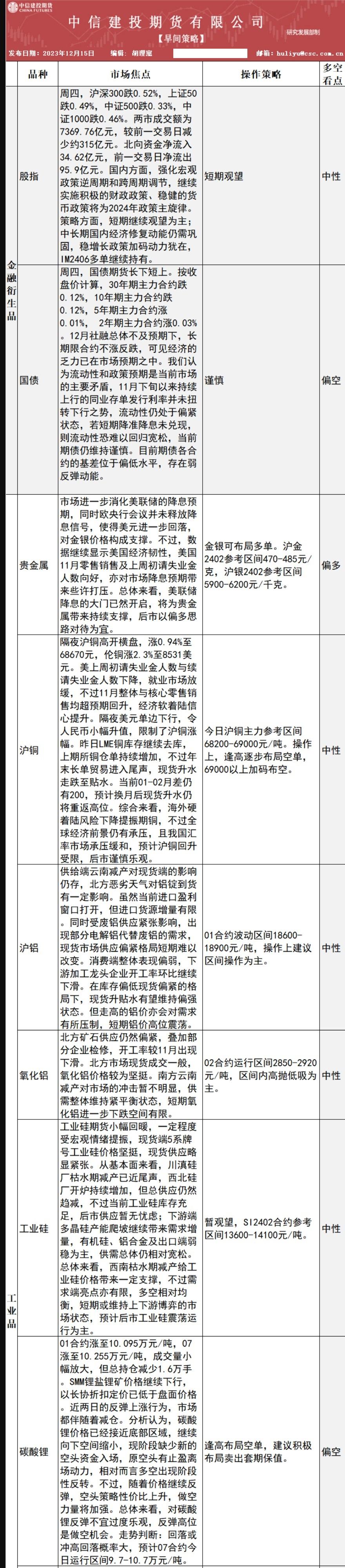
中信建投期货12月15日早间交易策略
汇通财经APP讯——以下为中信建投期货12月15日对股指、国债、贵金属、能源化工、黑色建材、有色金属、农产品期货交易提醒和建议。中信建投期货公司授权文本由“专注期货开户交易及专业行情分析资讯网站”:【...
2023-12-15 10:08
华泰期货12月15日原油日报:IEA月报上修2024年需求增长预估
汇通财经APP讯——要闻与重要数据1.WTI1月原油期货收涨2.11美元,涨幅将近3.04%,报71.58美元/桶;布伦特2月原油期货收涨2.35美元,涨幅3.16%,报74.61美元/桶;上期所原油...
2023-12-15 10:00
中信期货12月15日晨报:美联储释放降息信号,美元指数走弱,贵金属表现偏强
汇通财经APP讯——以下为中信期货12月15日对贵金属、能源化工、黑色建材、有色金属、农产品期货交易提醒和建议。中信期货公司授权文本由“专注期货开户交易及专业行情分析资讯网站”:【一期货 www.1q...