嘉盛外汇 行情分析

嘉盛外汇 行情分析列表

2023-12-06 10:56
一张图:2023/12/06黄金原油外汇股指"枢纽点+多空占比"一览
汇通财经APP讯——一张图:黄金原油外汇股指"枢纽点+多空占比"一览。今日(2023/12/06周三)最新出炉的数据显示,截止上个交易日结束时,头寸达到80%及以上的品种有:★ 美国原油 WTI OI...
2023-12-06 10:51
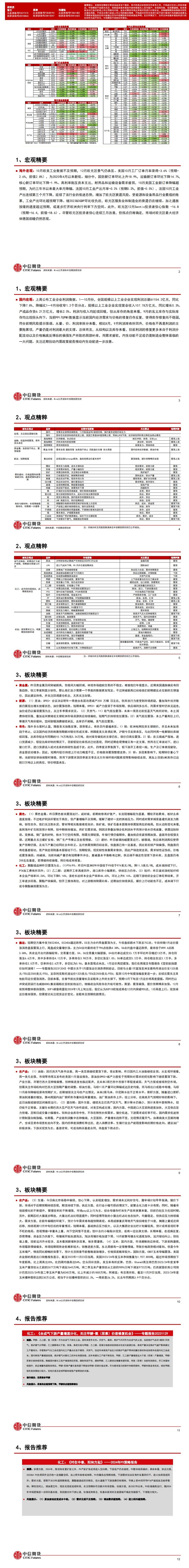
中信建投期货12月6日早间交易策略
汇通财经APP讯——以下为中信建投期货12月6日对股指、国债、贵金属、能源化工、黑色建材、有色金属、农产品期货交易提醒和建议。中信建投期货公司授权文本由“专注期货开户交易及专业行情分析资讯网站”:【一...
2023-12-06 10:36
华泰期货12月6日原油日报:明年美洲重油贸易流向将发生较大变化
汇通财经APP讯——要闻与重要数据1.WTI1月原油期货收跌0.72美元,跌幅0.99%,报72.32美元/桶;布伦特2月原油期货收跌0.83美元,跌幅1.06%,报77.20美元/桶;上期所原油期货...
2023-12-06 10:07
CBOT持仓:美豆1月合约创一个月新低,强劲采购推动美小麦六连涨
汇通财经APP讯——芝加哥期货交易所(CBOT)大豆期货周二收盘窄幅震荡,玉米期货收高,主力合约3月玉米合约CH24连续第五个交易日上涨,CBOT小麦期货周二上涨,延续六天涨势,创三个月来新高。收盘情...
2023-12-06 09:54
海通期货12月6日原油日报
汇通财经APP讯——油价连续的第四天收跌,凌晨API公布数据显示原油成品油全面累库,尤其是库欣库存大幅增加,数据公布之后油价小幅跳水,库存持续回升持续强化了原油市场供应过剩压力的现实担忧。另外沙特也继...
2023-12-06 09:46
中信期货12月6日晨报:市场情绪悲观,基本金属和黑色系普跌
汇通财经APP讯——以下为中信期货12月6日对贵金属、能源化工、黑色建材、有色金属、农产品期货交易提醒和建议。中信期货公司授权文本由“专注期货开户交易及专业行情分析资讯网站”:【一期货 www.1qh...
2023-12-06 09:40
恒泰期货12月6日早盘交易策略
汇通财经APP讯——以下为恒泰期货12月6日对能源板块、黑色板块、有色板块、农产品板块期货交易提醒和建议。恒泰期货公司授权文本由“专注期货开户交易及专业行情分析资讯网站”:【一期货 www.1qh.c...
2023-12-06 09:15
亚洲时段6大货币对、美元指数及黄金阻力/支持位
汇通财经APP讯—— 本文提供美元指数、欧元、英镑、日元、瑞郎、澳元、加元及黄金支撑阻力位。 欧元/美元 英镑/美元 阻力位 支撑位 阻力位 支撑位 1.0801 1.0783 1.2601 1.25...
2023-12-06 09:00
金价退守2010,道指继续走软,美国国债恢复涨势,关注ADP数据
汇通财经APP讯——周二(12月5日),道指连续第二天下滑。美国国债恢复涨势,因为劳动力市场的进一步降温加剧了美联储明年将能够降息以防止经济衰退的猜测。截至周二收盘,标普500指数下跌0.06%,收于...
2023-12-06 08:47
黄金交易提醒:美元吸引力不断上升,金价两连阴剑指2000关口
汇通财经APP讯——周二(12月5日),在美元吸引力不断上升的情况下,黄金连续两天暴跌,违背了传统的避险地位。尽管避险冲动是主要驱动力并且通常会提振对黄金的兴趣,但交易员正在转向美元。因此,现货黄金交...
2023-12-06 08:40
原油交易提醒:OPEC+会议效果欠佳,供应过剩担忧,油价四连阴创五个月新低
汇通财经APP讯——周二(12月5日),OPEC+会议尘埃落定后,WTI石油价格冲高回落。随着美元走强,美国与其他国家的利差扩大,石油可能随着SPDR战略储备的补充而迎来供应增加的压力。由于对OPEC...
2023-12-05 12:04
一张图:2023/12/05黄金原油外汇股指"枢纽点+多空占比"一览
汇通财经APP讯——一张图:黄金原油外汇股指"枢纽点+多空占比"一览。今日(2023/12/05周二)最新出炉的数据显示,截止上个交易日结束时,头寸达到80%及以上的品种有:★ 美国原油 WTI OI...
2023-12-05 11:55
专家预测美国正陷入衰退,美联储降息之时金价将进一步飙升
汇通财经APP讯——Incrementum AG的管理合伙人Ronald-Peter Stoeferle预测,将不会出现软着陆,美国经济将进入衰退,主要原因是财政刺激措施的结束。11月中旬,Stoef...
2023-12-05 11:20
澳洲联储利率决议来袭,关注澳元/纽元走势
汇通财经APP讯——本周有多组重磅数据出炉,包括澳洲联储和加拿大央行利率决议以及美国非农就业数据。交易员采取更加谨慎的态度,以评判各种潜在的结果以及其对相关资产的影响。外汇市场方面,近期日元普遍走高,...
2023-12-05 11:09
期货公司观点汇总一张图:12月5日农产品(棉花、豆粕、白糖、玉米、鸡蛋、生猪等)
汇通财经APP讯——期货公司观点汇总一张图:12月5日农产品(棉花、豆粕、白糖、玉米、鸡蛋、生猪等)