嘉盛外汇 行情分析

嘉盛外汇 行情分析列表

2023-11-28 08:42
黄金交易提醒:投资者押注美联储结束当前加息周期,金价攀升至六个月高位
汇通财经APP讯——周一(11月27日),受美国国债收益率下降和美元疲软的提振,金价周一上涨。由于美联已完成加息的猜测不断增加,美元疲软,事实证明对黄金有利。金价受益于这一趋势,同时也有全球经济放缓的...
2023-11-28 07:59
原油交易提醒:供给过剩预期笼罩油市,OPEC+会议前油价继续承压
汇通财经APP讯——周一(11月27日),投资者等待本周OPEC+会议,并预计到2024年供应将受到限制,原油价格继续承压。WTI 1月原油期货收跌0.68美元/桶,跌幅0.90%,报74.86美元/...
2023-11-28 07:47
金价攻克2010并刷新半年高点,分析师热议后市方向
汇通财经APP讯——Kitco News记者Neils Christensen指出,黄金市场继续吸引新的关注,价格维持在2000美元/盎司以上,接近六个月高点。尽管市场有一些显着的势头,但对于历史高点...
2023-11-28 07:15
高盛:美联储降息呼声高企,黄金的“光芒正在回归”
汇通财经APP讯——黄金价格周一升至逾六个月高点,因美元上升空间受挤压,投资者坚定了对美联储加息结束的押注。截至发稿,现货黄金上涨0.33%,至2009.11美元/盎司。但在当天早些时候触及5月16日...
2023-11-27 11:19
【中信建投期货】海外金银再度冲高 国内市场表现平淡
汇通财经APP讯——贵金属观点与操作策略:隔夜海外贵金属表现继续上行,国内则表现平淡,主要受人民币升值影响。美国美国 11 月 Markit 制造业PMI 初值不及预期,但服务业 PMI 继续表现韧性...
2023-11-27 10:56
期货公司观点汇总一张图:11月27日农产品(棉花、豆粕、白糖、玉米、鸡蛋、生猪等)
汇通财经APP讯——期货公司观点汇总一张图:11月27日农产品(棉花、豆粕、白糖、玉米、鸡蛋、生猪等)
2023-11-27 10:55
期货公司观点汇总一张图:11月27日有色系(铜、锌、铝、镍、锡等)
汇通财经APP讯——期货公司观点汇总一张图:11月27日有色系(铜、锌、铝、镍、锡等)
2023-11-27 10:53
期货公司观点汇总一张图:11月27日黑色系(螺纹钢、焦煤、焦炭、铁矿石、动力煤等)
汇通财经APP讯——期货公司观点汇总一张图:11月27日黑色系(螺纹钢、焦煤、焦炭、铁矿石、动力煤等)
2023-11-27 10:39
一张图:2023/11/27黄金原油外汇股指"枢纽点+多空占比"一览
汇通财经APP讯——一张图:黄金原油外汇股指"枢纽点+多空占比"一览。今日(2023/11/27周一)最新出炉的数据显示,截止上个交易日结束时,头寸达到80%及以上的品种有:★ 富时中国A50 ☆FT...
2023-11-27 10:36
美国住房数据公布之前,美元兑日元小幅承压
汇通财经APP讯——周一(11月27日)亚洲早盘,美元兑日元小幅承压,最低触及149.05,目前交投于149.25附近,受美元持续走弱拖累,因美国黑色星期五卖场冷清许多,强化了市场对美联储将结束加息周...
2023-11-27 10:19
海通期货11月27日原油周报:欧佩克+会议推迟召开,石油输出国们再次迎来关键的选择
汇通财经APP讯——周五油价收跌,过去的一周油价阴晴不定的反复拉锯,但最终的收尾还是显示了市场担忧情绪居多。市场的注意力几乎都集中到了欧佩克+会议上,油价也围绕欧佩克会议展开波动,因难以在会议之前达成...
2023-11-27 10:16
金价短线飙升逾15美元,创逾半年新高!FXStreet分析师:突破2010后多头目标将瞄准2040
汇通财经APP讯—— 周一(11月27日)亚市盘中,贵金属市场突然出现大涨行情。现货黄金自略高于2000美元/盎司水平急剧攀升,最高一度触及2018.12美元/盎司。目前金价回落至2013美元/盎司附...
2023-11-27 10:04
中信建投期货11月27日早间交易策略
汇通财经APP讯——以下为中信建投期货11月27日对股指、国债、贵金属、能源化工、黑色建材、有色金属、农产品期货交易提醒和建议。中信建投期货公司授权文本由“专注期货开户交易及专业行情分析资讯网站”:【...
2023-11-27 09:49
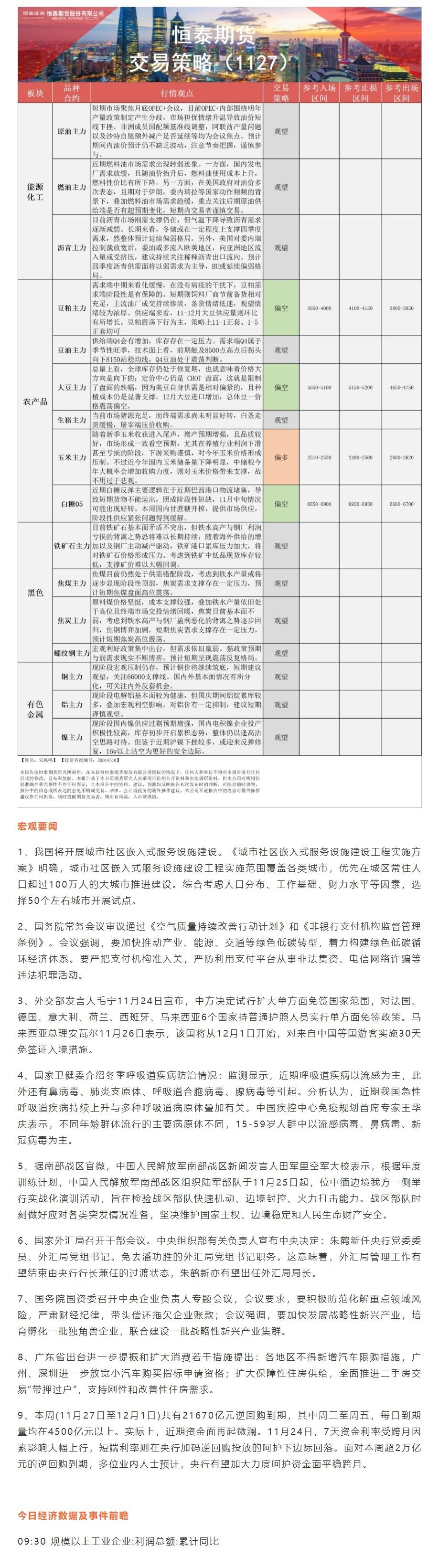
恒泰期货11月27日早盘交易策略
汇通财经APP讯——以下为恒泰期货11月27日对能源板块、黑色板块、农产品板块期货交易提醒和建议。恒泰期货公司授权文本由“专注期货开户交易及专业行情分析资讯网站”:【一期货 www.1qh.cn】转发
2023-11-27 09:40
中信期货11月27日晨报:美国经济回落欧洲新增电网建设,关注铜和贵金属多头
汇通财经APP讯——以下为中信期货11月27日对贵金属、能源化工、黑色建材、有色、农产品期货交易提醒和建议。中信期货公司授权文本由“专注期货开户交易及专业行情分析资讯网站”:【一期货 www.1qh....