嘉盛外汇 行情分析

嘉盛外汇 行情分析列表

2023-08-04 00:00
国际金价关注1929美元附近支撑
汇通财经APP讯——周五(8月4日),国际金价继续承压,并有望录得近六周最大跌幅,一系列稳健的经济数据推动美债收益率升至九个月高位的近4.2%附近。投资者密切关注即将公布的美国非农就业报告。技术上看,...
2023-08-04 00:00
美元兑日元在非农前维持上升趋势,投资者寻找买入机会
汇通财经APP讯——周五美国就业报告即将公布,预计市场将出现大量噪音和波动。尽管存在这些短期波动,但整体利差仍对美元有利,表明美元兑日元上升趋势持续,上涨潜力巨大。交易者应密切关注非农就业数据公布,在...
2023-08-04 00:00
黄金技术分析:黄金继续寻求支撑,等待美国非农就业报告
汇通财经APP讯——黄金市场在周四存在大量噪音和不确定性,交易者热切等待周五发布的美国7月非农就业报告。目前,黄金处于盘整阶段,徘徊在50日均线上方。市场参与者密切关注任何可能导致方向性走势的动能迹象...
2023-08-04 00:00
美原油交易策略:油价高位震荡,警惕筑顶风险,关注OPEC+会议和非农数据
汇通财经APP讯——周五(8月4日)亚欧时段,美原油高位窄幅震荡,目前交投于81.60美元/桶附近,沙特周四关于延长减产的声明和俄罗斯官员9月减产的言论继续给油价提供支撑,不过,对美联储年内可能进一步...
2023-08-04 00:00
原油技术分析:原油市场企稳,交易员权衡当前是否看涨趋势
汇通财经APP讯——美国西德克萨斯中质原油 (WTI) 和布伦特原油 (Brent Crude Oil) 市场近来低迷。交易员现在正在努力权衡市场是否会继续看涨趋势,判断周三的大阴线是否具有更不祥的含...
2023-08-04 00:00
现货黄金交易策略:决战非农!惊喜或惊吓的可能性都存在,警惕多空双杀
汇通财经APP讯——周五 (8月4日)亚洲时段,现货黄金窄幅震荡,目前交投于1936.56美元/盎司附近,在本周一连串强劲经济数据推动美国公债收益率升至九个月高位之后,投资人开始为备受关注的美国就业报...
2023-08-03 00:00
【东海期货8月3日产业链日报】贵金属篇:小非农强于预期,金价偏弱
汇通财经APP讯——黄金核心逻辑:短期内非农数据或缓增,利空美元利多金价。IG客户情绪指标显示金价短期走势或偏强。中长期来看,美联储加息周期尾声,金价有上行动力。白银核心逻辑:短期内非农数据或缓增,利...
2023-08-03 00:00
一张图:2023/08/03黄金原油外汇股指"枢纽点+多空占比"一览
汇通财经APP讯——一张图:黄金原油外汇股指"枢纽点+多空占比"一览。今日(2023/08/03周四)最新出炉的数据显示,截止上个交易日结束时,头寸达到80%及以上的品种有:★ 富时中国A50 ☆FT...
2023-08-03 00:00
美国评级遭下调后现金受追捧!债务不断增长背景下,黄金重获人气只是时间问题
汇通财经APP讯——惠誉评级宣布将美国政府长期债务评级从“AAA”下调至“AA+”,随着投资者继续对此做出反应,市场上不断上升的避险情绪并未给予黄金太多的支撑。分析师指出,美元和美债收益率受益于避险资...
2023-08-03 00:00
长安期货8月3日原油早评:库存巨幅下降难掩经济下行压力,油价下跌后或仍存上行动力
汇通财经APP讯——昨日国际油价日内缓步上涨之后于夜盘时间大幅度下跌,虽然盘尾时间有小幅度反弹,但整日 依旧录得巨大跌幅,主要是由于市场上的避险情绪完全压制了库存数据的变化,其中美油昨日 下跌2.95...
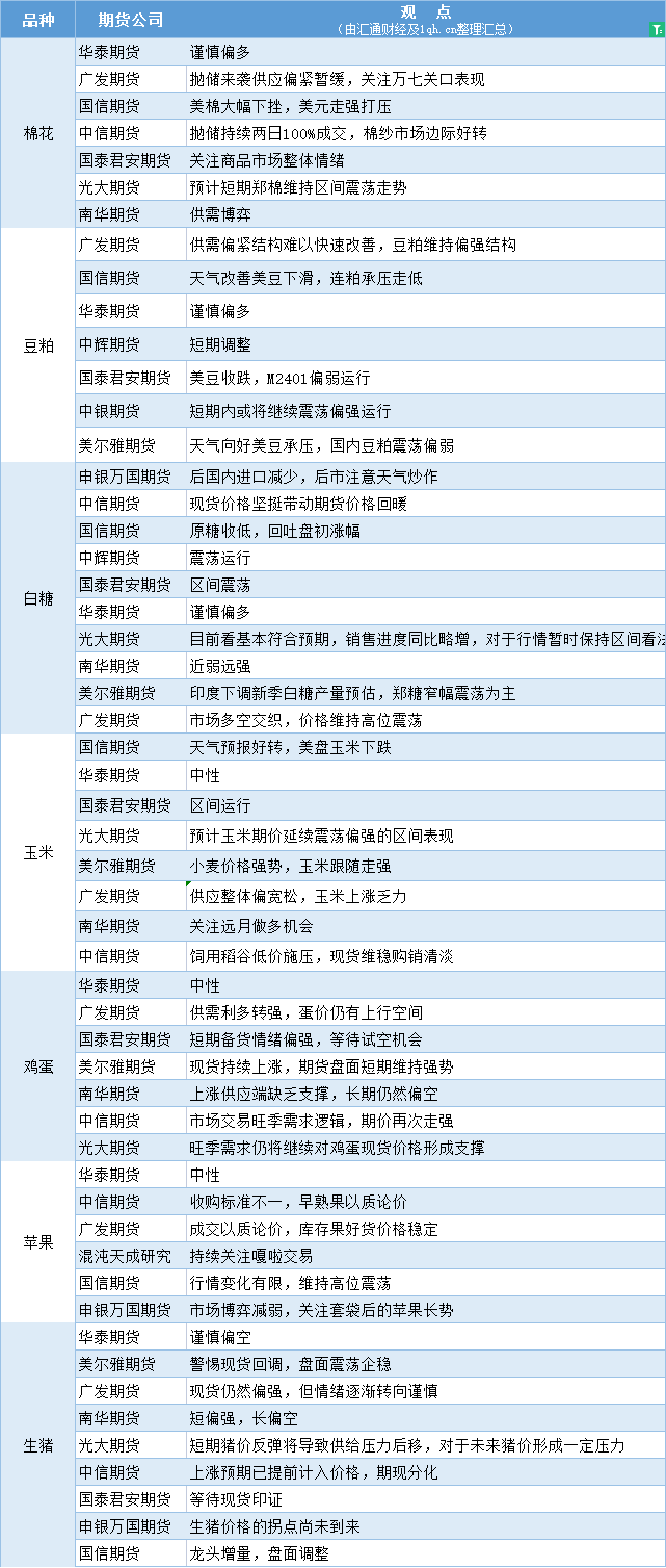
2023-08-03 00:00
期货公司观点汇总一张图:8月3日农产品(棉花、豆粕、白糖、玉米、鸡蛋、生猪等)
汇通财经APP讯——期货公司观点汇总一张图:8月3日农产品(棉花、豆粕、白糖、玉米、鸡蛋、生猪等)
2023-08-03 00:00
期货公司观点汇总一张图:8月3日有色系(铜、锌、铝、镍、锡等)
汇通财经APP讯——期货公司观点汇总一张图:8月3日有色系(铜、锌、铝、镍、锡等)
2023-08-03 00:00
英银料连续第14次加息,但幅度尚无定论!哪些数据值得关注?
汇通财经APP讯——北京时间8月3日(周四)19:00,英国央行将公布利率决议和会议纪要。随后在19:30,英国央行行长贝利召开货币政策新闻发布会。英国央行预计将把利率从5%上调至5.25%,达到15...
2023-08-03 00:00
期货公司观点汇总一张图:8月3日黑色系(螺纹钢、焦煤、焦炭、铁矿石、动力煤等)
汇通财经APP讯——期货公司观点汇总一张图:8月3日黑色系(螺纹钢、焦煤、焦炭、铁矿石、动力煤等)
2023-08-03 00:00
中信建投期货8月3日贵金属早报:就业数据刺激紧缩预期,贵金属大幅回落
汇通财经APP讯——隔夜贵金属大幅回落,美国7月ADP就业人数录得32.4万人,市场预期为18.5万人,连续第四个月超过预期,美元指数以及美债利率均大幅反弹,市场风险偏好带动通胀预期回落,实际利率短期...