嘉盛外汇 行情分析

嘉盛外汇 行情分析列表

2023-06-26 00:00
期货公司观点汇总一张图:6月26日农产品(棉花、豆粕、白糖、玉米、鸡蛋、生猪等)
汇通财经APP讯——期货公司观点汇总一张图:6月26日农产品(棉花、豆粕、白糖、玉米、鸡蛋、生猪等)
2023-06-26 00:00
期货公司观点汇总一张图:6月26日有色系(铜、锌、铝、镍、锡等)
汇通财经APP讯——期货公司观点汇总一张图:6月26日有色系(铜、锌、铝、镍、锡等)
2023-06-26 00:00
期货公司观点汇总一张图:6月26日黑色系(螺纹钢、焦煤、焦炭、铁矿石、动力煤等)
汇通财经APP讯——期货公司观点汇总一张图:6月26日黑色系(螺纹钢、焦煤、焦炭、铁矿石、动力煤等)
2023-06-26 00:00
6月26日汇市观潮:欧元、英镑和澳元技术分析
汇通财经APP讯——货币:欧元/美元阻力位2:1.1000阻力位1:1.0970即期价格:1.0902支持位1:1.0857支持位2:1.0800上周五(6月23日)欧元兑美元下跌0.58%,至1.0...
2023-06-26 00:00
黄金市场分析:可能在1940美元处面临强劲阻力
汇通财经APP讯——上周金价开局不利,并在跌破三周交投区间后,扩大跌势,最低曾至1909美元的数月新低。对全球经济放缓的担忧日益加剧,加上主要央行的鹰派展望,使黄金难以在短期内实现决定性反弹。上周五(...
2023-06-26 00:00
黄金交易提醒:避险支撑金价,但全球多数央行仍致力于抗通胀,市场看空情绪升温
汇通财经APP讯——周一(6月26日)亚洲时段,现货黄金震荡微涨,目前交投于1926.75美元/盎司附近,上周五欧美国家月份PMI数据表现较差,给金价提供了一些避险支撑,不过该因素大幅增加美元的避险买...
2023-06-26 00:00
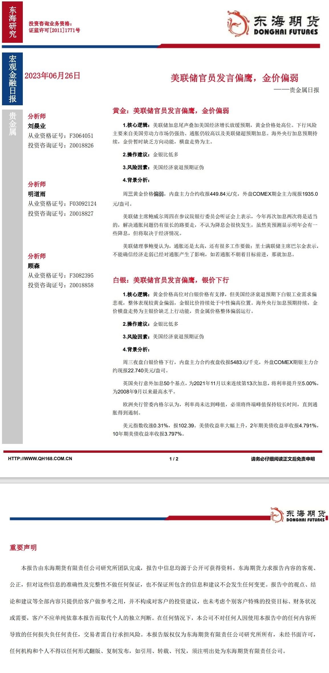
【东海期货6月26日宏观金融日报】:欧美经济景气继续下滑,全球风险偏好短期降温
汇通财经APP讯——美国6月Markit服务业PMI略超预期,但综合PMI和制造业PMI均低于预期,其中制造业PMI创六个多月来新低。欧元区及英法德6月PMI基本低于预期,分别创下多个月新低。摩根大通...
2023-06-26 00:00
【东海期货6月26日产业链日报】能化篇:经济衰退担忧持续,油价总体弱势
汇通财经APP讯——纸浆:月间结构反转,近月弱势难改。橡胶: 节前小跌收关,静待节后博弈。甲醇:止跌企稳 。乙二醇:成本继续保持低位,煤制开工走高。PTA:终端开工出现疲软,库存增加已出现迹象。沥青:...
2023-06-26 00:00
【东海期货6月26日产业链日报】贵金属篇:美联储官员发言偏鹰,金价偏弱
汇通财经APP讯——白银:美联储官员发言偏鹰,银价下行。黄金:美联储官员发言偏鹰,金价偏弱。东海期货公司授权文本由“专注期货开户交易及专业行情分析资讯网站”:【一期货 www.1qh.cn】转发
2023-06-26 00:00
中辉期货能源早盘关注:油价上冲动力不足,建议观望
汇通财经APP讯——6月26日,中辉期货发布能源早盘关注,称当前油价上方受到宏观压制,市场预期年内美联储还有2次加息,油价上冲动力不足,建议观望。 中辉期货公司授权文本由“专注期货开户交易及专业行情分...
2023-06-26 00:00
三立期货6月26日早间内参——宏观
汇通财经APP讯——三立期货早间内参显示,美元指数在端午期间呈现先涨后跌的震荡趋势,收于102.7左右,较节前有所提升,但幅度不大。国际市场现货黄金、白银价格在端午期间呈现展荡趋势,黄金收于1926左...
2023-06-26 00:00
长安期货6月26日原油早评:地缘冲突再添不确定性,需求前景或仍需数据验证
汇通财经APP讯——上周时间国际油价在周中一度大幅度下降,虽然最后一个交易日有所反弹,但仍旧难掩周线的整体下跌走势;建议:低开震荡,阶段性短差操作,谨慎偏多持有。长安期货公司授权文本由“专注期货开户交...
2023-06-26 00:00
长安期货6月26日早间看盘
汇通财经APP讯——观点:定义震荡为波动在±1%内,多头为涨幅>1%,空头为跌幅>1%。长安期货公司授权文本由“专注期货开户交易及专业行情分析资讯网站”:【一期货 www.1qh.cn】转发
2023-06-26 00:00
三立期货6月26日早间内参——能化
汇通财经APP讯——三立期货早间内参显示,化工板块日线级别看依旧是区间上沿震荡走势,关注能否突破区间上沿,在煤油企稳的时候,化工板冲整体还是以震荡为主。端午假期美联储鲍威尔发言偏鹰,英国银行强势超预期...
2023-06-26 00:00
外汇交易提醒:美元因避险买盘而走高,英国经济衰退预期升温施压英镑
汇通财经APP讯——北京时间6月26日亚市早盘,美元指数窄幅震荡,目前交投于102.77附近。上周五美元指数一度升至103.17的高点,最后收涨0.45%,报102.86,此前全球企业活动数据疲软带来...