嘉盛外汇 行情分析

嘉盛外汇 行情分析列表

2023-06-01 00:00
黄金交易提醒:反转!大佬“一番话”扭转6月加息预期,金价或启动新一轮涨势?
汇通财经APP讯——周四(6月1日)亚洲时段,现货黄金窄幅震荡,目前交投于1964.40美元/盎司附近,守住了前几天的涨幅。隔夜金价延续反弹走势,一度创近一周新高至1967.38美元/盎司,尽管美国职...
2023-06-01 00:00
中信建投期货6月1日贵金属早报:避险情绪升温 贵金属小幅上涨
汇通财经APP讯——受美元和美债收益率下跌的提振,现货黄金先跌后涨,商品市场走势显著分化,OPEC+内部再次对原油产量产生分析,全球原油价格日内大幅下跌,拖累了市场的通胀预期,但是工业金属依然表现较为...
2023-06-01 00:00
长安期货6月1日早间看盘
汇通财经APP讯——沪金、沪银:逢高沽空。原油、沥青:区间短差。豆粕、棕榈:继续持有空单。玉米:谨慎追涨。生猪:区间短差操作。长安期货公司授权文本由“专注期货开户交易及专业行情分析资讯网站”:【一期货...
2023-06-01 00:00
长安期货6月1日原油早评:美债法案通过投票,加息预期高涨压制油价
汇通财经APP讯——昨日国际油价日内偏弱震荡运行,夜盘时间高开低走。长安期货公司授权文本由“专注期货开户交易及专业行情分析资讯网站”:【一期货 www.1qh.cn】转发
2023-06-01 00:00
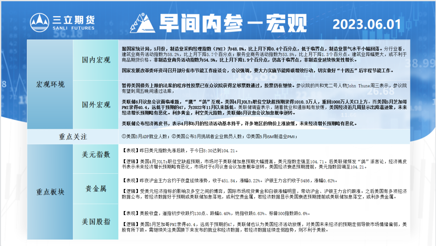
三立期货6月1日早间内参——宏观
汇通财经APP讯——三立期货早间内参显示,美国4月TOLTs职位空缺超期,市场对美联储加息预期大幅提高,美元指数走强至104.71。后美联储频发“鸽”派言论,经济褐皮书表示未来经济增长预期略有恶化,市...
2023-06-01 00:00
三立期货6月1日早间内参——能化
汇通财经APP讯——三立期货早间内参显示,化工板块小幅收涨,目前处于日内均线下方,板块内各品种出现分化走势。原油小幅收跌,美国债务危机得到一定的缓解.市场目前关注在6月4号的OPEC会议中能否给予原油...
2023-06-01 00:00
外汇交易提醒:美元冲高回落,此前美联储官员暗示或将在6月跳过一次加息
汇通财经APP讯——周四(6月1日)亚市盘初,美元指数窄幅震荡,目前交投于104.22附近。周三美元指数冲高回落,盘中一度创逾两个月新高至104.70,但尾盘回吐部分涨幅,收报104.22,涨幅约0....
2023-06-01 00:00
原油交易提醒:数据疲软叠加美元走强,油价跌创近四周新低,关注EIA数据
汇通财经APP讯——6月1日(周四)亚市盘初,美原油交投于67.69美元/桶附近;油价周三延续跌势,下挫近3%,盘中创近四周新低至67.02美元/桶,受美元走强和亚洲疲软数据引发的需求担忧所拖累,且美...
2023-06-01 00:00
6月1日重点数据和大事件前瞻
汇通财经APP讯——6月1日,投资者需要关注的重点数据:澳大利亚4月投资者贷款值月率,德国4月实际零售销售月率,德国4月季调后贸易帐,欧元区5月Markit制造业PMI终值,欧元区5月核心调和CPI年...
2023-06-01 00:00
6月1日财经早餐:美联储官员释放加息信号,美元高位回落,金价攀升
汇通财经APP讯——北京时间周四(6月1日),美元周三从逾两个月高位回落,此前美联储一位官员警告称,联储在即将举行的会议上作出的任何维持指标隔夜利率不变的决定,都不意味着已经完成了收紧货币政策的行动;...
2023-05-31 00:00
期货公司观点汇总一张图:5月31日农产品(棉花、豆粕、白糖、玉米、鸡蛋、生猪等)
汇通财经APP讯——期货公司观点汇总一张图:5月31日农产品(棉花、豆粕、白糖、玉米、鸡蛋、生猪等)
2023-05-31 00:00
期货公司观点汇总一张图:5月31日有色系(铜、锌、铝、镍、锡等)
汇通财经APP讯——期货公司观点汇总一张图:5月31日有色系(铜、锌、铝、镍、锡等)
2023-05-31 00:00
期货公司观点汇总一张图:5月31日黑色系(螺纹钢、焦煤、焦炭、铁矿石、动力煤等)
汇通财经APP讯——期货公司观点汇总一张图:5月31日黑色系(螺纹钢、焦煤、焦炭、铁矿石、动力煤等)
2023-05-31 00:00
5月31日汇市观潮:欧元、英镑和日元技术分析
汇通财经APP讯——货币:欧元/美元阻力位2:1.0830阻力位1:1.0760即期价格:1.0730支持位1:1.0660支持位2:1.0600周二(5月30日)欧元兑美元盘尾上涨0.12%,至1....
2023-05-31 00:00
黄金市场分析:短期走势可能仍然承压
汇通财经APP讯——周二(5月30日)进入欧市盘中,市场希望美国国会将通过一项债务协议,以避免违约,风险情绪较为积极,与此同时,美元高位盘整,现货黄金延续周初以来的区间整固格局,目前交投在1955美元...