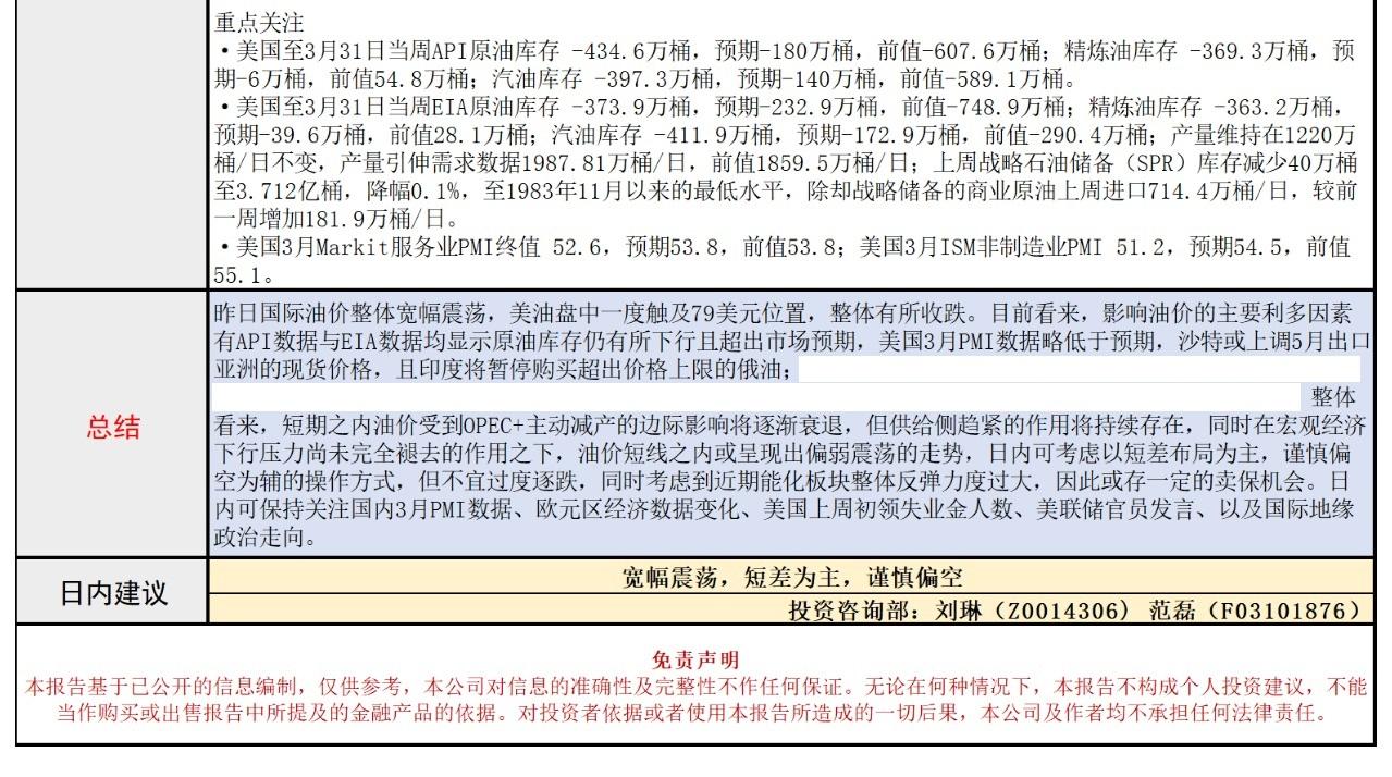
汇通财经APP讯——整体来看,短期之内油价收到OPEC+主动减产的边际影响将逐渐衰退,但供给侧趋紧的作用将持续存在,同时在宏观经济下行压力尚未完全褪去的作用之下,油价短线之内或呈现出偏弱震荡的走势,日内可考虑以短差布局为主,谨慎偏空为辅的操作方式。

长安期货公司授权文本由“专注期货开户交易及专业行情分析资讯网站”:【一期货 www.1qh.cn】转发
标题:长安期货4月6日原油报告:库存连续下降提振效果有限,减产边际作用减弱或存布空机会
地址:www.emyodernekyurdu.com/article/2864.html