汇通财经APP讯——央行开展公开市场7天期逆回购操作20亿元,中标利率1.9%,下调10个基点,距离上一次调整已时隔近10个月,释放了加强逆周期调节和稳定市场预期的政策信号,政策预期逐步兑现,市场情绪高涨。海外方面,美国5月CPI同比上升 4%,涨幅连续第11次下降,创2021年3月以来新低,预估为4.1%,前值为4.9%。


中信建投期货公司授权文本由“专注期货开户交易及专业行情分析资讯网站”:【一期货 www.1qh.cn】转发
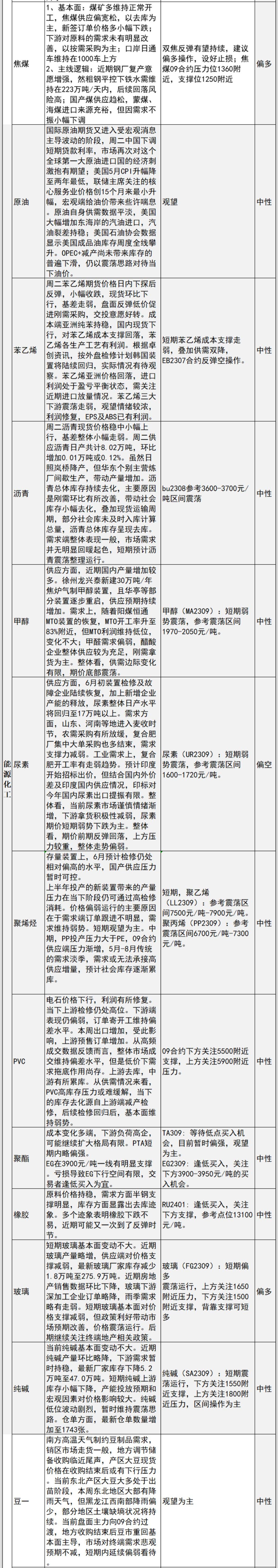
标题:中信建投期货6月14日早间交易策略
地址:www.emyodernekyurdu.com/article/3880.html