立即获得嘉盛外汇的最新行情分析
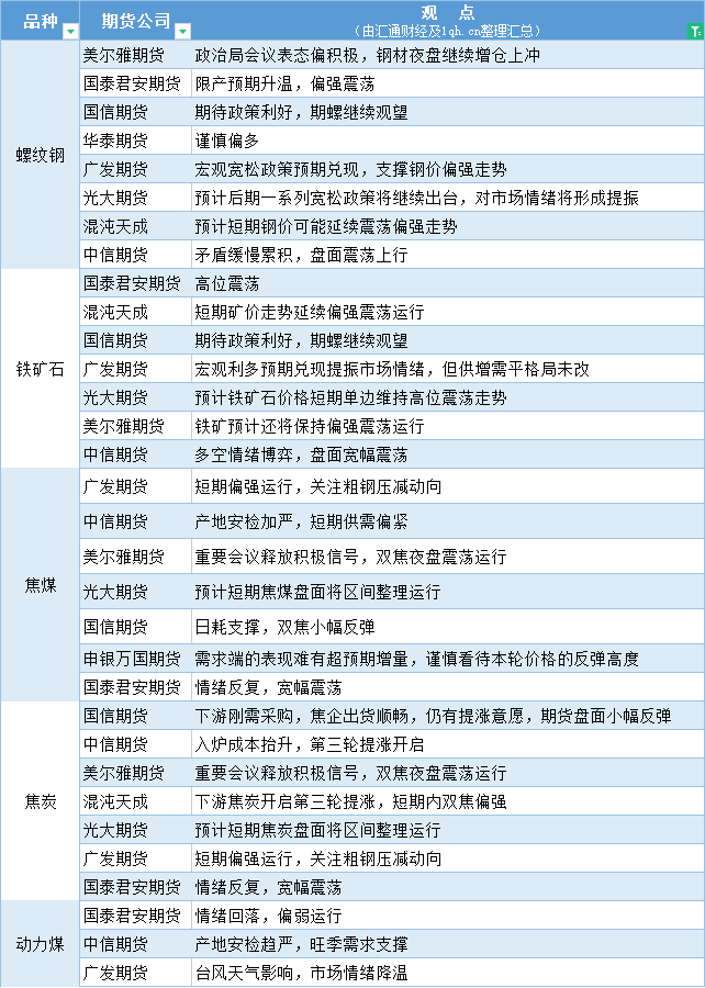
汇通财经APP讯——期货公司观点汇总一张图:7月25日黑色系(螺纹钢、焦煤、焦炭、铁矿石、动力煤等)
标题:期货公司观点汇总一张图:7月25日黑色系(螺纹钢、焦煤、焦炭、铁矿石、动力煤等)
地址:www.emyodernekyurdu.com/article/4449.html