立即获得嘉盛外汇的最新行情分析
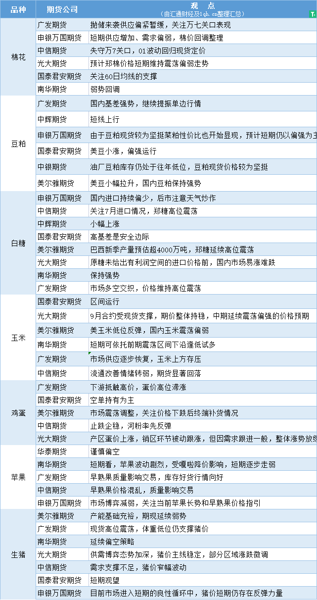
汇通财经APP讯——期货公司观点汇总一张图:8月18日农产品(棉花、豆粕、白糖、玉米、鸡蛋、生猪等)
标题:期货公司观点汇总一张图:8月18日农产品(棉花、豆粕、白糖、玉米、鸡蛋、生猪等)
地址:www.emyodernekyurdu.com/article/4796.html