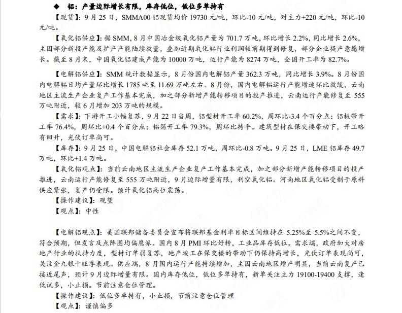
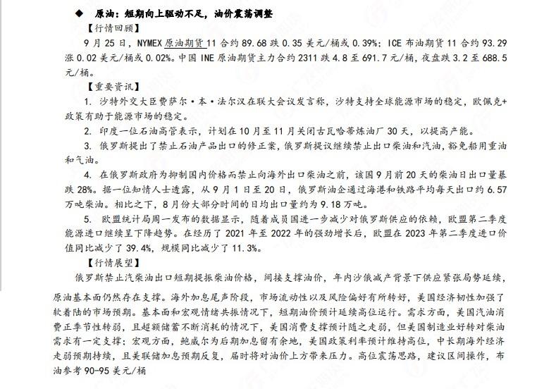
汇通财经APP讯——广发期货发布9月26日早知道,铜震荡重心下移,主力参考67000-69000元/吨,铝低位多单持有,小止损,节前注意仓位管理;钢材回调后依然可以偏多参与,焦炭回调后仍有继续上行驱动;原油高位震荡思路,建议区间操作,布油参考90-95美元/桶。







广发期货公司授权文本由“专注期货开户交易及专业行情分析资讯网站”:【一期货 www.1qh.cn】转发
标题:广发期货早知道:原油高位震荡思路,铝低位多单持有
地址:www.emyodernekyurdu.com/article/5360.html