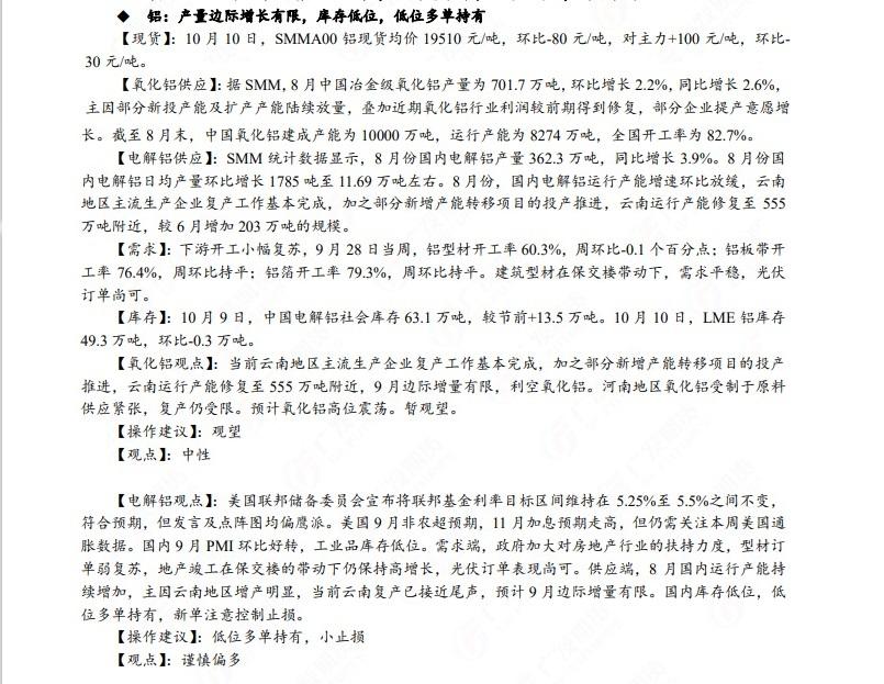
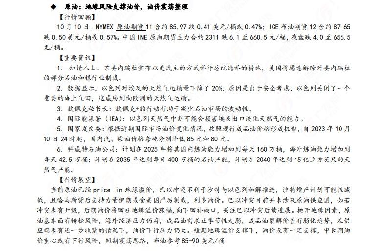
汇通财经APP讯——广发期货发布10月11日早知道,称股市回调空间有限,可尝试做多IC、IM空IH的对冲,国债期货建议适当关注做陡策略,铝低位多单持有,小止损;焦炭以逢低多思路为主;原油短期震荡思路,布油参考85-90美元。








广发期货公司授权文本由“专注期货开户交易及专业行情分析资讯网站”:【一期货 www.1qh.cn】转发
标题:广发期货早知道:原油短期震荡思路,铝低位多单持有,小止损
地址:www.emyodernekyurdu.com/article/5593.html