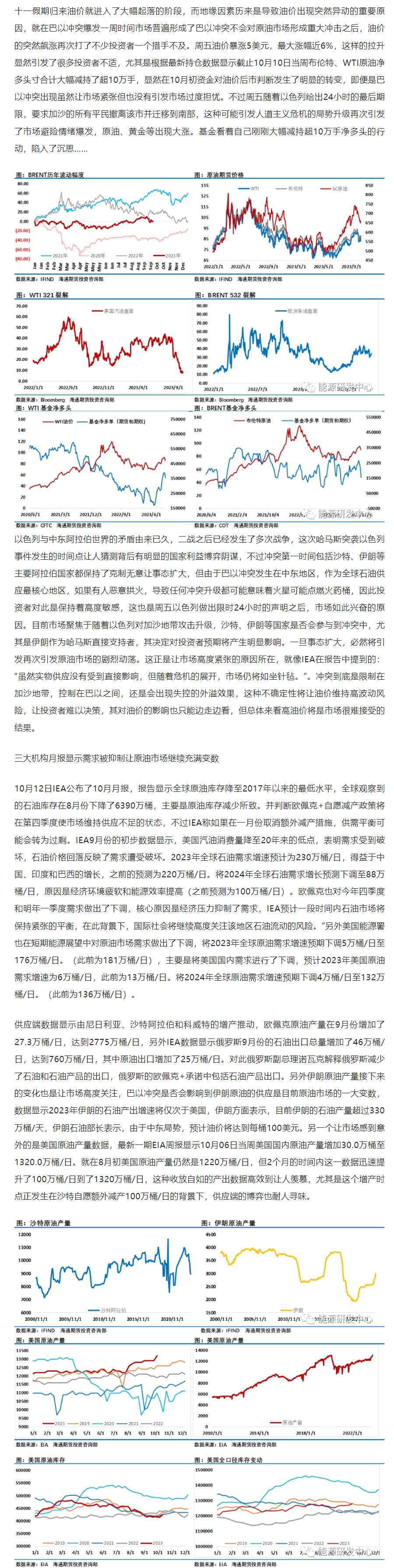
汇通财经APP讯——十一假期归来油价就进入了大幅起落的阶段,而地缘因素历来是导致油价出现突然异动的重要原因,就在巴以冲突爆发一周时间市场普遍形成了巴以冲突不会对原油市场形成重大冲击之后,油价的突然飙涨再次打了不少投资者一个措手不及。

海通期货公司授权文本由“专注期货开户交易及专业行情分析资讯网站”:【一期货 www.1qh.cn】转发
标题:海通期货10月16日原油周报
地址:www.emyodernekyurdu.com/article/5665.html