立即获得嘉盛外汇的最新行情分析
汇通财经APP讯——中信期货公司授权文本由“专注期货开户交易及专业行情分析资讯网站”:【一期货 www.1qh.cn】转发
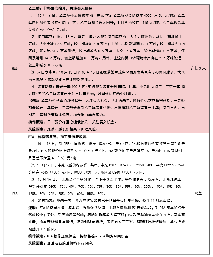
标题:中信期货:原油延续反弹,化工底部支撑有增
地址:www.emyodernekyurdu.com/article/5683.html