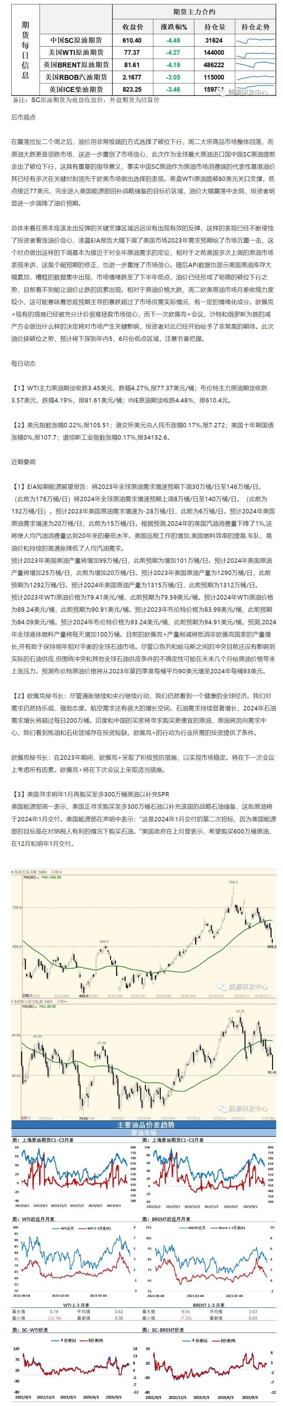
汇通财经APP讯——在震荡拉扯二个周之后,油价用非常极端的方式选择了破位下行,周二大宗商品市场整体回落,而原油大跌更是领跌市场,这进一步重创了市场信心,此次作为全球最大原油进口国中国SC原油提前走出了破位下行,这具有重要的指导意义,事实中国SC原油作为原油市场消费端的代表性基准油价其已经有多次在关键时刻领先于欧美市场做出选择的表现。夜盘WTI原油脆破80美元关口支撑,低点接近77美元,完全进入美国能源部回补战略储备的目标价区域,油价大幅震荡中走弱,投资者明显进一步调降了油价预期。


海通期货公司授权文本由“专注期货开户交易及专业行情分析资讯网站”:【一期货 www.1qh.cn】转发
标题:海通期货11月8日原油日报
地址:www.emyodernekyurdu.com/article/6020.html