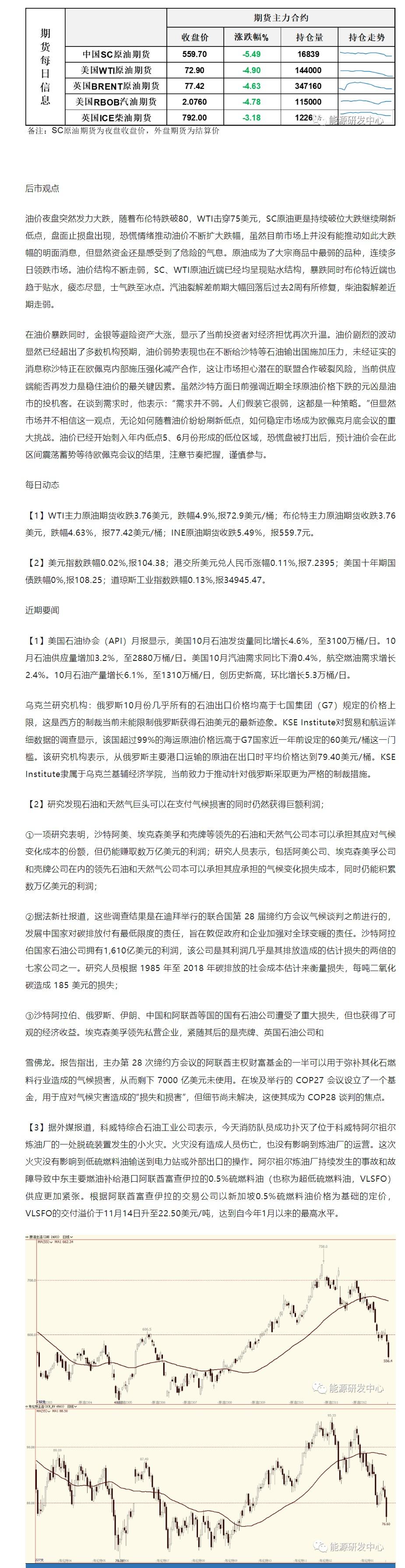
汇通财经APP讯——在油价暴跌同时,金银等避险资产大涨,显示了当前投资者对经济担忧再次升温。油价剧烈的波动显然已经超出了多数机构预期,油价弱势表现也在不断给沙特等石油输出国施加压力,未经证实的消息称沙特正在欧佩克内部施压强化减产合作,这让市场担心潜在的联盟合作破裂风险,当前供应端能否再发力是稳住油价的最关键因素。虽然沙特方面日前强调近期全球原油价格下跌的元凶是油市的投机客。在谈到需求时,他表示:“需求并不弱。人们假装它很弱,这都是一种策略。”但显然市场并不相信这一观点,无论如何随着油价纷纷刷新低点,如何稳定市场成为欧佩克月底会议的重大挑战。油价已经开始刺入年内低点5、6月份形成的低位区域,恐慌盘被打出后,预计油价会在此区间震荡蓄势等待欧佩克会议的结果,注意节奏把握,谨慎参与。


海通期货公司授权文本由“专注期货开户交易及专业行情分析资讯网站”:【一期货 www.1qh.cn】转发
标题:海通期货11月17日原油日报
地址:www.emyodernekyurdu.com/article/6166.html