立即获得嘉盛外汇的最新行情分析
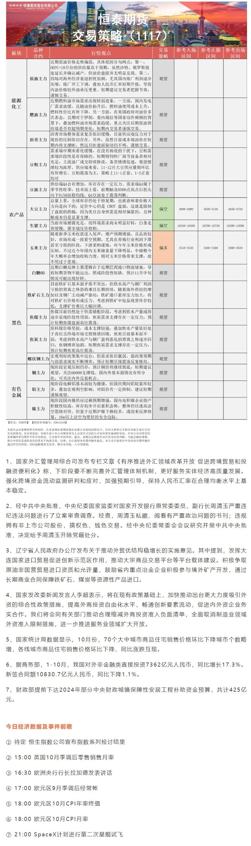
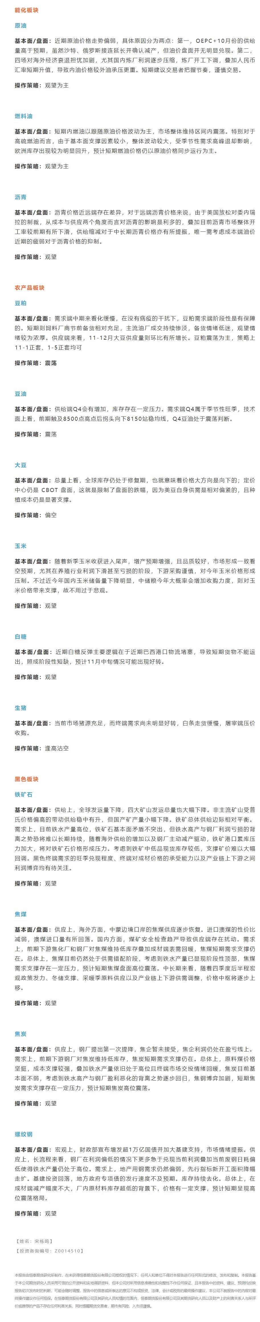
汇通财经APP讯——以下为恒泰期货11月17日对能源化工、黑色板块、有色金属、农产品期货交易提醒和建议。恒泰期货公司授权文本由“专注期货开户交易及专业行情分析资讯网站”:【一期货 www.1qh.cn】转发
标题:恒泰期货11月17日早盘交易策略
地址:www.emyodernekyurdu.com/article/6167.html