立即获得嘉盛外汇的最新行情分析
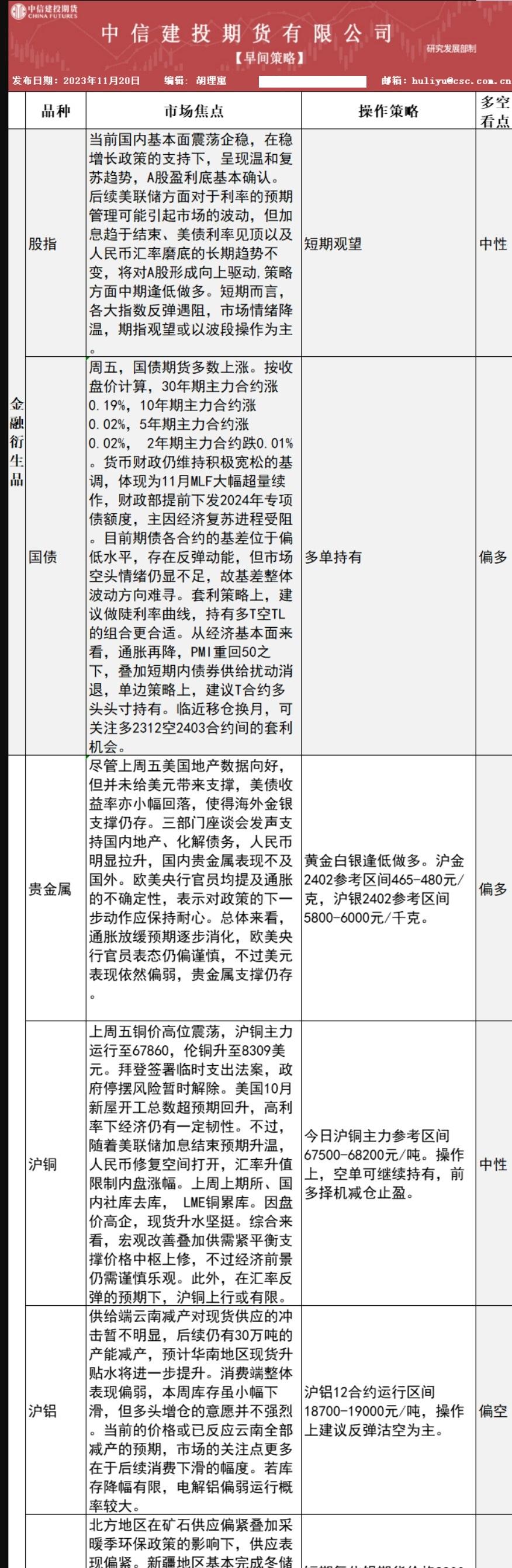
汇通财经APP讯——以下为中信建投期货11月20日对股指、国债、贵金属、能源化工、黑色建材、煤炭、有色金属、农产品等期货交易提醒和建议。中信建投期货公司授权文本由“专注期货开户交易及专业行情分析资讯网站”:【一期货 www.1qh.cn】转发
标题:中信建投期货11月20日早间交易策略
地址:www.emyodernekyurdu.com/article/6200.html