立即获得嘉盛外汇的最新行情分析
汇通财经APP讯——以下为中信建投期货12月8日对股指、国债、贵金属、能源化工、黑色金属、有色金属、农产品期货交易提醒和建议。中信建投期货公司授权文本由“专注期货开户交易及专业行情分析资讯网站”:【一期货 www.1qh.cn】转发
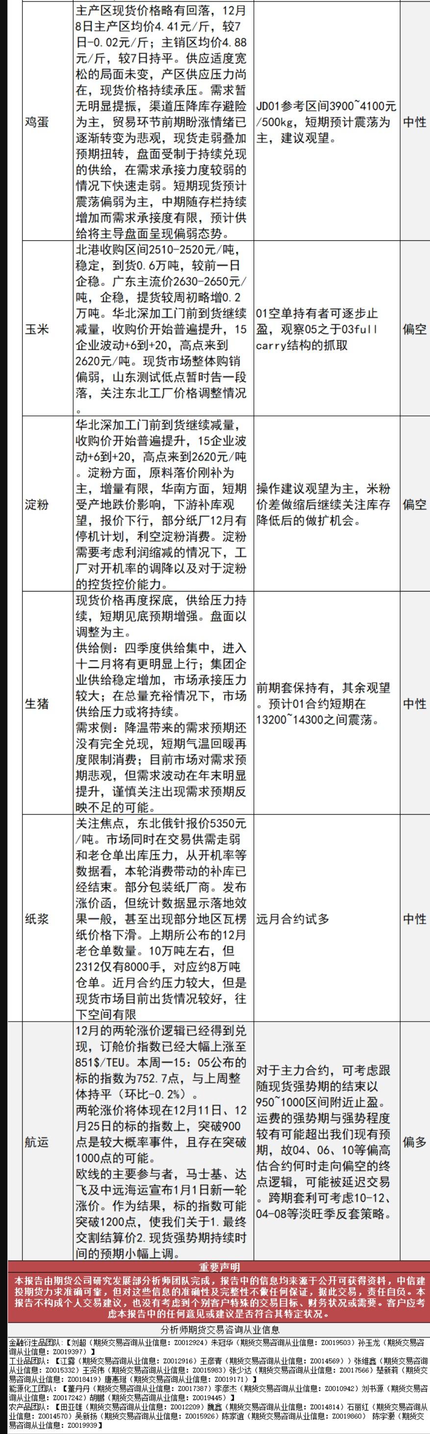
标题:中信建投期货12月8日早间交易策略
地址:www.emyodernekyurdu.com/article/6490.html