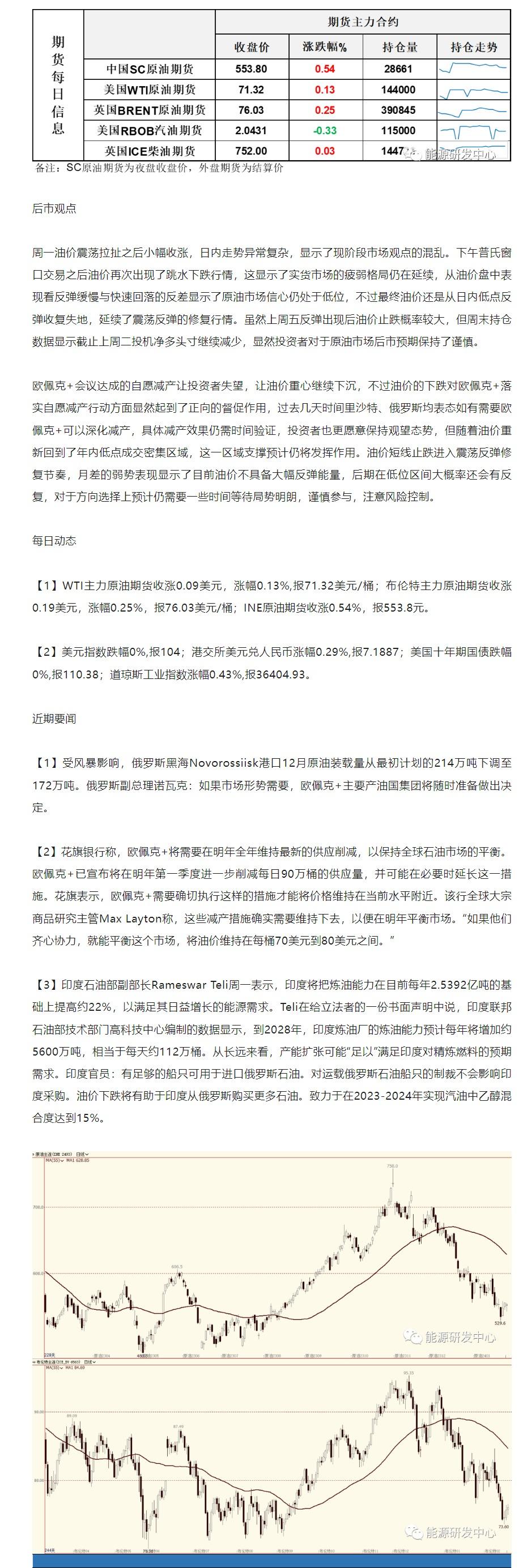
汇通财经APP讯——欧佩克+会议达成的自愿减产让投资者失望,让油价重心继续下沉,不过油价的下跌对欧佩克+落实自愿减产行动方面显然起到了正向的督促作用,过去几天时间里沙特、俄罗斯均表态如有需要欧佩克+可以深化减产,具体减产效果仍需时间验证,投资者也更愿意保持观望态势,但随着油价重新回到了年内低点成交密集区域,这一区域支撑预计仍将发挥作用。油价短线止跌进入震荡反弹修复节奏,月差的弱势表现显示了目前油价不具备大幅反弹能量,后期在低位区间大概率还会有反复,对于方向选择上预计仍需要一些时间等待局势明朗,谨慎参与,注意风险控制。


海通期货公司授权文本由“专注期货开户交易及专业行情分析资讯网站”:【一期货 www.1qh.cn】转发
标题:海通期货12月12日原油日报
地址:www.emyodernekyurdu.com/article/6541.html