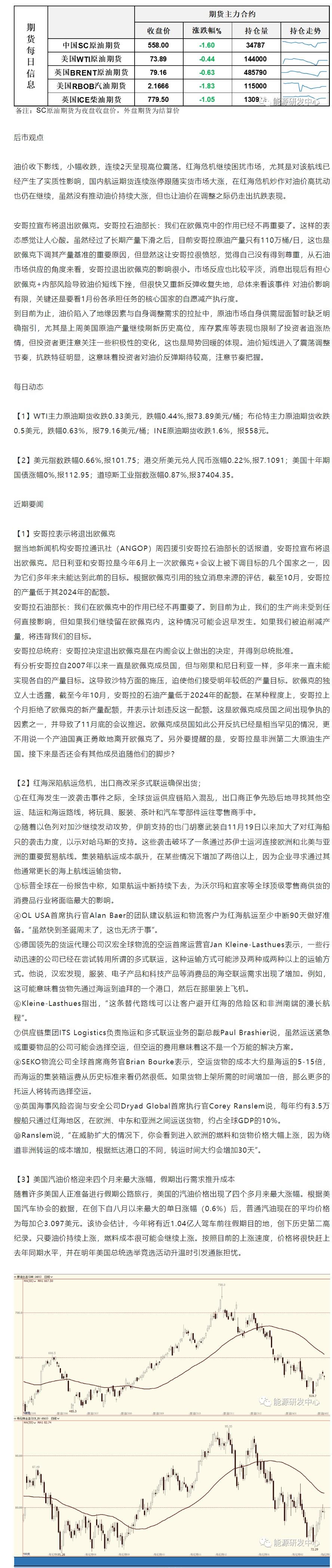
汇通财经APP讯——油价收下影线,小幅收跌,连续2天呈现高位震荡。红海危机继续困扰市场,尤其是对该航线已经产生了实质性影响,国内航运期货连续涨停跟随实货市场大涨,在红海危机炒作对油价高扰动也仍在继续,虽然没有推动油价持续大涨,但也让油价在调整之际仍走出抗跌表现。


海通期货公司授权文本由“专注期货开户交易及专业行情分析资讯网站”:【一期货 www.1qh.cn】转发
标题:海通期货12月22日原油日报:油价短线进入了震荡调整节奏,抗跌特征明显
地址:www.emyodernekyurdu.com/article/6687.html