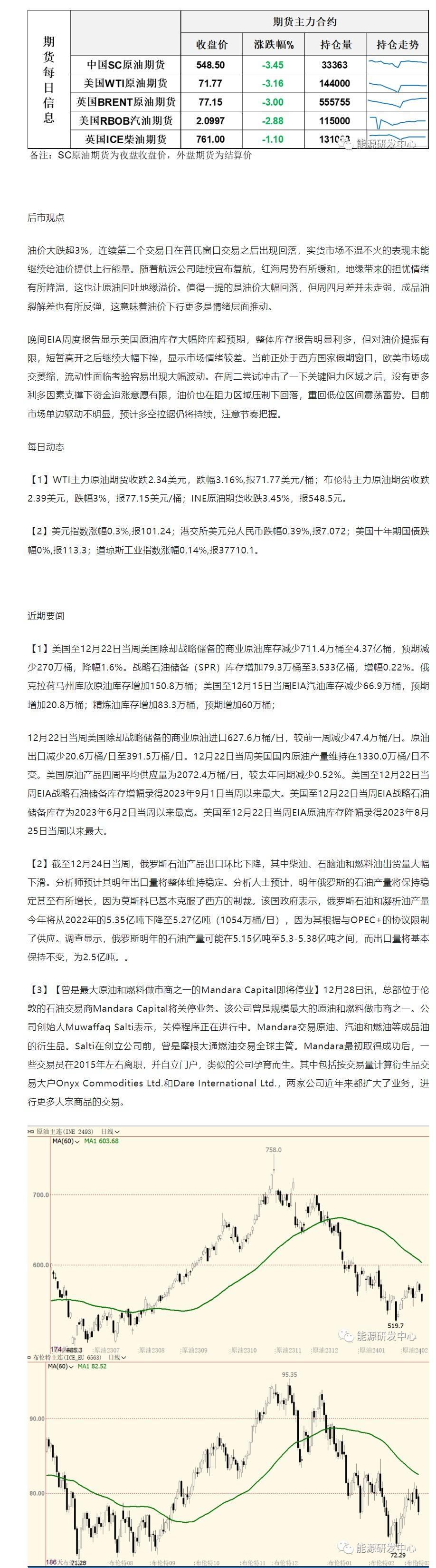
汇通财经APP讯——油价大跌超3%,连续第二个交易日在普氏窗口交易之后出现回落,实货市场不温不火的表现未能继续给油价提供上行能量。随着航运公司陆续宣布复航,红海局势有所缓和,地缘带来的担忧情绪有所降温,这也让原油回吐地缘溢价。值得一提的是油价大幅回落,但周四月差并未走弱,成品油裂解差也有所反弹,这意味着油价下行更多是情绪层面推动。


海通期货公司授权由“专注国内期货衍生品交易的专业行情分析资讯网站”:【汇通财经 www.fx678.com 】转发
标题:海通期货12月29日原油日报:地缘情绪有所降温 让原油回吐地缘溢价
地址:www.emyodernekyurdu.com/article/6803.html