立即获得嘉盛外汇的最新行情分析
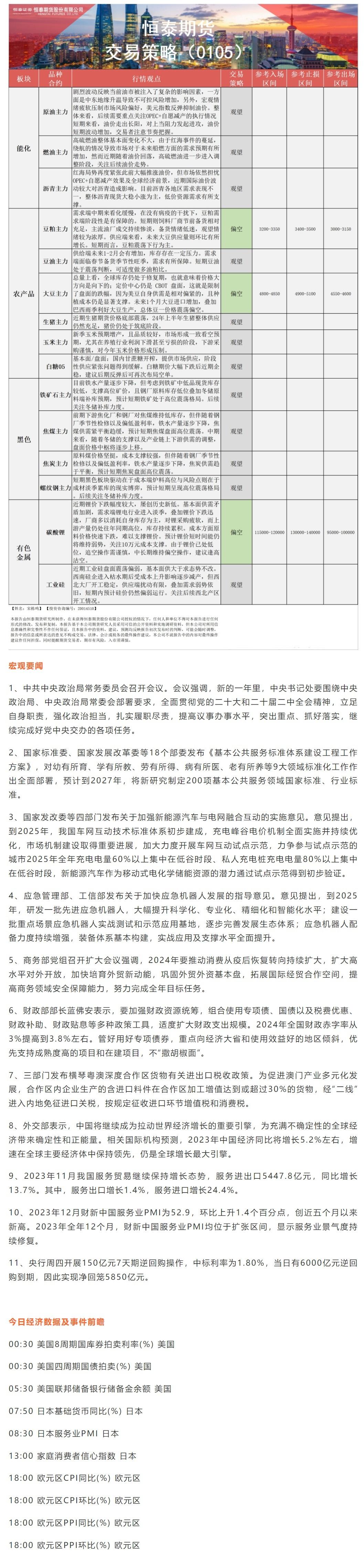
汇通财经APP讯——以下为恒泰期货1月5日对能源化工、黑色建材、有色金属、农产品板块期货交易提醒和建议。恒泰期货公司授权由“专注国内期货衍生品交易的专业行情分析资讯网站”:【汇通财经 www.fx678.com 】转发
标题:恒泰期货1月5日早盘交易策略
地址:www.emyodernekyurdu.com/article/6894.html