立即获得嘉盛外汇的最新行情分析
汇通财经APP讯——以下为中信建投期货1月8日对股指、国债、贵金属、能源化工、黑色建材、有色金属、农产品板块期货交易提醒和建议。中信建投期货公司授权由“专注国内期货衍生品交易的专业行情分析资讯网站”:【汇通财经 www.fx678.com 】转发
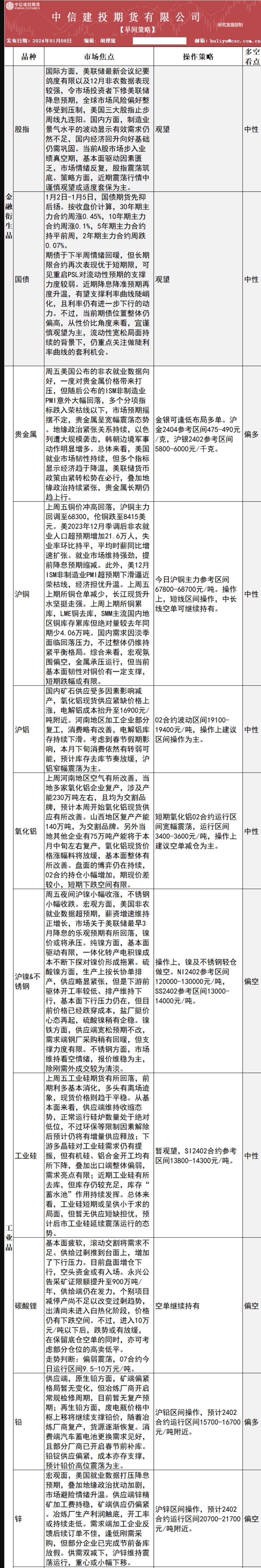
标题:中信建投期货1月8日早间交易策略
地址:www.emyodernekyurdu.com/article/6926.html