汇通财经APP讯——以下为中信建投期货1月10日对股指、国债、贵金属、工业品、黑色建材、有色金属、农产品板块期货交易策略和建议。
贵金属
股指期货
国债期货
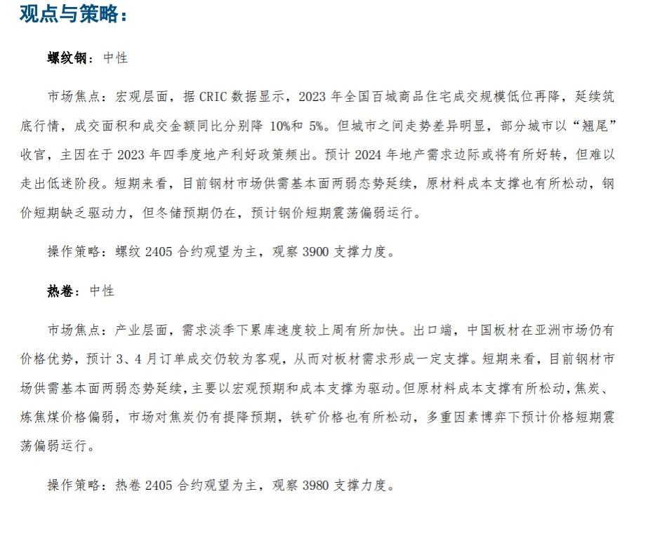
钢材
工业硅
镍&不锈钢
铁矿&废钢
铝
铜
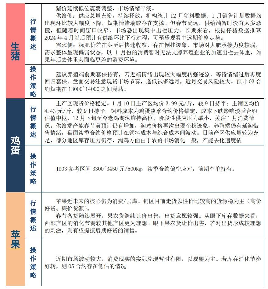
养殖生鲜

中信建投期货公司授权由“专注国内期货衍生品交易的专业行情分析资讯网站”:【汇通财经 www.fx678.com 】转发
标题:中信建投期货1月10日早报:多空交织 贵金属震荡运行
地址:www.emyodernekyurdu.com/article/6964.html