汇通财经APP讯——国际原油期货近期受到一系列意外事件的冲击,仍将延续偏强震荡。由于安全形势恶化,保险公司寻求将在红海航行的美英船只排除在承保范围之外,红海局势仍在恶化。与此同时,黑海CPC港口的石油装载受到恶劣天气的影响,有20万桶/日的原油受到影响;美国北达科塔州原油产量周二下降了60一65万桶/日,该州表示寒潮还导致输油管道出现泄露。需求的低迷已是不争事实,边际的变化在供应端,投资者以震荡偏强思路对待油价。
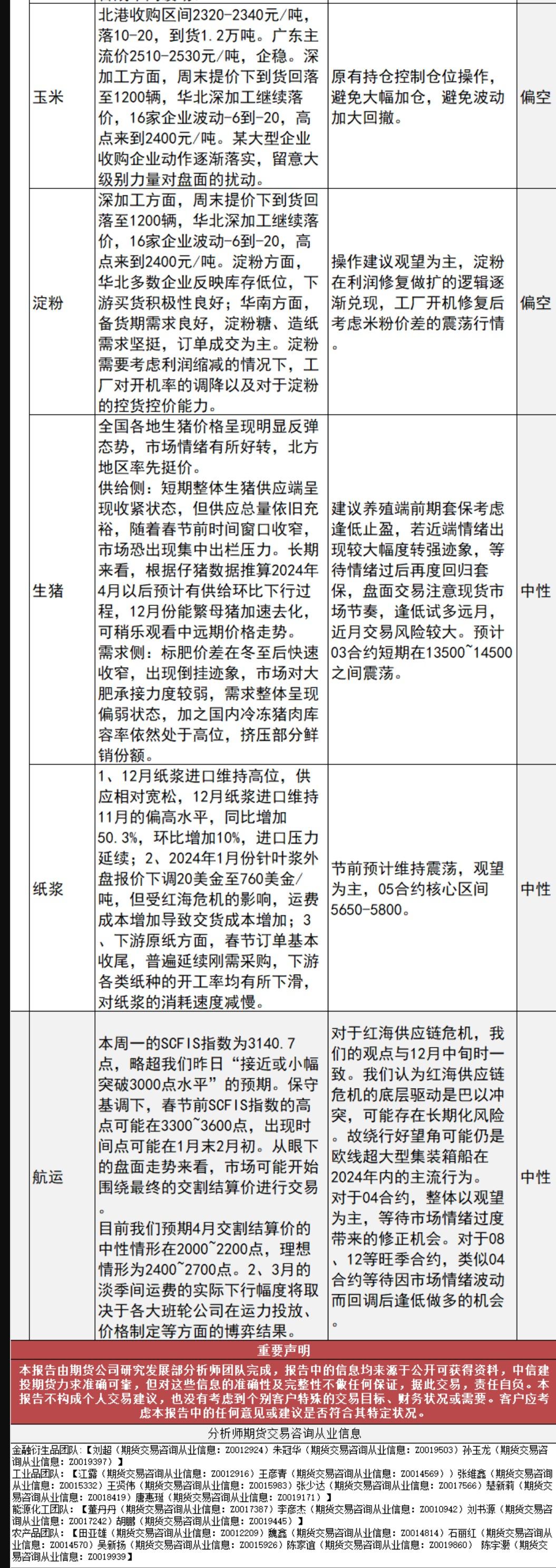
以下为中信建投期货1月17日对股指、国债、贵金属、能源化工、农产品等期货操作建议和策略。



中信建投期货公司授权由“专注国内期货衍生品交易的专业行情分析资讯网站”:【汇通财经 www.fx678.com 】转发
标题:中信建投期货1月17日早间交易策略
地址:www.emyodernekyurdu.com/article/7068.html