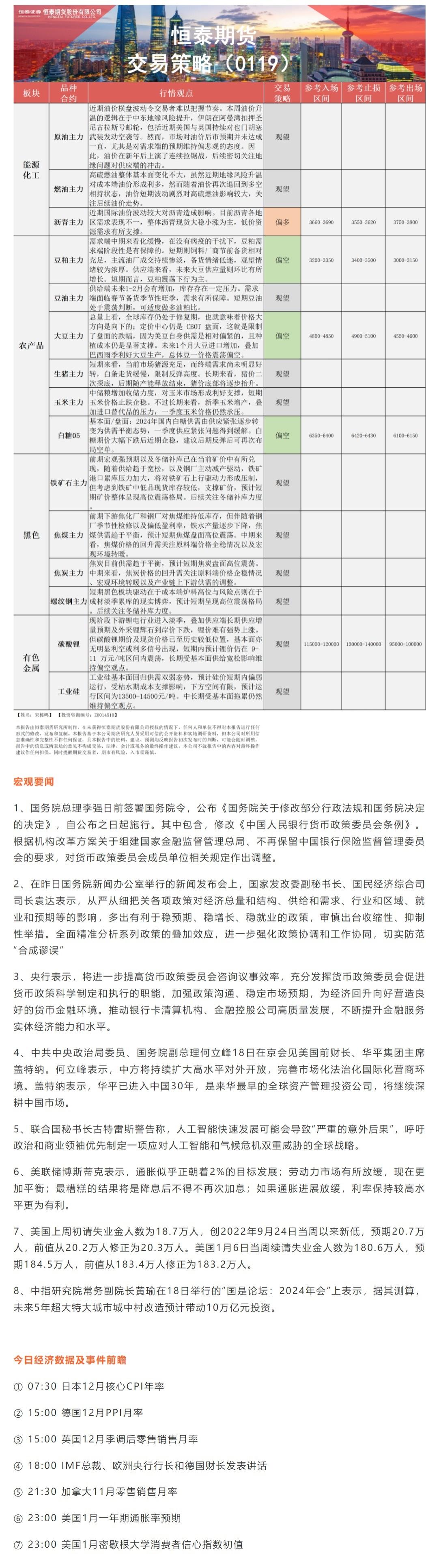
汇通财经APP讯——原油基本面/盘面:近期油价横盘波动令交易者难以把握节奏。本周油价升温的逻辑在于中东地缘风险提升,伊朗在阿曼湾扣押圣尼古拉斯号邮轮,包括近期美国与英国持续对也门胡塞武装发动空袭等。然而,市场对油价后市预期并未达成一直,尤其是对需求端的预期维持偏悲观的态度。因此,油价在新年后上演了连续拉锯战,后续密切关注地缘问题对供应端的冲击。操作策略:观望为主。
燃料油基本面/盘面:高硫燃油整体基本面变化不大,虽然近期地缘风险升温对成本端油价形成利多,然而随着油价再次退回到多空相持状态,油价短期波动剧烈对高硫燃油影响较大,关注后续油价走势。操作策略:观望为主。
沥青基本面/盘面:近期国际油价波动较大对沥青造成影响。目前沥青各地区需求表现不一,整体沥青现货大稳小涨为主,低价资源需求有所支撑。操作策略:做多04合约。


恒泰期货公司授权由“专注国内期货衍生品交易的专业行情分析资讯网站”:【汇通财经 www.fx678.com 】转发
标题:恒泰期货1月19日早盘交易策略
地址:www.emyodernekyurdu.com/article/7106.html