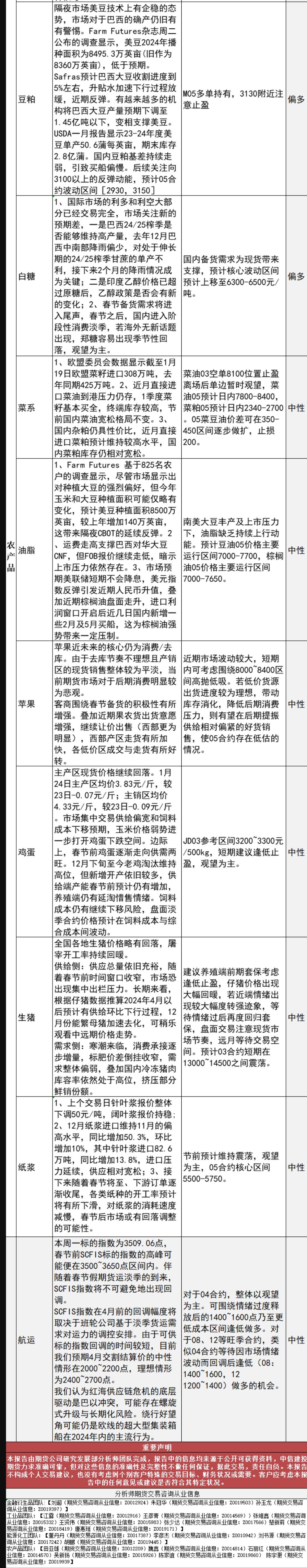
汇通财经APP讯——美联储巴尔金发言鸽派,他表示美联储3月降息并非不可能,不反对在合适的时候使利率正常化,市场对3月降息预期稍有升,金银呈回暖态势。隔夜经济数据继续显示经济悲观前景,欧元区消费者信心指数进一步下滑,美国里士满联储制造业指数亦继续下滑。总体来看,市场对美联储3月降息仍有一定期待,预期仍处于摇摆状态,但经过前期的回调,贵金属已进入底部区域,后市或有回升空间。
以下为中信建投期货对股指、国债、贵金属、能源化工、有色金属、黑色建材、农产品等期货操作建议和提醒。


中信建投期货公司授权由“专注国内期货衍生品交易的专业行情分析资讯网站”:【汇通财经 www.fx678.com 】转发
标题:中信建投期货1月24日早间交易策略
地址:www.emyodernekyurdu.com/article/7178.html