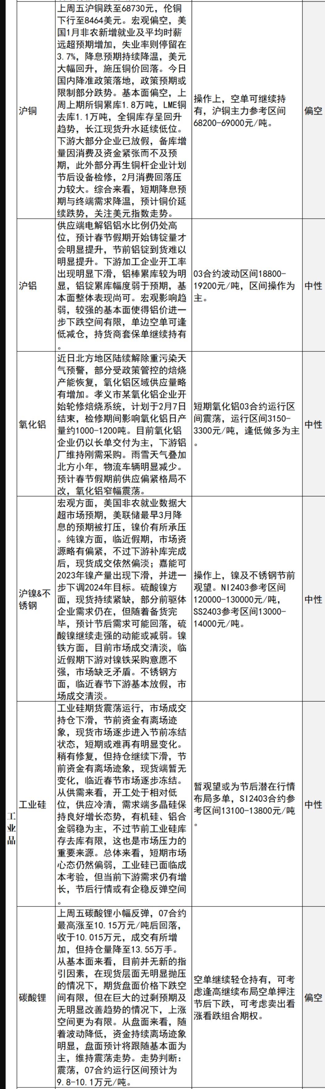
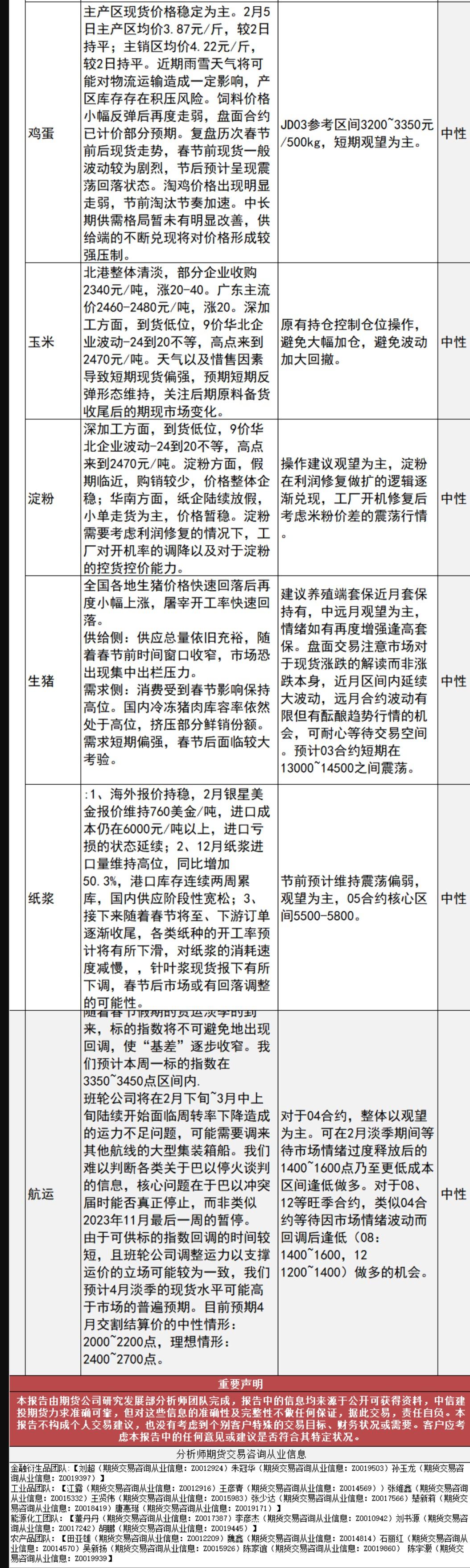
汇通财经APP讯——以下是中信建投期货今日早间交易策略,覆盖品种有:股指、国债、贵金属、原油橡胶甲醇尿素纯碱玻璃等能源化工、油脂大豆玉米白糖苹果生猪等农产品、纸浆、黑色系如铁矿石焦煤焦炭螺纹钢、有色系如工业硅碳酸锂等。




中信建投期货公司授权由“专注国内期货衍生品交易的专业行情分析资讯网站”:【汇通财经 www.fx678.com 】转发
标题:中信建投期货2月5日早间交易策略
地址:www.emyodernekyurdu.com/article/7356.html