汇通财经APP讯——贵金属
隔夜消息面较为清淡,黄金稍有上涨,白银震荡运行。当前各国央行继续关注通胀,欧央行数据显示 2023年欧元区谈判薪资增速为4.5%,尽管较前期回落,但仍然可能推动通胀,而澳洲联储会议纪要显示不排除进一步加息的可能性。当前贵金属市场仍受通胀担忧影响,因此短期显现一定压力,不过正在降温的经济也给贵金属一定支撑。总体来看,贵金属短期继续受通胀担忧扰动,不过贵金属已出现抗跌的特点,仍可期待降息预期下的后市表现。
股指
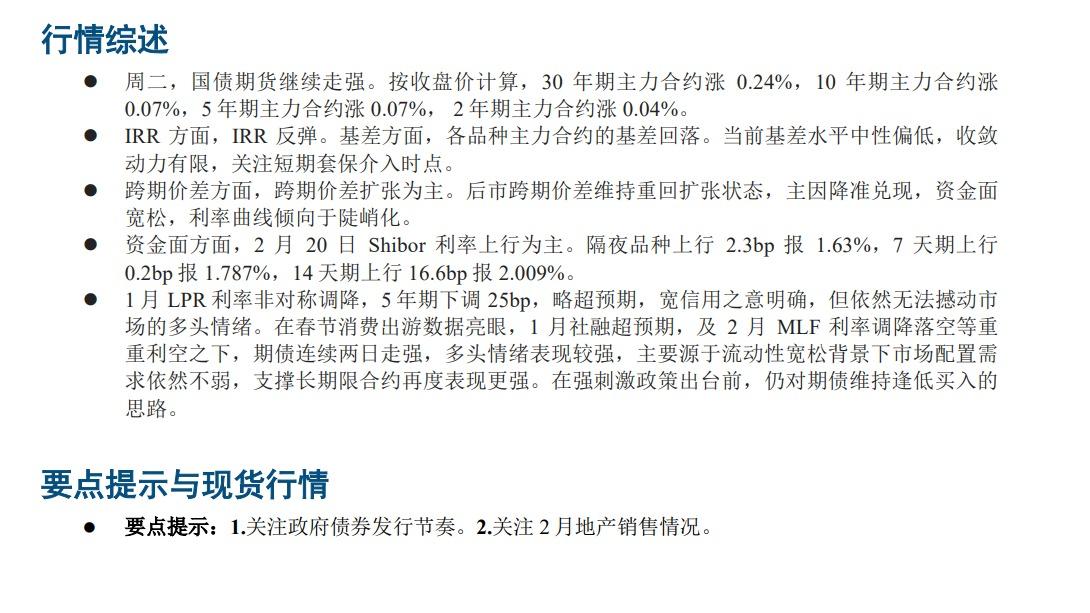
国债
工业硅
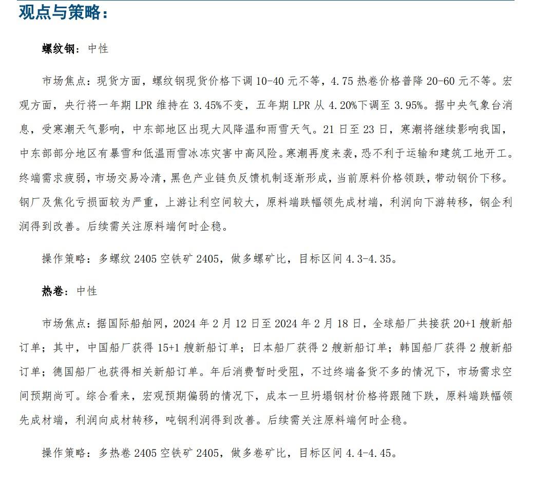
钢材
铝
镍&不锈钢
铁矿&废钢
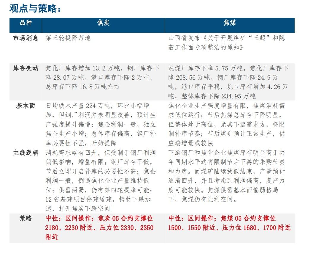
双焦

中信建投期货公司授权由“专注国内期货衍生品交易的专业行情分析资讯网站”:【汇通财经 www.fx678.com 】转发
标题:中信建投期货2月21日早报:消息面清淡 贵金属震荡运行
地址:www.emyodernekyurdu.com/article/7593.html