立即获得嘉盛外汇的最新行情分析
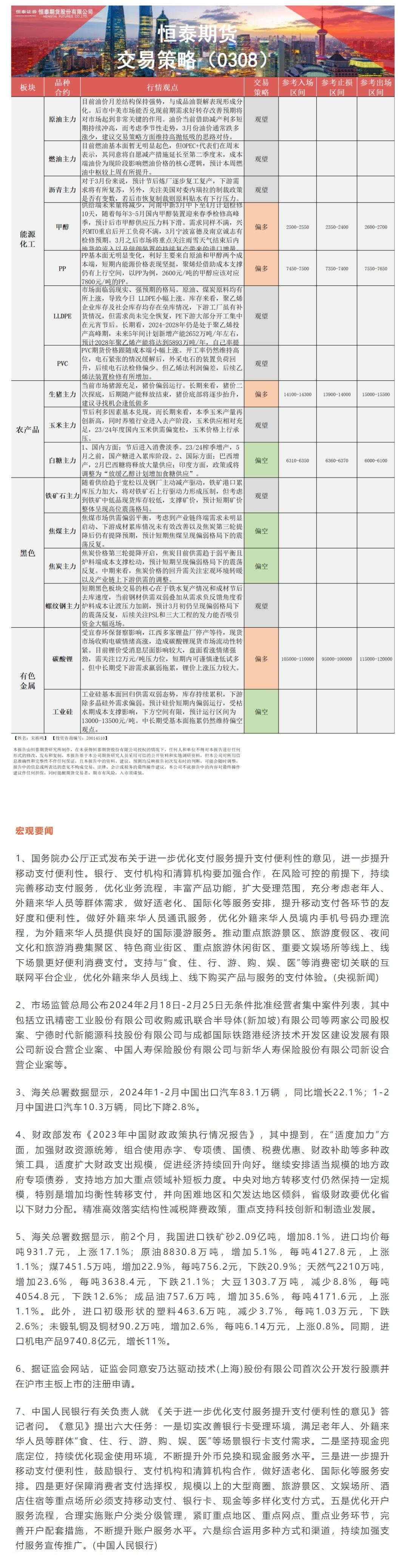
汇通财经APP讯——以下是恒泰期货今日早间交易策略,覆盖品种有:宏观分析、原油燃料油等能源化工、玉米白糖生猪等农产品、黑色系如铁矿石焦煤焦炭螺纹钢、有色系如工业硅碳酸锂等。恒泰期货公司授权由“专注国内期货衍生品交易的专业行情分析资讯网站”:【汇通财经 www.fx678.com 】转发
标题:恒泰期货3月8日早盘交易策略
地址:www.emyodernekyurdu.com/article/7841.html