嘉盛外汇 行情分析

嘉盛外汇 行情分析列表

2023-04-28 00:00
国际金价短线下看1967美元
汇通财经APP讯——周五(4月28日),国际金价日内承压,但有望连续第二个月上涨,缘于挥之不去的经济担忧促使投资者转向黄金避险。市场目前关注将在下周召开的美联储会议。技术上看,金价短线或下探1967美...
2023-04-28 00:00
美原油交易策略:全球股市上涨支撑油价,但技术面依然偏空
汇通财经APP讯——周五(4月28日)亚欧时段,美原油小幅反弹,目前交投于75.08美元/桶附近,美国亮丽的科技企业财报盖过经济担忧,隔夜美国股市大涨,亚洲股市周五亚市也普遍跟涨,给油价提供支撑。不过...
2023-04-28 00:00
5月1日-5月5日当周重点数据和大事件前瞻
汇通财经APP讯——5月1日-5月5日当周,投资者需要关注的重点数据包括美国4月Markit制造业PMI终值,美国截至4月28日当周API和EIA原油库存变动,美国4月ADP就业人数变动,美国截至4月...
2023-04-28 00:00
现货黄金交易策略:美元企稳反弹,金价濒临险境
汇通财经APP讯——周五(4月28日)亚洲时段,现货黄金震荡微跌,目前交投于1983.95美元/盎司附近,隔夜美国一季度PCE数据反映美国通胀依然高企,提升了美联储5月份加息后6月份再加息一次的预期,...
2023-04-28 00:00
一张图:2023/04/28黄金原油外汇股指"枢纽点+多空占比"一览
汇通财经APP讯——一张图:黄金原油外汇股指"枢纽点+多空占比"一览。今日(2023/04/28周五)最新出炉的数据显示,截止上个交易日结束时,头寸达到80%及以上的品种有:★ 富时中国A50 ☆FT...
2023-04-28 00:00
世行称黄金今年将跑赢大宗商品,全年均价约1900美元!
汇通财经APP讯——根据世界银行的最新报告,自2022年6月达到峰值以来,大宗商品价格出现了自疫情开始时全球经济陷入停滞以来的最大跌幅。与此同时,世界银行补充说,即使大宗商品价格从去年的峰值下降32%...
2023-04-28 00:00
各国央行购金推动金价上涨,瑞银预测年底前涨至2100美元!
汇通财经APP讯——总部位于瑞士的瑞银表示,金价有望在年底前升至2100美元,然后在明年3月底前升至2200美元。瑞银认为,央行购金成为金价上涨的主要推动力。黄金是2023年表现最好的资产之一,目前交...
2023-04-27 00:00
期货公司观点汇总一张图:4月27日农产品(棉花、豆粕、白糖、玉米、鸡蛋、生猪等)
汇通财经APP讯——期货公司观点汇总一张图:4月27日农产品(棉花、豆粕、白糖、玉米、鸡蛋、生猪等)
2023-04-27 00:00
期货公司观点汇总一张图:4月27日有色系(铜、锌、铝、镍、锡等)
汇通财经APP讯——期货公司观点汇总一张图:4月27日有色系(铜、锌、铝、镍、锡等)
2023-04-27 00:00
期货公司观点汇总一张图:4月27日黑色系(螺纹钢、焦煤、焦炭、铁矿石、动力煤等)
汇通财经APP讯——期货公司观点汇总一张图:4月27日黑色系(螺纹钢、焦煤、焦炭、铁矿石、动力煤等)
2023-04-27 00:00
去美元化是金价上涨主要推手,美经济衰退风险或提振黄金需求
汇通财经APP讯——ETF发行商GraniteShares首席执行官Will Rhind表示,银行业危机是近期黄金流入激增的背后原因,但去美元化仍是金价上涨的主要推动力。他在本月早些时候接受采访时表示...
2023-04-27 00:00
【东海期货4月27日宏观金融日报】:经济衰退担忧加深,美联储加息预期降温
汇通财经APP讯——美国3月耐用品订单月率录得3.2%,创2022年12月以来新高,大幅超过预期的0.70%,前值从-1.00%下修为-1.2%。中指研究院统计数据显示,目前已有超40城调整首套房贷利...
2023-04-27 00:00
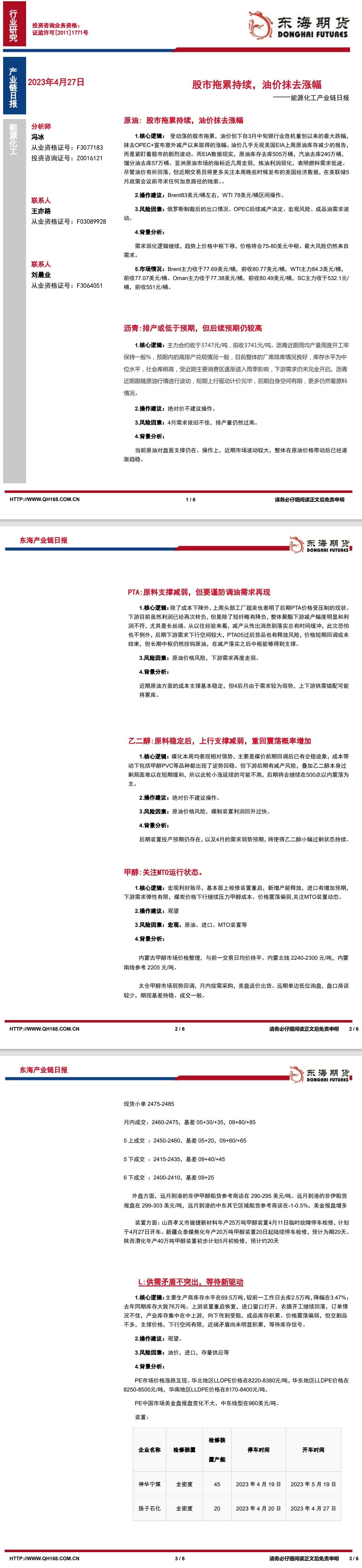
【东海期货4月27日产业链日报】能化篇:股市拖累持续,油价抹去OPEC减产后涨幅
汇通财经APP讯——橡胶: 云南预报有雨,沪胶弱势震荡。甲醇:关注MTO运行状态。 乙二醇:原料稳定后,上行支撑减弱,重回震荡概率增加。 沥青:排产或低于预期,但后续预期仍较高。 原油: 股市拖累持续...
2023-04-27 00:00
【东海期货4月27日产业链日报】贵金属篇:美银行业担忧情绪升温,金价震荡
汇通财经APP讯——白银:美联储加息周期或近尾声,金银比价逢高试空。黄金:美国利率重心长期或下移,黄金逢低多配。东海期货公司授权文本由“专注期货开户交易及专业行情分析资讯网站”:【一期货 www.1q...
2023-04-27 00:00
利好黄金!今年晚些时候美国经济或陷衰退,持续时间比往常更长
汇通财经APP讯——在铺天盖地的关于美国银行裁员和动荡的新闻头条中,对即将到来的经济衰退的担忧正在加剧。有些人可能想知道经济低迷会持续多久,回顾以往经济衰退的持续时间可能会提供一些线索。美国国家经济研...