嘉盛外汇 行情分析

嘉盛外汇 行情分析列表

2023-02-27 00:00
一张图:黄金原油外汇股指"枢纽点+多空占比"一览(2023/02/27周一)
汇通财经APP讯——一张图:黄金原油外汇股指"枢纽点+多空占比"一览。今日(2023/02/27周一)最新出炉的数据显示,截止上个交易日结束时,头寸达到80%及以上的品种有:★ 现货白银 XAG/US...
2023-02-27 00:00
利好美元!报告称美联储需进一步大幅收紧政策,以便2025年底前实现通胀目标
汇通财经APP讯——上周五发布的一份研究报告显示,美联储不太可能在不大幅加息、导致经济衰退的情况下降低通胀。前美联储理事Frederic Mishkin是这份报告的作者之一,该报告研究了美联储创造反通...
2023-02-27 00:00
期货公司观点汇总一张图:2月27日农产品(棉花、豆粕、白糖、玉米、鸡蛋、生猪等)
汇通财经APP讯——期货公司观点汇总一张图:2月27日农产品(棉花、豆粕、白糖、玉米、鸡蛋、生猪等)
2023-02-27 00:00
期货公司观点汇总一张图:2月27日有色系(铜、锌、铝、镍、锡等)
汇通财经APP讯——期货公司观点汇总一张图:2月27日有色系(铜、锌、铝、镍、锡等)
2023-02-27 00:00
期货公司观点汇总一张图:2月27日黑色系(螺纹钢、焦煤、焦炭、铁矿石、动力煤等)
汇通财经APP讯——期货公司观点汇总一张图:2月27日黑色系(螺纹钢、焦煤、焦炭、铁矿石、动力煤等)
2023-02-27 00:00
近期金属价格下跌,为何投行仍坚定看好?
汇通财经APP讯——2月25日,市场分析师Tsvetana Paraskova援引投行的观点称,能源交易商开始涉足金属和农业领域,金属和农业行业迎来机遇。 、麦肯锡上月在一份报告中表示,大宗商品交易在...
2023-02-27 00:00
2月27日汇市观潮:欧元、英镑和日元技术分析
汇通财经APP讯——货币:欧元/美元阻力位2:1.0700阻力位1:1.0625即期价格:1.0546支持位1:1.0500支持位2:1.0450高于预期的数据帮助美元上周兑许多主要货币攀升。美元指数...
2023-02-27 00:00
黄金市场分析:若跌破1800美元关口,将进一步测试1788美元和1763美元支撑
汇通财经APP讯——上周金融市场可谓是遭遇重磅事件和经济数据的轮番冲击。因美联储会议纪要措辞鹰派,多位美联储官员发表鹰派言论,加之美联储最青睐的通胀指标超出预期,市场加息预期陡然升温,美元上周飙升,单...
2023-02-27 00:00
CFTC商品持仓解读:投机者提高黄金、白银净多头头寸
汇通财经APP讯——美国商品期货交易委员会(CFTC)2月24日公布了截止1月25日-1月31日当周持仓报告。原定于2月4日公布的数据,因CFTC官网公布推迟发布CFTC商品持仓报告,并逐步计划这些遗...
2023-02-27 00:00
中信建投期货2月27日早间交易策略
汇通财经APP讯——隔夜贵金属下跌,其中白银跌幅显著大于黄金,美国PCE数据再超预期,带动市场紧缩预期持续攀升,交易员完全定价美联储接下来的三次都将会加息,终端利率预期升至 5.45%。美国财长耶伦表...
2023-02-27 00:00
长安期货贵金属早评:期价或承压运行,建议投资者以逢高沽空为主
汇通财经APP讯——2月27日,长安期货发布贵金属早评,认为今日贵金属期价或承压运行,建议投资者以逢高沽空为主,注意止盈止损。一、行情回顾上周五国际贵金属期货普遍收跌,COMEX黄金期货跌0.48%报...
2023-02-27 00:00
黄金交易提醒:PCE数据加剧美联储加息压力,近七成分析师看空后市
汇通财经APP讯——周一(2月27日)亚洲时段,现货黄金窄幅震荡,目前交投于1813美元/盎司附近。上周五金价持续走弱,一度创近八周新低至1808.84美元/盎司,因为美国1月份PCE强于市场预期,提...
2023-02-27 00:00
长安期货原油早评:价格将宽幅震荡,建议区间短差操作
汇通财经APP讯——2月27日,长安期货发布原油早评,认为原油价格将宽幅震荡,建议区间短差操作。长安期货公司授权文本由“专注期货开户交易及专业行情分析资讯网站”:【一期货 www.1qh.cn】转发
2023-02-27 00:00
国信期货早评:美PCE通胀超预期,金银承压,原油反弹
汇通财经APP讯——股指: 权重调整,股指观望;近期股市权重板块出现回调,白酒龙头显著下挫,非银金融也有所回落,基建板块转为震荡,部分炒作的概念也显著回落。带头效应出现技术性回调,拖累股指回落。刺激经...
2023-02-27 00:00
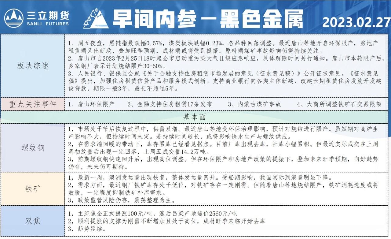
三立期货2月27日早间内参——黑色金属
汇通财经APP讯——三立期货早间内参显示,短期螺纹钢向好趋势仍存;铁矿石短期震荡整理为主。三立期货期货公司授权文本由“专注期货开户交易及专业行情分析资讯网站”【一期货 www.1qh.cn】转发。