嘉盛外汇 行情分析

嘉盛外汇 行情分析列表

2023-02-22 00:00
国信期货早评:服务业PMI回暖,金银维持震荡,燃油上涨
汇通财经APP讯——股指:资金相对乐观,多单轻仓;在1月份货币数据公布之后,资金从整体乐观,逐步转向到“信贷投放方向”,刺激经济领域。基础建设、建筑装修,纷纷造好。传统能源、资源类也相继恢复,东数西算...
2023-02-22 00:00
期货公司观点汇总一张图:2月22日农产品(棉花、豆粕、白糖、玉米、鸡蛋、生猪等)
汇通财经APP讯——期货公司观点汇总一张图:2月22日农产品(棉花、豆粕、白糖、玉米、鸡蛋、生猪等)
2023-02-22 00:00
期货公司观点汇总一张图:2月22日有色系(铜、锌、铝、镍、锡等)
汇通财经APP讯——期货公司观点汇总一张图:2月22日有色系(铜、锌、铝、镍、锡等)
2023-02-22 00:00
期货公司观点汇总一张图:2月22日黑色系(螺纹钢、焦煤、焦炭、铁矿石、动力煤等)
汇通财经APP讯——期货公司观点汇总一张图:2月22日黑色系(螺纹钢、焦煤、焦炭、铁矿石、动力煤等)
2023-02-22 00:00
亚洲需求前景限制或支撑金价,关注美联储FOMC会议记要
汇通财经APP讯——分析师说,周二黄金继续走低,但价格下跌提振了亚洲国家的需求。在重估美联储加息预期后,本周市场将注意力转移到联邦公开市场委员会(FOMC)会议纪要上。今年2月,黄金市场下跌约100美...
2023-02-22 00:00
黄金交易提醒:美联储会议纪要来袭!金价剑指1800?
汇通财经APP讯——周三(2月22日)亚洲时段,现货黄金窄幅震荡,目前交投于1836.80美元/盎司附近,虽然俄乌地缘局势仍给金价提供一些避险支撑,但美国综合PMI意外升至八个月最高,美元守在近六周高...
2023-02-22 00:00
【东海期货2月22日产业链日报】能化篇:需求前景难以评估,油价震荡
汇通财经APP讯——原油: 需求前景难以评估,油价震荡。沥青:供给低位,但需求仍需检验。PTA:利润制约开工提升,下游需求暂无法解决累库情。乙二醇:低利润限制供应,价格陷入长期震荡。甲醇:煤炭企稳,甲...
2023-02-22 00:00
【东海期货2月22日宏观金融日报】:欧美PMI数据好于预期,进一步强化加息预期
汇通财经APP讯——美国1月成屋销售总数年化400万户,创2010年10月以来新低,预期410万户,前值由402万户修正至403万户。欧洲央行行长拉加德表示,打算在3月份加息50个基点,3月份加息后的...
2023-02-22 00:00
道指狂泻近700点!华尔街遭遇年内最惨一天 今晚美联储纪要来袭
汇通财经APP讯——美股多头们不离不弃的坚守,似乎终究拗不过债汇商市场的“大势已去”……周二,在结束了美国“总统日”的长周末后,重新回归市场的华尔街交易员,就立刻遭遇了一轮扑面而来的凌冽寒风——美国三...
2023-02-22 00:00
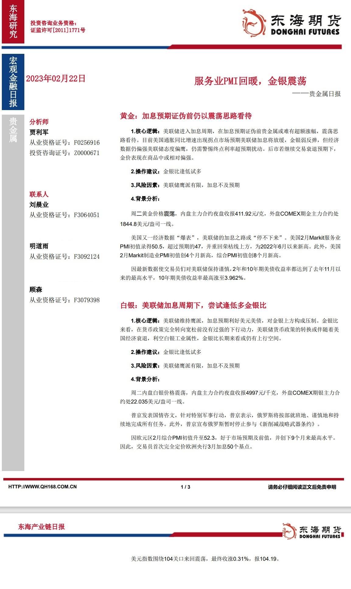
【东海期货2月22日产业链日报】贵金属篇:服务业PMI回暖,金银震荡
汇通财经APP讯——黄金:加息预期证伪前仍以震荡思路看待。白银:美联储加息周期下,尝试逢低多金银比。东海期货公司授权文本由“专注期货开户交易及专业行情分析资讯网站”:【一期货 www.1qh.cn】转...
2023-02-22 00:00
美国天然气价格延续暴跌势头 一度触及近29个月低位
汇通财经APP讯——美股开盘后不久,美国天然气价格延续跌势,大幅走低。具体行情显示,纽约商品交易所3月交货的亨利枢纽天然气价格一度跌超7%,最低为2.176美元/百万英热,为29个月来的最低水平。截至...
2023-02-22 00:00
中信建投期货2月22日早间交易策略
汇通财经APP讯——原油:欧美经济数据越好越是担忧进一步紧缩,事实上,整体石油需求也仍较为健康。投资者暂时以震荡思路对待油价,油价再探前低的概率很小。沥青:下游需求恢复缓慢背景下,沥青周度折总库存进一...
2023-02-22 00:00
三立期货2月21日早间内参——能化
汇通财经APP讯——三立期货早间内参显示,原油区间震荡走势或延续,甲醇整体震荡微涨,玻璃关注后期地产竣工的拉动。三立期货授权文本由“专注期货开户交易及专业行情分析资讯网站”【一期货 www.1qh.c...
2023-02-22 00:00
外汇交易提醒:强劲数据继续支撑美元,日元跌创近两个月新低
汇通财经APP讯——周三(2月22日)亚洲时段,美元指数窄幅震荡,目前交投于104.15附近,守住了隔夜涨幅,接近上周创下的近六周高点。受助于强劲的美国经济数据,美元指数周二上涨0.3%,收报104....
2023-02-22 00:00
原油交易提醒:美股创今年最差单日表现,加息担忧或拖累油价跌向75美元
汇通财经APP讯——2月22日(周三)亚市盘初,美油交投于76.17美元/桶附近;油价周二在震荡交投中下跌超1%,对全球经济增长的持续担忧盖过了供应受抑的影响,并促使投资者在前一天上涨后获利了结。日内...