嘉盛外汇 行情分析

嘉盛外汇 行情分析列表

2023-02-16 00:00
期货公司观点汇总一张图:2月16日农产品(棉花、豆粕、白糖、玉米、鸡蛋、生猪等)
汇通财经APP讯——期货公司观点汇总一张图:2月16日农产品(棉花、豆粕、白糖、玉米、鸡蛋、生猪等)
2023-02-16 00:00
期货公司观点汇总一张图:2月16日有色系(铜、锌、铝、镍、锡等)
汇通财经APP讯——期货公司观点汇总一张图:2月16日有色系(铜、锌、铝、镍、锡等)
2023-02-16 00:00
期货公司观点汇总一张图:2月16日黑色系(螺纹钢、焦煤、焦炭、铁矿石、动力煤等)
汇通财经APP讯——期货公司观点汇总一张图:2月16日黑色系(螺纹钢、焦煤、焦炭、铁矿石、动力煤等)
2023-02-16 00:00
全球债市抛售狂潮一路席卷?美债、德债、英债无一幸免……
汇通财经APP讯——好时光似乎总是短暂的。全球几大主要债券市场年初伊始的兴奋情绪,眼下早已荡然无存,取而代之的则似乎是一轮更为猛烈的跌势……从美债到德债再到英债,欧美主要经济体的国债市场近期再度陷入了...
2023-02-16 00:00
国信期货早评:美零售销售数据超预期,金银震荡调整延续
汇通财经APP讯——股指:市场短震,观望;经济层面上,随着国内货币数据出台,市场对刺激经济的力度预期较高。资金从整体环境流动性向货币主要信贷方向的行业流入。工程机械等基础建设板块获得资金关注,货币流动...
2023-02-16 00:00
【东海期货2月16日产业链日报】能化篇:库存升高叠加美元强势,油价小幅回调
汇通财经APP讯——原油: 库存升高叠加美元强势,油价小幅回调。沥青:供给低位,但需求仍需检验。PTA:终端及下游需求季节性走弱,等待需求检验。乙二醇:装置转产降负荷,但短期上行空间或有限。甲醇:基差...
2023-02-16 00:00
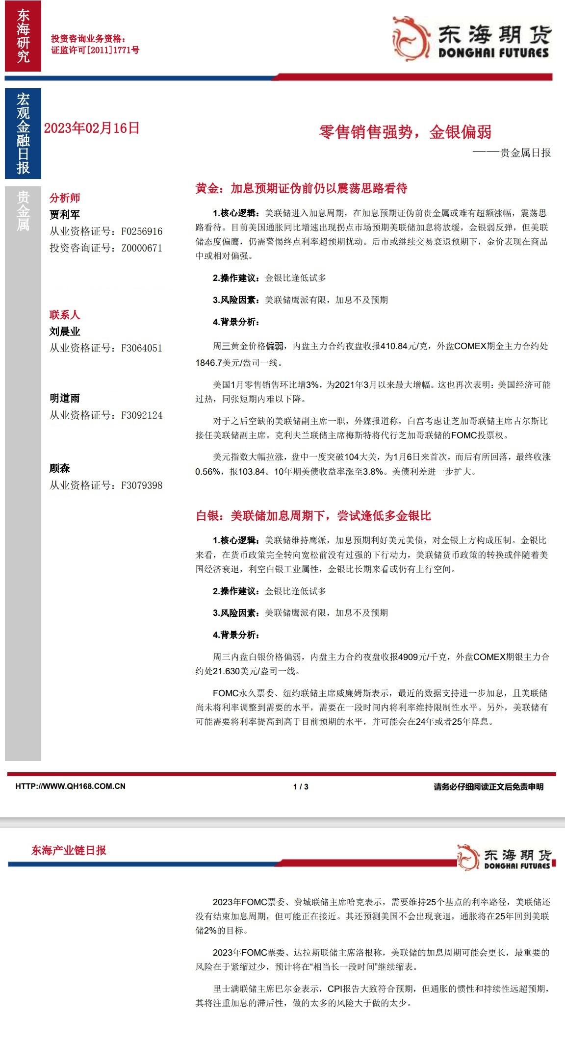
【东海期货2月16日产业链日报】贵金属篇:零售销售强势,金银偏弱
汇通财经APP讯——黄金:加息预期证伪前仍以震荡思路看待。白银:美联储加息周期下,尝试逢低多金银比。东海期货公司授权文本由“专注期货开户交易及专业行情分析资讯网站”:【一期货 www.1qh.cn】转...
2023-02-16 00:00
中信建投期货2月16日早间交易策略
汇通财经APP讯——钢材:全国工业材料价格震荡走强。据钢谷网数据,热轧与建材表观需求持续复苏,环比增长放缓,建材产量小幅上升,厂库社库均垒库,热卷厂库垒库而社库去库。成本端依然偏强,市场情绪反复波动,...
2023-02-16 00:00
黄金交易提醒:多头信心屡遭重磅数据打击,金价或跌向1800?
汇通财经APP讯——周四(2月16日)亚洲时段,现货黄金震荡微涨,目前交投于1841.5美元/盎司附近,因美元回吐部分隔夜涨幅。周三美国零售销售月率录得近两年来最大涨幅,进一步提高了市场对美国终端利率...
2023-02-16 00:00
机构称金价目前缺乏上涨动力,收复千九关口有难度!
汇通财经APP讯——一位市场策略师表示,避险买盘和通胀担忧曾在去年最后几个月和今年1月推动金价走高,现在已经走到了尽头,几乎没有什么新信息能将金价推回到每盎司1900美元上方。美国银行财富管理公司(U...
2023-02-16 00:00
长安期货贵金属早评:大部分美联储官员表态仍偏鹰,贵金属期价或承压运行
汇通财经APP讯——2月16日,长安期货发布贵金属早评,认为大部分美联储官员表态仍偏鹰,贵金属期价或承压运行,逢高沽空为主,注意止盈止损。 一、行情回顾 隔夜国际贵金属期货普遍收跌,COMEX黄金期货...
2023-02-16 00:00
长安期货原油早评:IEA上调需求但难现涨势,EIA库存同步激增压制油价
汇通财经APP讯——2月16日,长安期货发布原油早评,称IEA上调需求但难现涨势,EIA库存同步激增压制油价,预测价格偏弱震荡,建议区间偏空短差为主。 长安期货公司授权文本由“专注期货开户交易及专业行...
2023-02-16 00:00
中辉期货能源早盘关注:重心预计会有所上移,但幅度有限
汇通财经APP讯——2月16日,中辉期货发布能源早盘关注,称原油价格重心预计会有所上移,但幅度有限,建议观望。中辉期货公司授权文本由“专注期货开户交易及专业行情分析资讯网站”:【一期货 www.1qh...
2023-02-16 00:00
三立期货2月16日早间内参——能化
汇通财经APP讯——三立期货早间内参显示,有俄罗斯减产和美国抛储的大国博弈,原油供应端处于混乱状态,需要进一步关注,甲醇整体处于底部震荡调整状态,玻璃建议震荡思路对待。三立期货期货公司授权文本由“专注...
2023-02-16 00:00
三立期货2月16日早间内参——宏观
汇通财经APP讯——三立期货期货公司授权文本由“专注期货开户交易及专业行情分析资讯网站”【一期货 www.1qh.cn】转发。