立即获得嘉盛外汇的最新行情分析
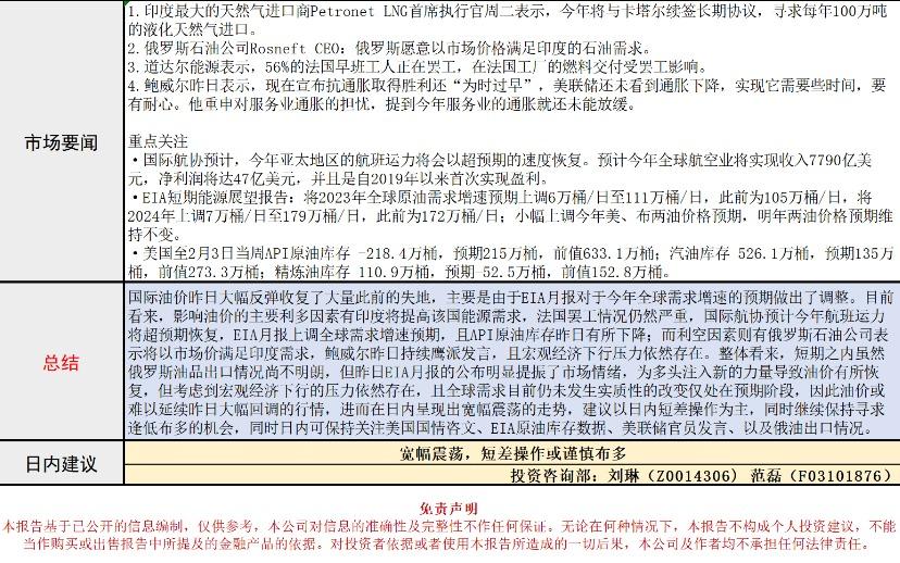
汇通财经APP讯——2月8日,长安期货发布原油早评,认为原油将宽幅震荡,建议短差操作或谨慎布多。 长安期货公司授权文本由“专注期货开户交易及专业行情分析资讯网站”:【一期货 www.1qh.cn】转发
标题:长安期货原油早评:价格料宽幅震荡,建议短差操作或谨慎布多
地址:www.emyodernekyurdu.com/index.php/article/2054.html