立即获得嘉盛外汇的最新行情分析
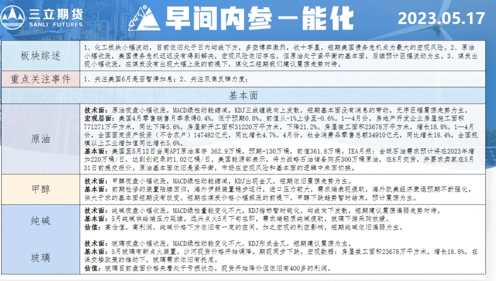
汇通财经APP讯——三立期货早间内参显示,原油短期基本面没有消息的带动,无序宽幅震荡走势为主;甲醇短期依旧震荡走势对待;玻璃短期建议震荡为主。三立期货授权文本由“专注期货开户交易及专业行情分析资讯网站”【一期货 www.1qh.cn】转发。
标题:三立期货5月17日早间内参——能化
地址:www.emyodernekyurdu.com/index.php/article/3468.html