嘉盛外汇 行情分析

嘉盛外汇 行情分析列表

2024-03-08 17:51
多数基本金属周线有望上涨,因美元走软和中国贸易数据利好
汇通财经APP讯——多数有色金属周五将迎来周线上涨,因美国降息希望导致美元走软,以及中国贸易数据好于预期和部分商品供应担忧带来的影响。北京时间15:46 ,伦敦金属交易所(LME)三个月期铜CMCU3...
2024-03-08 17:49
一张图前瞻非农:16个关联指标利多黄金,非农+周末临近谨防获利仓搅局
汇通财经APP讯——周五(2024/03/08)21:30将发布全球备受关注的美国2月非农报告。一张图前瞻非农:42个关联指标 提前扫描美国就业+金油市场影响:从上期非农表现及关联指标最新公布值VS前...
2024-03-08 12:03
分析师:全球央行将继续购买黄金,至少火爆6年!
汇通财经APP讯——MoneyMetals市场分析师Mike Maharrey表示,亚洲大国央行在1月份继续稳步增加黄金储备,购买了10吨黄金,已连续15个月购买黄金。澳新分析师展望后市,认为未来至少...
2024-03-08 11:43
一张图:2024/03/08黄金原油外汇股指"枢纽点+多空占比"一览
汇通财经APP讯——一张图:黄金原油外汇股指"枢纽点+多空占比"一览。今日(2024/03/08周五)最新出炉的数据显示,截止上个交易日结束时,头寸达到80%及以上的品种有:★ 现货黄金 XAU/US...
2024-03-08 11:30
期货公司观点汇总一张图:3月8日农产品(棉花、豆粕、白糖、玉米、鸡蛋、生猪等)
汇通财经APP讯——期货公司观点汇总一张图:3月8日农产品(棉花、豆粕、白糖、玉米、鸡蛋、生猪等)
2024-03-08 11:29
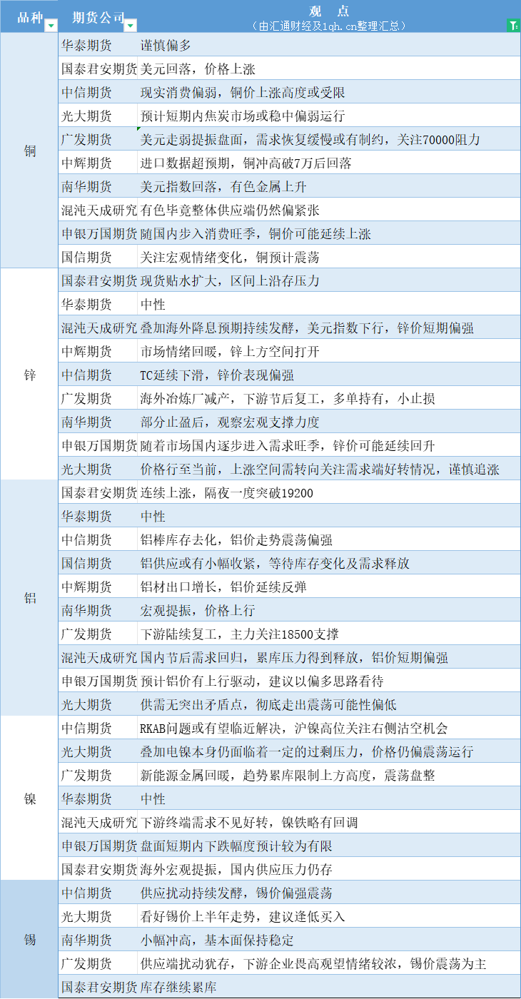
期货公司观点汇总一张图:3月8日有色系(铜、锌、铝、镍、锡等)
汇通财经APP讯——期货公司观点汇总一张图:3月8日有色系(铜、锌、铝、镍、锡等)
2024-03-08 11:28
期货公司观点汇总一张图:3月8日黑色系(螺纹钢、焦煤、焦炭、铁矿石、动力煤等)
汇通财经APP讯——期货公司观点汇总一张图:3月8日黑色系(螺纹钢、焦煤、焦炭、铁矿石、动力煤等)
2024-03-08 11:12
鲍威尔“唱鸽”,黄金迎来五个月来最佳表现,分析师:决战非农,可能会出现看跌回调或盘整阶段
汇通财经APP讯——金价周五(3月8日)自历史高点小幅回落,目前交投于2155.33美元/盎司附近,但仍有望创下五个月来单周最大涨幅,因美联储主席鲍威尔的讲话增强了投资者对美国6月首次降息的预期,金价...
2024-03-08 10:58
华泰期货原油日报:伊朗原油出口下降,浮仓或重新积累
汇通财经APP讯——■要闻与重要数据1.WTI4月原油期货收跌0.20美元,跌幅0.25%,报78.93美元/桶;布伦特5月原油期货平,收报82.96美元/桶;上期所原油期货2404合约夜盘收跌0.0...
2024-03-08 10:54
日媒:日本央行3月或结束负利率政策,市场正处于紧张状态
汇通财经APP讯—— 日本《日经亚洲》周五(3月8日)报道称,越来越多的人猜测日本央行将于本月结束负利率政策,日本市场正处于紧张状态。 周四,日元汇率一度飙升至1美元兑147日元区域,为大约一个月以来...
2024-03-08 10:48
专家:黄金开启牛市,但矿业股机会更佳
汇通财经APP讯——自今年年初以来,Dennis Gartman一直警告投资者,三重顶部注定会被打破,因此金价近期突破创纪录新高只是时间问题。Gartman表示,他预计这只是黄金市场的一个开始,因为投...
2024-03-08 10:46
CBOT持仓:基金增加美豆美麦美玉米净多头,但需求低迷美麦预计将连续第二周下跌
汇通财经APP讯——芝加哥小麦周五小幅走高,近期下跌后空头回补支撑价格,尽管由于需求不足和全球供应充足,市场有望连续第二周下跌。玉米有望连续第三周上涨,而大豆则连续第二周上涨,因为美国农业部(USDA...
2024-03-08 10:44
中信期货3月8日晨报:降息预期稳固,金价延续强势
汇通财经APP讯——以下为中信期货今日晨报对股指、国债、贵金属、原油能源化工、有色金属、螺纹钢材焦炭黑色系玻璃纯碱等建材、玉米生猪油脂蛋白粕等农产品等期货的操作建议和提醒。中信期货公司授权由“专注国内...
2024-03-08 10:41
前瞻非农:全球逾70个投行/金融大咖预测一览,弱非农或令黄金再创新高
汇通财经APP讯——周五(2024/3/8 21:30)将发布备受关注的美国2月非农就业报告。据全球逾70个国际知名投行/金融大咖给的预测来看,非农就业变动的预期中值(中位数)为:增加20万,失业率预...
2024-03-08 10:27
恒泰期货3月8日早盘交易策略
汇通财经APP讯——以下是恒泰期货今日早间交易策略,覆盖品种有:宏观分析、原油燃料油等能源化工、玉米白糖生猪等农产品、黑色系如铁矿石焦煤焦炭螺纹钢、有色系如工业硅碳酸锂等。恒泰期货公司授权由“专注国内...