嘉盛外汇 行情分析

嘉盛外汇 行情分析列表

2024-02-23 15:26
日元多头前景光明,美元/日元、欧元/日元、英镑/日元技术分析
汇通财经APP讯——周五(2月23日)欧洲时段,日元兑各主要货币从亚市盘中开始反弹走高。美元/日元盘中报150.632,涨幅0.08%,欧元/日元盘中报163.0650,涨幅0.10%,英镑/日元盘中...
2024-02-23 15:20
2月23日欧市时段:黄金、6大货币对、美元指数阻力/支撑位
汇通财经APP讯—— 周五(2月23日)欧市时段,美元指数、欧元、英镑、日元、瑞郎、澳元、加元及黄金支撑阻力位如下。 欧元/美元 英镑/美元 阻力位 支撑位 阻力位 支撑位 1.0833 1.0816...
2024-02-23 13:19
金价周线将上涨,因避险买盘及美元走软,分析师:短线仍有下行风险
汇通财经APP讯——金价周五(2月23日)周线料将上涨,为两周来首见,受美元走软和避险买盘的支撑,投资者在等待美联储何时可能开始降息的进一步线索。周五亚市,现货黄金微涨0.1%,目前交投于2026.8...
2024-02-23 11:35
一张图:2024/02/23黄金原油外汇股指"枢纽点+多空占比"一览
汇通财经APP讯——一张图:黄金原油外汇股指"枢纽点+多空占比"一览。今日(2024/02/23周五)最新出炉的数据显示,截止上个交易日结束时,头寸达到80%及以上的品种有:★ 现货黄金 XAU/US...
2024-02-23 11:26
期货公司观点汇总一张图:2月23日有色系(铜、锌、铝、镍、锡等)
汇通财经APP讯——期货公司观点汇总一张图:2月23日有色系(铜、锌、铝、镍、锡等)
2024-02-23 11:21
期货公司观点汇总一张图:2月23日农产品(棉花、豆粕、白糖、玉米、鸡蛋、生猪等)
汇通财经APP讯——期货公司观点汇总一张图:2月23日农产品(棉花、豆粕、白糖、玉米、鸡蛋、生猪等)
2024-02-23 11:16
期货公司观点汇总一张图:2月23日黑色系(螺纹钢、焦煤、焦炭、铁矿石、动力煤等)
汇通财经APP讯——期货公司观点汇总一张图:2月23日黑色系(螺纹钢、焦煤、焦炭、铁矿石、动力煤等)
2024-02-23 10:36
CBOT持仓:美豆和玉米存在大量净空头头寸,美豆有望十周连跌
汇通财经APP讯——芝加哥玉米和大豆期货周五小幅走高,在两个市场均跌至三年来最低水平后,逢低买盘推高价格,然而充足的谷物供应可能会限制涨幅。由于美国对全球最大小麦出口国俄罗斯的潜在制裁可能会影响供应,...
2024-02-23 10:18
华泰期货2月23日原油日报:乌克兰袭击叠加春检,俄罗斯炼厂加工量下降
汇通财经APP讯——■要闻与重要数据1.WTI4月原油期货收涨0.70美元,涨幅0.91%,报78.61美元/桶;布伦特4月原油期货收涨0.64美元,涨幅0.77%,报83.67美元/桶;上期所原油期...
2024-02-23 10:09
海通期货2月23日晨间策略和交易内参
汇通财经APP讯——股指:目前2023年年报业绩预告密集披露期已经结束,进入到2023年年报和2024年一季报密集披露期前的业绩空窗期,年报预告带来的对市场的业绩冲击开始减弱。假日期间较好的出行和消费...
2024-02-23 09:57
海通期货2月23日原油日报:成品油市场表现当前拖累原油表现 地缘因素继续扰动市场
汇通财经APP讯——后市观点油价周四夜盘再次上演了逆转日内弱势反弹收复跌幅的走势,凌晨2:30国内SC原油夜盘停盘后,欧美油价从日内高点回落,近期SC原油表现强于欧美油价,大有领涨之势,除了春节前运费...
2024-02-23 09:49
中信期货2月23日晨报:短期需求趋势未明,市场维持震荡运行态势
汇通财经APP讯——以下为中信期货今日晨报对股指、国债、贵金属、原油能源化工、有色金属、螺纹钢材焦炭黑色系玻璃纯碱等建材、玉米生猪油脂蛋白粕等农产品等期货的操作建议和提醒。中信期货公司授权由“专注国内...
2024-02-23 09:41
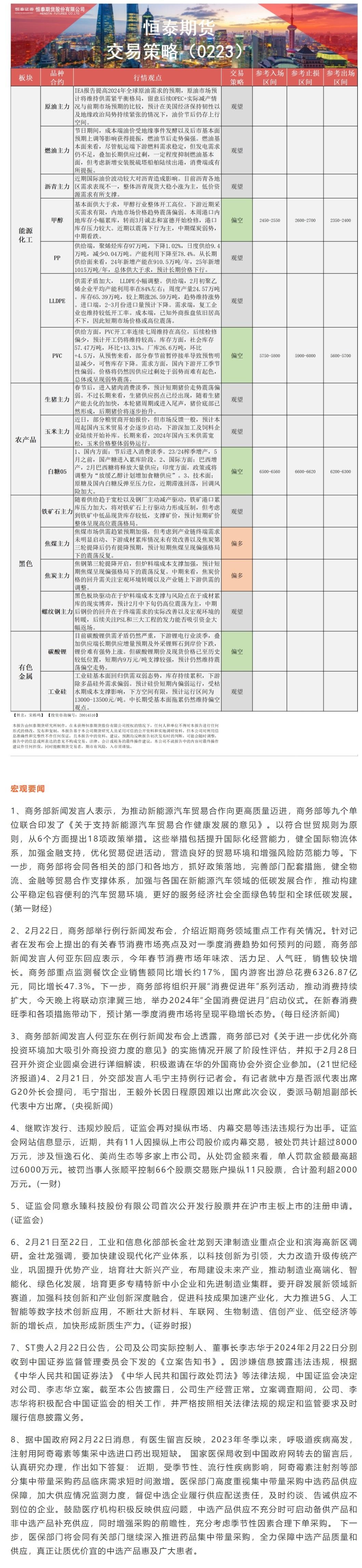
恒泰期货2月23日早盘交易策略
汇通财经APP讯——以下是恒泰期货今日早间交易策略,覆盖品种有:宏观分析、原油燃料油甲醇等能源化工、豆粕豆油大豆玉米白糖生猪等农产品、黑色系如铁矿石焦煤焦炭螺纹钢、有色系如工业硅碳酸锂等。恒泰期货公司...
2024-02-23 09:13
2月23日亚洲时段6大货币对、美元指数及黄金阻力/支撑位
汇通财经APP讯—— 本文提供美元指数、欧元、英镑、日元、瑞郎、澳元、加元及黄金支撑阻力位。 欧元/美元 英镑/美元 阻力位 支撑位 阻力位 支撑位 1.0829 1.0818 1.2666 1.26...
2024-02-23 08:56
英伟达市值单日创纪录跳增2770亿美元,全球股市喜迎涨势
汇通财经APP讯——周四(2月22日),由于英伟达公司的乐观前景重新点燃了人工智能热潮,而且数据显示全球最大经济体仍然强劲,全球股市上涨。从美国到欧洲和日本,股市创下历史新高,市值最高的芯片制造商英伟...