嘉盛外汇 行情分析

嘉盛外汇 行情分析列表

2024-02-21 11:22
期货公司观点汇总一张图:2月21日黑色系(螺纹钢、焦煤、焦炭、铁矿石、动力煤等)
汇通财经APP讯——期货公司观点汇总一张图:2月21日黑色系(螺纹钢、焦煤、焦炭、铁矿石、动力煤等)
2024-02-21 11:10
金价获得良好支撑,但有可能出现技术性回调
汇通财经APP讯——ForexLive的外汇分析师Justin Low表示,随着金价周二连续第四个交易日反弹,金价在每盎司2000美元上方得到有力支撑,但在金价创出新高之前,可能会出现大幅回调。Low...
2024-02-21 10:43
中信期货2月21日晨报:有色宏观情绪偏弱,化工成本支撑加强
汇通财经APP讯——以下为中信期货今日晨报对股指、国债、贵金属、原油能源化工、有色金属、螺纹钢材焦炭黑色系玻璃纯碱等建材、玉米生猪油脂蛋白粕等农产品等期货的操作建议和提醒。中信期货公司授权由“专注国内...
2024-02-21 10:38
日本贸易数据爆出“意外”!日本与他国沟通慎防外汇干预,美元兑日元继续徘徊在150关口附近
汇通财经APP讯—— 周三(2月21日)亚市,美元/日元短线一度反弹回到150上方,不过美元指数美元追随全球债券收益率下滑,令美元兑日元再度回落至150关口下方,目前交投于149.96附近,但日本1月...
2024-02-21 10:33
华泰期货2月21日燃料油日报:国内独立炼厂增加委内瑞拉原料进口
汇通财经APP讯——市场要闻与重要数据1. 上期所燃料油期货主力合约FU2405夜盘收涨0.23%,报3117元/吨;INE低硫燃料油期货主力合约LU2405夜盘收跌0.07%,报4374元/吨。2....
2024-02-21 10:29
中信建投期货2月21日早报:消息面清淡 贵金属震荡运行
汇通财经APP讯——贵金属隔夜消息面较为清淡,黄金稍有上涨,白银震荡运行。当前各国央行继续关注通胀,欧央行数据显示 2023年欧元区谈判薪资增速为4.5%,尽管较前期回落,但仍然可能推动通胀,而澳洲联...
2024-02-21 10:13
CBOT持仓:空头回补推动美麦上涨近4%,基金增加美豆净多头
汇通财经APP讯——芝加哥期货交易所(CBOT)小麦期货周二上涨近4%,从合约期内低点反弹,因美元走软以及北半球春季生长季节的临近引发了美麦期货价格上涨。分析师表示,支撑美小麦上涨的主要原因是空头回补...
2024-02-21 09:55
海通期货2月21日原油日报:高频指标显示原油市场月差结构仍较抗跌 供应端的支撑仍在
汇通财经APP讯——后市观点油价周二收跌超1美元,国内SC原油期货也回落至600元以下。高频指标显示原油市场月差结构仍较抗跌,供应端的支撑仍在。但拖累油价表现得是下游需求端,欧美成品油表现持续弱于原油...
2024-02-21 09:40
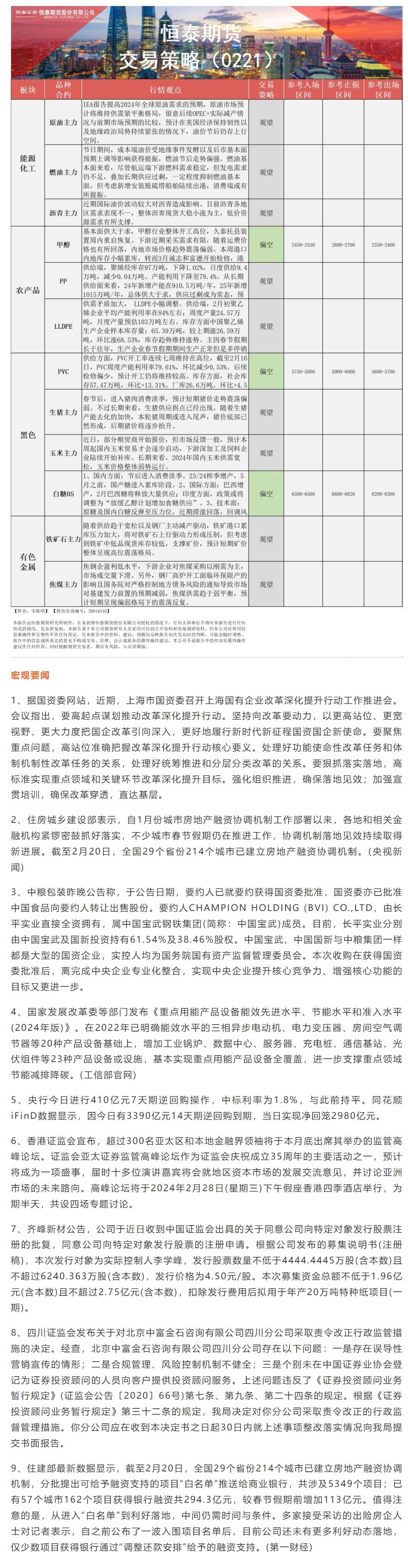
恒泰期货2月21日早盘交易策略
汇通财经APP讯——以下是恒泰期货今日早间交易策略,覆盖品种有:宏观分析、原油燃料油等能源化工、豆粕豆油大豆玉米白糖生猪等农产品、黑色系如铁矿石焦煤焦炭螺纹钢、有色系如工业硅碳酸锂等。恒泰期货公司授权...
2024-02-21 09:09
2月21日亚洲时段6大货币对、美元指数及黄金阻力/支撑位
汇通财经APP讯—— 本文提供美元指数、欧元、英镑、日元、瑞郎、澳元、加元及黄金支撑阻力位。 欧元/美元 英镑/美元 阻力位 支撑位 阻力位 支撑位 1.0813 1.0804 1.2629 1.26...
2024-02-21 08:52
美国股市从历史高点回落,英伟达财报和美联储纪要市场关注焦点
汇通财经APP讯——周二(2月20日),大型科技公司拖累美国股市脱离历史高点,华尔街等待英伟达公司周三公布的财报,以确认这家芯片制造商能够满足人工智能繁荣所设定的高期望。尽管迄今为止正在进行的财报季再...
2024-02-21 08:15
黄金交易提醒:美元和美债收益率回落,金价升至逾一周高位,聚焦美联储会议纪要
汇通财经APP讯——金价周二(2月20日)攀升至逾一周以来的最高水平,现货黄金盘中最高曾触及2030.76美元/盎司,因美元和美债收益率回落,市场焦点转向美联储的最新货币政策会议记录,以寻找有关降息的...
2024-02-20 11:56
黄金市场分析:地缘冲突局势升级 黄金避险需求上升
汇通财经APP讯——周一(2分月19日),现货金报每盎司2,015.49美元,上涨0.1%,创2月13日以来新高。因美元小幅回落和中东冲突提升了黄金的避险吸引力。来源:易汇通鉴于近期地缘政治局势的发展...
2024-02-20 11:44
2月20日汇市观潮:日元和澳元技术分析
汇通财经APP讯——货币:美元/日元来源:易汇通周一(2月19日),是美国总统节假日,汇市波动较为平淡。美元/日元报价基本保持在150之上。中国春节假期后,由于美国经济发展数据强劲,此前认为美元利率将...
2024-02-20 11:37
一张图:2024/02/20黄金原油外汇股指"枢纽点+多空占比"一览
汇通财经APP讯——一张图:黄金原油外汇股指"枢纽点+多空占比"一览。今日(2024/02/20周二)最新出炉的数据显示,截止上个交易日结束时,头寸达到80%及以上的品种有:★ 现货黄金 XAU/US...