嘉盛外汇 行情分析

嘉盛外汇 行情分析列表

2024-01-29 10:28
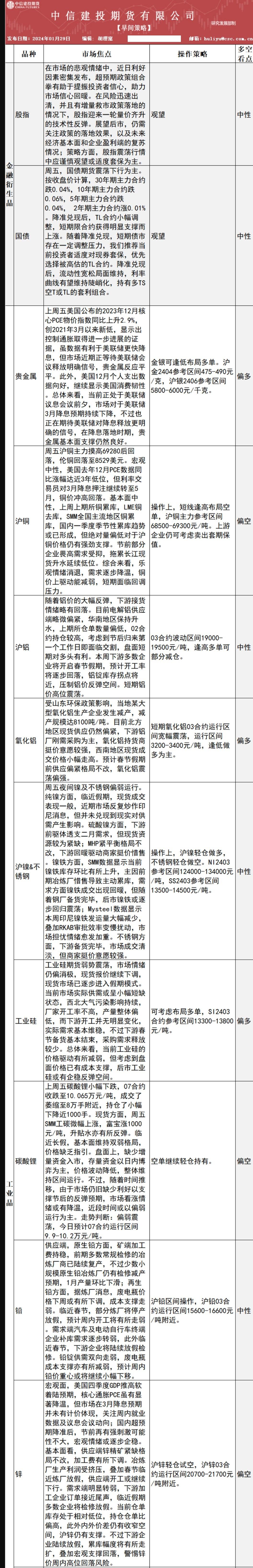
中信建投期货1月29日早间交易策略
汇通财经APP讯——甲醇目前大部分西南气头装置已点火重启,供应呈增量预期,短期现货供应充裕,但临近春节,内地车辆减少,导致近期运费上涨较多,上游西北工厂让利出货;需求端,部分传统下游下周陆续停车过节,...
2024-01-29 10:10
中信期货1月29日晨报:海内外宏观预期转暖,提振黑色与有色商品
汇通财经APP讯——贵金属:我们认为,当前美国通胀核心影响因素一一薪资(薪资增速〕、供应链(PPI剔除原油、PMI供应速度)、房价(地产中位数价格)、油价(WTI油价)均仍呈现下降趋势,并未因此改变,...
2024-01-29 09:52
海通期货原油周报:油价周线收出二十一周来最大周涨幅,涨幅普遍超5%
汇通财经APP讯——周五夜盘油价高位回落之际,多起油轮在穿越红海时遭到袭击的消息让油价再次迅速拉升,油价的反应显示了当前阶段油价一举完全进入了多头主导的阶段。油价在新年第四周开始发力向上突破,布伦特一...
2024-01-29 09:23
原油或许还有上涨动力,市场重新定价供应中断风险
汇通财经APP讯——油价周一小幅走高%,外媒报道称,一枚导弹在红海击中了托克(trafigura)运营的一艘油轮,引发了对燃料供应的担忧,同时由于几家炼油厂在无人机袭击后正在维修,俄罗斯成品油出口将下...
2024-01-29 09:20
恒泰期货1月29日早盘交易策略
汇通财经APP讯——能化板块原油基本面/盘面:短期油价持续走高接触区间上轨,近期国内外利好政策不断,一方面,昨日中行宣布下调存款准备金率0.5pct,提高市场对未来国内巩固经济的预期。另外,晚间的EI...
2024-01-29 09:11
1月29日亚洲时段6大货币对、美元指数及黄金阻力/支撑位
汇通财经APP讯—— 本文提供美元指数、欧元、英镑、日元、瑞郎、澳元、加元及黄金支撑阻力位。 欧元/美元 英镑/美元 阻力位 支撑位 阻力位 支撑位 1.0848 1.0836 1.2701 1.26...
2024-01-29 08:06
自加沙战争开始以来首次有美军士兵死亡,油价高开1%创近两个月新高,金价一度逼近2030
汇通财经APP讯——周一(1月29日)亚市开盘,现货黄金和国际原油期货都跳空高开。据美国CNN、英国路透社等多家媒体报道称,自加沙战争开始以来,首次有美军士兵死亡。这一消息刺激市场避险情绪升温,推动金...
2024-01-29 07:23
黄金本周预测:美联储决议与非农报告重磅来袭!金价有望打破震荡行情
汇通财经APP讯——知名财经网站FXStreet分析师Eren Sengezer上周五(1月26日)撰文称,刚刚过去的一周,金价继续在2000美元/盎司上方一个相对狭窄的区间内上下波动。本周,投资者将...
2024-01-29 07:16
黄金周评:无视美国重磅数据,金价10美元区间窄幅波动,本周迎美联储决议考验
汇通财经APP讯——黄金价格上周保持稳定,现货黄金上周五(1月26日)下跌0.12%,收报2018.38美元/盎司。上周金价在2016美元至2025美元之间的10美元窄幅波动,累计下跌0.55%,即使...
2024-01-27 10:31
【汇市周评】美指仍守住6周高位,下周美联储和非农联手登场!
汇通财经APP讯——周五(1月26日),美国消费者继续表现出韧性。这可能会让美联储在更长时间内按兵不动。美国PCE物价数据公布后,交易员减少对美联储降息的押注,并认为,美联储3月份首次降息的可能性略低...
2024-01-27 10:18
经济数据好坏参半下周美联储携手非农来袭,主要货币对走势分析
汇通财经APP讯——周五(1月26日),华尔街因经济数据好坏参半而导致美国国债下跌,交易员押注美联储在决定今年降息之前将表现出耐心。数据显示,美国12月份核心个人消费支出价格指数月率与经济学家的预测逐...
2024-01-27 10:13
【黄金周评】黄金本周失守2020,市等待美联储指引方向
汇通财经APP讯——周五(1月26日),投资者的注意力转向将于下周举行的美联储政策会议,以进一步了解利率前景,金价小幅波动,本周迄今下跌0.6%。(现货黄金走势图,来源 易汇通)现货黄金收跌0.12%...
2024-01-27 10:10
【每周黄金调查】机构散户均谨慎,等待美联储更多信号
汇通财经APP讯——本周金价在2016美元至2025美元之间的10美元区间窄幅波动,即使是在最重要的数据发布和企业盈利报告发布时,金价也只有轻微的反应。最新的Kitco News每周黄金调查显示,机构...
2024-01-27 10:07
【原油周评】原油本周创近8周新高,下周关注这些重点!
汇通财经APP讯——周五(1月26日),原油价格收高,并创四个多月来的最大单周涨幅。全球两个最大经济体的积极经济消息增加了对今年原油需求更强劲的希望,使油价得到提振。按照最活跃合约计算,美国WTI本周...
2024-01-27 10:02
CBOT持仓:美豆玉米小麦齐跌,基金增加其净空头
汇通财经APP讯——周五CBOT大豆期货跌至一周低点,CBOT玉米期货下跌逾1%,因交易商专注于改善南美收成前景。由于获利了结和全球出口贸易放缓,CBOT小麦期货下跌2%。收盘情况 芝加哥期货交易所3...