嘉盛外汇 行情分析

嘉盛外汇 行情分析列表

2024-01-26 11:08
期货公司观点汇总一张图:1月26日农产品(棉花、豆粕、白糖、玉米、鸡蛋、生猪等)
汇通财经APP讯——期货公司观点汇总一张图:1月26日农产品(棉花、豆粕、白糖、玉米、鸡蛋、生猪等)
2024-01-26 11:07
美国数据喜忧参半,市场等待12月PCE,金价持稳
汇通财经APP讯——受美国数据强劲和美债收益率下降的影响,金价周三下跌逾0.70%,周四上涨0.35%,收报2020.64美元/盎司附近。去年第四季度,美国经济环比增长3.3%,虽然落后于第三季度的数...
2024-01-26 11:05
期货公司观点汇总一张图:1月26日有色系(铜、锌、铝、镍、锡等)
汇通财经APP讯——期货公司观点汇总一张图:1月26日有色系(铜、锌、铝、镍、锡等)
2024-01-26 11:04
期货公司观点汇总一张图:1月26日黑色系(螺纹钢、焦煤、焦炭、铁矿石、动力煤等)
汇通财经APP讯——期货公司观点汇总一张图:1月26日黑色系(螺纹钢、焦煤、焦炭、铁矿石、动力煤等)
2024-01-26 10:38
华泰期货1月26日原油日报:布伦特原油结构性偏强,但或持续性有限
汇通财经APP讯——■要闻与重要数据1.WTI3月原油期货收涨2.27美元,涨幅3.02%,报77.36美元/桶;布伦特3月原油期货收涨2.39美元,涨幅2.99%,报82.43美元/桶;上期所原油期...
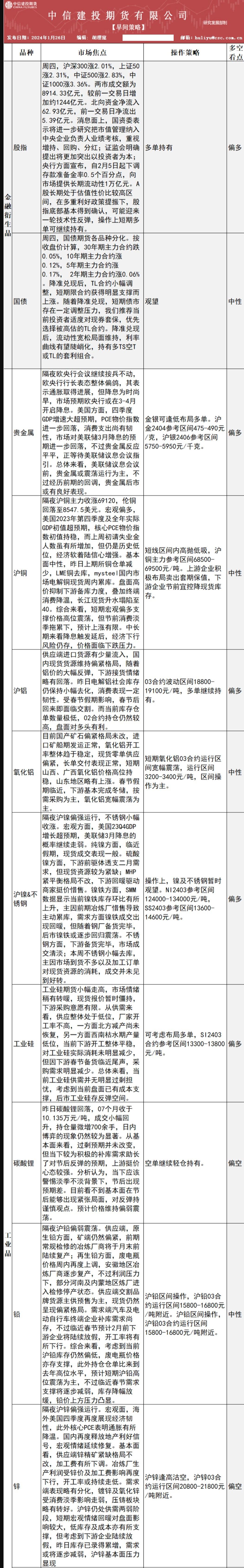
2024-01-26 10:23
中信建投期货1月26日早间交易策略
汇通财经APP讯——隔夜欧央行会议继续按兵不动,欧央行行长表态整体偏鸽,其表示通胀取得进展,但降息为时尚早,市场预期欧央行或在3一4月开启降息。美国方面,四季度GDP增速大超预期,PCE物价指数进一步...
2024-01-26 10:11
CBOT持仓解读:交易商增加美豆美玉米净空头,增加美小麦净多头
汇通财经APP讯——交易商称,美国大豆期货Sv1周四下跌1.4%,原因是来自巴西供应的激烈竞争以及豆油价格下滑,导致美国油籽供应出口需求疲软。玉米期货Cv1跟随大豆走低。小麦期货在震荡后小幅走高,堪萨...
2024-01-26 09:56
海通期货1月26日原油日报:随着油价震荡中逐渐抬升重心,市场情绪转暖迹象明显
汇通财经APP讯——后市观点周四油价大涨近3%,在关键的阻力关口压制下经过了一个多月了的盘整蓄势之后,油价用长阳大涨的方式完成了对关键阻力的突破,并继续刷新2024年高点,这样的表现符号我们对油价运行...
2024-01-26 09:50
恒泰期货1月26日原油热点报告
汇通财经APP讯——周五SC开盘涨幅超3%,在关键的阻力区间压制下,油价经过超一个月的盘整蓄势后,采用长阳大涨的方式突破了前期的关键阻力点位,并刷新2024年高点。本周油价在震荡运行中重心逐步抬升,市...
2024-01-26 09:45
恒泰期货1月26日早盘交易策略
汇通财经APP讯——原油基本面/盘面:短期油价持续走高接触区间上轨,近期国内外利好政策不断,一方面,昨日中行宣布下调存款准备金率0.5pct,提高市场对未来国内巩固经济的预期。另外,晚间的EIA报告显...
2024-01-26 09:37
中信期货1月26日晨报:海外经济数据韧性,黑色、能化及基本金属多数上涨
汇通财经APP讯——股指期货:中字头爆发,价值占优·昨日盘面出现普涨行情,同时量能放大至9000亿,中字头个股异动,中国石油涨停,同时前期回撇的微盘指数同步爆发,显示情绪企喼之后,各类属性的资金因担心...
2024-01-26 09:04
1月26日亚洲时段6大货币对、美元指数及黄金阻力/支撑位
汇通财经APP讯—— 本文提供美元指数、欧元、英镑、日元、瑞郎、澳元、加元及黄金支撑阻力位。 欧元/美元 英镑/美元 阻力位 支撑位 阻力位 支撑位 1.0851 1.0836 1.2713 1.26...
2024-01-26 08:57
黄金交易提醒:美国数据乐观助力美元反弹 金价持坚等待PCE数据“救场”
汇通财经APP讯——周四(1月25日),金价周四小幅走高,因美国GDP数据显示通胀速度下降后,美国国债收益率下跌,而焦点转向PCE数据,以进一步暗示美联储的降息策略。(现货黄金走势图)现货黄金收涨0....
2024-01-26 07:55
原油交易提醒:美国数据改善市场情绪 红海危机延续 油价涨逾3%至12月以来高位
汇通财经APP讯——周四(1月25日)由于美国经济数据显示2023年第四季度增长快于预期导致市场乐观情绪,并降低了美联储降息预期,同时,红海紧张局势持续扰乱全球贸易,油价周四上涨约3%,收于去年12月...
2024-01-26 07:41
1月26日财经早餐:美国GDP数据靓丽 美国股市涨声一片 通胀显示出降温迹象
汇通财经APP讯——周四(1月25日),华尔街交易员将股市推高至历史新高,因为他们猜测美联储将能够实现软着陆,因为美国经济仍然相当有弹性,通胀显示出降温迹象。由于最新的经济数据超出了经济衰退的预期,美...