嘉盛外汇 行情分析

嘉盛外汇 行情分析列表

2024-01-05 18:25
市场对美联储降息预期降温,等待非农数据引爆行情
汇通财经APP讯——1月5日周五,美国非农就业数据将于今日晚些时候公布。美元兑日元上涨0.42%,至145.25,自去年12月13日以来首次触及145.365。日本沿海元旦发生的致命地震,使得日本央行...
2024-01-05 18:25
图解非农预期:近70家机构预测一览,预期增17万但小心“爆冷”
汇通财经APP讯——周五(2024/1/5 21:30)将发布备受关注的美国12月非农就业报告。据权威外媒调查全球近70个国际知名投行/金融大结果来看,非农就业变动的预期中值(中位数)为:增加17万,...
2024-01-05 17:58
产量创纪录+库存高企,2023年美国天然气平均价格暴跌62%
汇通财经APP讯——周五(1月5日),欧盘时段,天然气连续震荡走低,现报2.783美元/百万英热,跌幅1.35%。美国能源情报署(EIA)周四表示,由于创纪录的天然气产量、稳定的需求和高库存导致美国天...
2024-01-05 12:08
美联储降息押注又变了 非农或反应强烈!还需留意欧洲数据
汇通财经APP讯——周五(1月5日)亚洲股市涨跌互现,此前美国股市和债市受到抛售压力,来自劳动力市场的强劲信号打压了降息预期。在日元疲软的推动下,日本股市上涨,但该地区其他主要市场持平或下跌。澳大利亚...
2024-01-05 11:40
警惕美国非农数据出现意外,关注金价的相关性反应
汇通财经APP讯——从历史上看,美国就业报告对黄金估值的影响有多大?在这篇文章中,我们展示了一项研究的结果,在此项研究中我们分析了金价对之前35个非农就业数据的反应。在美国劳工统计局(BLS)准备于1...
2024-01-05 11:33
黄金市场分析:ADP大超预期 金价维稳于2040附近
汇通财经APP讯——周四(1月4日),金价企稳于2,042.79美元,当日略上涨0.1%。周四来自美国的数据显示,12月美国民间就业岗位增幅超过预期,这帮助美元维护住近期的上涨幅度,而现货黄金虽受压但...
2024-01-05 11:27
1月5日汇市观潮:日元和澳元技术分析
汇通财经APP讯——货币:美元/日元周四(1月4日),美元兑日元盘中触及两周最高144.85,连续三天攀升,纽约盘尾上涨0.9%,报144.52。周四来自美国的数据显示,12月美国民间就业岗位增幅超过...
2024-01-05 11:16
一张图:2024/01/05黄金原油外汇股指"枢纽点+多空占比"一览
汇通财经APP讯——一张图:黄金原油外汇股指"枢纽点+多空占比"一览。今日(2024/01/05周五)最新出炉的数据显示,截止上个交易日结束时,头寸达到80%及以上的品种有:★ 美国原油 WTI OI...
2024-01-05 11:01
期货公司观点汇总一张图:1月5日农产品(棉花、豆粕、白糖、玉米、鸡蛋、生猪等)
汇通财经APP讯——期货公司观点汇总一张图:1月5日农产品(棉花、豆粕、白糖、玉米、鸡蛋、生猪等)
2024-01-05 11:00
期货公司观点汇总一张图:1月5日有色系(铜、锌、铝、镍、锡等)
汇通财经APP讯——期货公司观点汇总一张图:1月5日有色系(铜、锌、铝、镍、锡等)
2024-01-05 10:59
期货公司观点汇总一张图:1月5日黑色系(螺纹钢、焦煤、焦炭、铁矿石、动力煤等)
汇通财经APP讯——期货公司观点汇总一张图:1月5日黑色系(螺纹钢、焦煤、焦炭、铁矿石、动力煤等)
2024-01-05 10:53
日本大地震给日本央行“添堵”,“黑天鹅”恐被扼杀,日元面临新的压力
汇通财经APP讯—— 在进入2024年后,由于日本元旦发生强烈地震,使得日本央行(Bank of Japan)本月取消负利率的难度加大,日元面临新的压力。 日本石川县能登地区1月1日发生7.6级强震。...
2024-01-05 10:49
中信建投期货1月5日早间交易策略
汇通财经APP讯——以下为中信建投期货1月5日对股指、国债、能源化工、黑色建材、有色金属、农产品板块期货交易提醒和建议。中信建投期货公司授权由“专注国内期货衍生品交易的专业行情分析资讯网站”:【汇通财...
2024-01-05 10:43
非农数据启动新年首个重头戏,市场或能获得期盼的好消息
汇通财经APP讯——美国12月非农就业报告将于北京时间周五21:30公布,市场预计非农就业人数将增加17万人,失业率为3.8%。B.Riley Financial首席市场策略师阿特·霍根(Art Ho...
2024-01-05 10:43
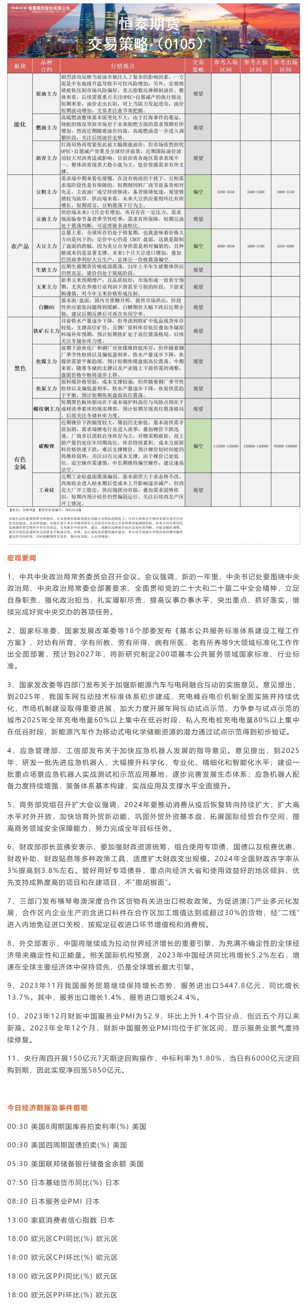
恒泰期货1月5日早盘交易策略
汇通财经APP讯——以下为恒泰期货1月5日对能源化工、黑色建材、有色金属、农产品板块期货交易提醒和建议。恒泰期货公司授权由“专注国内期货衍生品交易的专业行情分析资讯网站”:【汇通财经 www.fx67...