嘉盛外汇 行情分析

嘉盛外汇 行情分析列表

2023-12-29 16:25
白银短线仍看涨,但需关注23.70关键支撑位
汇通财经APP讯——周五(12月29日)欧市盘初,现货白银的跌势仍在持续,当前银价基本稳定在23.88美元/盎司的水平。在本文中,我们将对白银的日内走势进行深入分析。如果银价跌破关键的23.70美元/...
2023-12-29 16:10
2023年美元迎来3年来最差表现,英镑和瑞郎表现强劲
汇通财经APP讯——华尔街押注美联储将在控制物价后降息,美元指数今年下跌了约2.3%,为3年来美元最差表现。由于越来越多的人押注美联储明年将随着美国经济放缓而放松政策,今年第四季度美元出现了很大幅度下...
2023-12-29 16:00
CBOT大豆、小麦、玉米期货技术分析
汇通财经APP讯——本文提供CBOT大豆、小麦、玉米合约技术分析。CBOT大豆可能重新测试阻力位13.2175美元CBOT大豆3月合约SH24可能会重新测试每蒲式耳13.2175美元的阻力位,突破该阻...
2023-12-29 15:54
林吉特走强马棕榈油承压,料连续第二年年度下跌
汇通财经APP讯——马来西亚棕榈油期货周五下跌,因林吉特升值和需求下降的预期打压市场情绪,基准合约将连续第二年下跌。截至中午,马来西亚衍生品交易所3月交割的基准棕榈油合约FCPOc3下跌3 8林吉特,...
2023-12-29 11:23
一张图:2023/12/29黄金原油外汇股指"枢纽点+多空占比"一览
汇通财经APP讯——一张图:黄金原油外汇股指"枢纽点+多空占比"一览。今日(2023/12/29周五)最新出炉的数据显示,截止上个交易日结束时,头寸达到80%及以上的品种有:★ 现货黄金 XAU/US...
2023-12-29 11:18
黄金市场分析:美元探底回升 黄金获利调整
汇通财经APP讯——周四(12月28日),金价回落,稍早曾触及逾三周最高2088.29美元,尾盘下跌0.4%,收盘在每盎司2,069.79美元。当天美元和美国公债收益率探底回升催动了黄金一定程度的获利...
2023-12-29 11:15
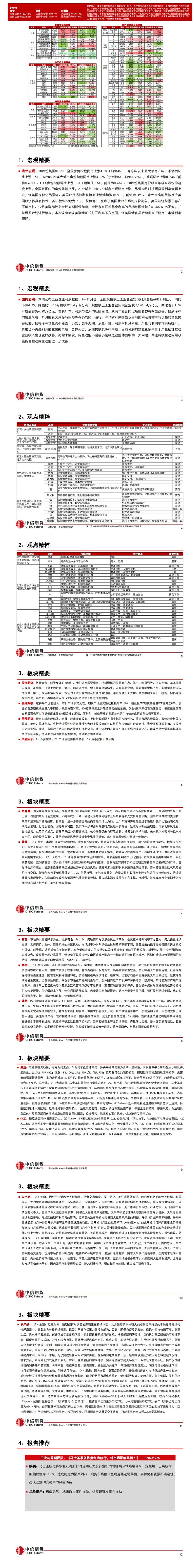
中信建投期货12月29日早间交易策略
汇通财经APP讯——以下为中信建投期货11月29日对股指、国债、贵金属、能源化工、黑色建材、有色金属、农产品期货交易提醒和建议。中信建投期货公司授权由“专注国内期货衍生品交易的专业行情分析资讯网站”:...
2023-12-29 11:14
12月29日汇市观潮:日元和澳元技术分析
汇通财经APP讯——货币:美元/日元周四(12月28日),美元兑日元盘中低见140.27,为7月28日以来最低,收盘阶段下跌0.28%,报141.42。隔夜日元的表现,推动其走势的因素是投资者似乎在结...
2023-12-29 11:08
期货公司观点汇总一张图:12月29日农产品(棉花、豆粕、白糖、玉米、鸡蛋、生猪等)
汇通财经APP讯——期货公司观点汇总一张图:12月29日农产品(棉花、豆粕、白糖、玉米、鸡蛋、生猪等)
2023-12-29 11:07
期货公司观点汇总一张图:12月29日有色系(铜、锌、铝、镍、锡等)
汇通财经APP讯——期货公司观点汇总一张图:12月29日有色系(铜、锌、铝、镍、锡等)
2023-12-29 11:06
期货公司观点汇总一张图:12月29日黑色系(螺纹钢、焦煤、焦炭、铁矿石、动力煤等)
汇通财经APP讯——期货公司观点汇总一张图:12月29日黑色系(螺纹钢、焦煤、焦炭、铁矿石、动力煤等)
2023-12-29 10:33
中信期货12月29日晨报:国内经济仍处于去库周期,黑色暂归淡季基本面
汇通财经APP讯——以下为中信期货12月29日对股指、国债、贵金属、能源化工、黑色建材、有色金属、农产品期货交易提醒和建议。中信期货公司授权由“专注国内期货衍生品交易的专业行情分析资讯网站”:【汇通财...
2023-12-29 10:27
恒泰期货12月29日早盘交易策略
汇通财经APP讯——以下为恒泰期货12月29日对能源板块、黑色板块、农产品板块期货交易提醒和建议。恒泰期货公司授权由“专注国内期货衍生品交易的专业行情分析资讯网站”:【汇通财经 www.fx678.c...
2023-12-29 10:11
华泰期货12月29日贵金属日报:贵金属高位滞涨 但操作仍以逢低买入为主
汇通财经APP讯——核心观点■贵金属市场分析期货行情:12月28日,沪金主力合约开于483.42元/克,收于483.60元/克,较前一交易日收盘上涨0.43%。当日成交量为94,297手,持仓量为13...
2023-12-29 10:00
即将进入黄金传统强势月,1月黄金有三大因素提供支撑!
汇通财经APP讯—— 根据世界黄金协会分析,黄金在每年第一个月往往有较好表现。 自1971年以来,黄金 1 月份的平均回报率为1.79%。 这几乎是长期月平均水平的三倍。 (黄金年初至今表现,来源:Z...