嘉盛外汇 行情分析

嘉盛外汇 行情分析列表

2023-12-27 11:27
期货公司观点汇总一张图:12月27日黑色系(螺纹钢、焦煤、焦炭、铁矿石、动力煤等)
汇通财经APP讯——期货公司观点汇总一张图:12月27日黑色系(螺纹钢、焦煤、焦炭、铁矿石、动力煤等)
2023-12-27 11:00
“历史证明现在是最佳布局时机”!金融分析师:金价明年将冲上2500美元,白银可能达到75美元
汇通财经APP讯——周三(12月27日)亚市,黄金价格在2065美元维持多头走势,金融分析师约翰·鲁比诺(John Rubino)表示,历史证明现在是最佳布局时机,认为黄金明年将冲上2500美元,且金...
2023-12-27 10:59
大佬预计黄金2024年冲上2500美元,白银冲上75美元
汇通财经APP讯——在12月27日的亚洲市场,黄金价格呈现坚挺的多头走势,保持在2066美元的水平。金融分析师约翰·鲁比诺提出,历史数据证明,当前正是布局黄金投资的理想时机。他预测,黄金价格明年有望冲...
2023-12-27 10:40
CBOT持仓:黑海局势紧张支撑小麦,2024年巴西豆出口可能减少
汇通财经APP讯——芝加哥小麦期货周三上涨,交易价格接近前一交易日创下的两周多高点,黑海局势再度紧张,再次引发了对黑海谷物供应的担忧。大豆和玉米小幅走低。截至北京时间09:08,芝加哥期货交易所(CB...
2023-12-27 10:06
海通期货12月27日原油日报
汇通财经APP讯——油价再收长阳大涨,在连续几日大幅震荡收星线之后,选择了继续上攻上档阻力。红海地区继续有船遭到袭击,美宣称在红海击落多架无人机与导弹,并袭击了伊拉克境内的哈马斯设施,复杂的局面继续扰...
2023-12-27 09:56
日本央行结束负利率信号仍未出现,美/日蠢蠢欲动挑战143关口
汇通财经APP讯——12月27日亚市盘中,美元兑日元短线上涨至142.68,显示出挑战143关口的强劲势头。然而,关于结束负利率的“黑天鹅”信号仍然没有出现。日本央行行长植田和男强调,目前实现价格目标...
2023-12-27 09:54
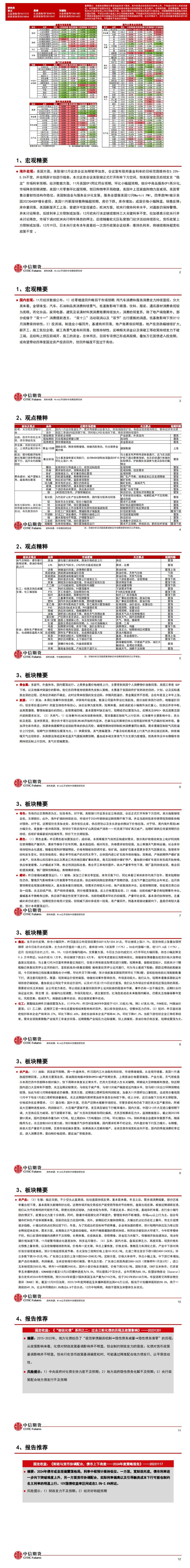
中信期货12月27日晨报:各板块基本面暂无变化,唯航运欧线再度涨停
汇通财经APP讯——以下为中信期货12月27日对贵金属、能源化工、黑色建材、有色金属、农产品期货交易提醒和建议。中信期货公司授权由“专注国内期货衍生品交易的专业行情分析资讯网站”:【汇通财经 www....
2023-12-27 09:45
恒泰期货12月27日早盘交易策略
汇通财经APP讯——以下为恒泰期货12月27日对能源板块、黑色板块、农产品板块期货交易提醒和建议。恒泰期货公司授权由“专注国内期货衍生品交易的专业行情分析资讯网站”:【汇通财经 www.fx678.c...
2023-12-27 09:34
亚洲时段:6大货币对、美元指数及黄金阻力/支撑位
汇通财经APP讯—— 本文提供美元指数、欧元、英镑、日元、瑞郎、澳元、加元及黄金支撑阻力位。 欧元/美元 英镑/美元 阻力位 支撑位 阻力位 支撑位 1.1045 1.1040 1.2734 1.27...
2023-12-27 09:29
华泰期货12月27日贵金属日报:美债大量发行令市场不安 贵金属仍逢低配置
汇通财经APP讯——核心观点■贵金属市场分析期货行情:12月26日,沪金主力合约开于481.00元/克,收于481.40元/克,较前一交易日收盘下降0.07%。当日成交量为60,716手,持仓量为15...
2023-12-27 09:23
华泰期货12月27日原油日报:明年中国需求韧性仍存
汇通财经APP讯——要闻与重要数据1.WTI2月原油期货收涨2.01美元,涨幅2.73%,报75.57美元/桶;布伦特2月原油期货收涨2.00美元,涨幅2.53%,报81.07美元/桶;上期所原油期货...
2023-12-27 08:45
12月27日财经早餐:2023年最后一周强势开局 圣诞老人行情延续 标普500欲迎周线九连阳
汇通财经APP讯——周二(12月26日),华尔街以股市上涨拉开了2023年最后一周的序幕,延续了使市场接近创纪录水平的涨势。在交易量较低的交易日中,标准普尔500指数较其历史高点4796.56点下跌约...
2023-12-27 08:20
黄金投资实则低回报、高波动?过去50年年均回报率仅为5.0%
汇通财经APP讯—— 黄金的光辉岁月是否已经到来?随着金价最近冲破2100美元大关,市场对黄金的看涨情绪日益高涨。连Costco都表示,金条销售一空,供不应求。 但在决定投资前,请慎重考虑。黄金投资需...
2023-12-26 11:01
期货公司观点汇总一张图:12月26日农产品(棉花、豆粕、白糖、玉米、鸡蛋、生猪等)
汇通财经APP讯——期货公司观点汇总一张图:12月26日农产品(棉花、豆粕、白糖、玉米、鸡蛋、生猪等)
2023-12-26 11:00
期货公司观点汇总一张图:12月26日有色系(铜、锌、铝、镍、锡等)
汇通财经APP讯——期货公司观点汇总一张图:12月26日有色系(铜、锌、铝、镍、锡等)