嘉盛外汇 行情分析

嘉盛外汇 行情分析列表

2023-12-12 11:23
金价重大破位后看空理由更强 FXStreet首席分析师技术前景分析:市场出现强烈的抛售兴趣
汇通财经APP讯—— 周二(12月12日)亚市盘中,现货黄金基本持稳,金价现报1982美元/盎司附近;周一金价大跌逾20美元。FXStreet首席分析师Valeria Bednarik最新撰文,对黄金...
2023-12-12 11:13
期货公司观点汇总一张图:12月12日农产品(棉花、豆粕、白糖、玉米、鸡蛋、生猪等)
汇通财经APP讯——期货公司观点汇总一张图:12月12日农产品(棉花、豆粕、白糖、玉米、鸡蛋、生猪等)
2023-12-12 11:12
期货公司观点汇总一张图:12月12日有色系(铜、锌、铝、镍、锡等)
汇通财经APP讯——期货公司观点汇总一张图:12月12日有色系(铜、锌、铝、镍、锡等)
2023-12-12 11:11
期货公司观点汇总一张图:12月12日黑色系(螺纹钢、焦煤、焦炭、铁矿石、动力煤等)
汇通财经APP讯——期货公司观点汇总一张图:12月12日黑色系(螺纹钢、焦煤、焦炭、铁矿石、动力煤等)
2023-12-12 10:59
世界黄金协会:预计2024年金价将创出新高
汇通财经APP讯——根据世界黄金协会(WGC)的最新报告,金价在2023年最后几周突破2000美元大关,可能预示着金价在2024年将出现更大幅度的上涨。世界黄金协会的分析师在其对2024年的展望中表示...
2023-12-12 10:50
中信建投期货12月12日早间交易策略
汇通财经APP讯——以下为中信建投期货12月12日对股指、国债、贵金属、能源化工、黑色建材、有色金属、农产品期货交易提醒和建议。中信建投期货公司授权文本由“专注期货开户交易及专业行情分析资讯网站”:【...
2023-12-12 10:33
CBOT持仓:巴西天气再成焦点,基金看空小麦关注阿根廷经济措施
汇通财经APP讯——芝加哥期货交易所(CBOT)大豆期货周一收高,市场再次担心巴西的旱情会对该国作物造成不利影响,而且国际市场出现新一轮美国大豆买盘。玉米期货收在本月迄今最低水平,受累于小麦期货的跌势...
2023-12-12 10:30
海通期货12月12日原油日报
汇通财经APP讯——欧佩克+会议达成的自愿减产让投资者失望,让油价重心继续下沉,不过油价的下跌对欧佩克+落实自愿减产行动方面显然起到了正向的督促作用,过去几天时间里沙特、俄罗斯均表态如有需要欧佩克+可...
2023-12-12 10:30
美元/日元反弹触及趋势线转跌,后市或重新回到141.60低点?
汇通财经APP讯——周二(12月12日),亚盘时段,美元/日元震荡下跌,盘中最低触及145.53,跌幅约0.42%,目前交投于145.72附近。美元/日元再次测试自11月中旬以来形成的下跌趋势线后转跌...
2023-12-12 10:24
海通期货12月12日贵金属日报:非农就业超预期,贵金属大幅回落
汇通财经APP讯——贵金属操作建议:现货黄金若回落至1940-1960美元/盎司附近可考虑多头入场。海通期货公司授权文本由“专注期货开户交易及专业行情分析资讯网站”:【一期货 www.1qh.cn】转...
2023-12-12 10:12
恒泰期货12月12日早盘交易策略
汇通财经APP讯——以下为恒泰期货12月12日对能源板块、黑色板块、农产品板块期货交易提醒和建议。恒泰期货公司授权文本由“专注期货开户交易及专业行情分析资讯网站”:【一期货 www.1qh.cn】转发
2023-12-12 10:04
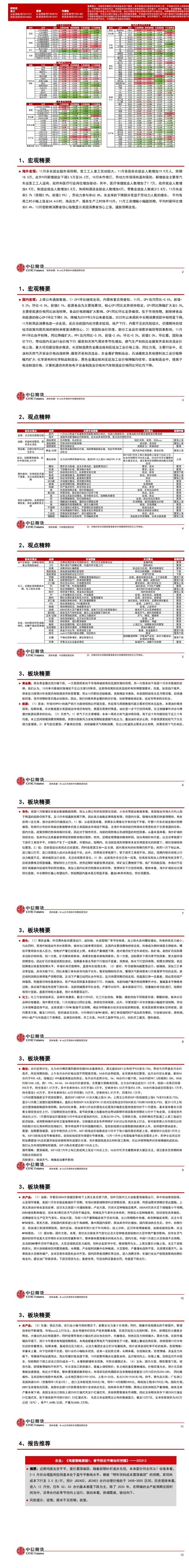
中信期货12月12日货晨报:美国非农数据超市场预期,基本金属和黑色系多数下跌
汇通财经APP讯——以下为中信期货12月12日对贵金属、能源化工、黑色建材、有色金属、农产品期货交易提醒和建议。中信期货公司授权文本由“专注期货开户交易及专业行情分析资讯网站”:【一期货 www.1q...
2023-12-12 09:53
华泰期货12月12日贵金属日报:美联储议息会议临近 贵金属暂时震荡偏弱
汇通财经APP讯——贵金属市场分析期货行情:12月11日,沪金主力合约开于475.00元/克,收于471.60元/克,较前一交易日收盘下降0.72%。当日成交量为171,635手,持仓量为190,29...
2023-12-12 09:42
美国CPI数据来袭!美元、欧元、英镑、日元、澳元技术分析:美元买盘力量持续存在
汇通财经APP讯——周一(12月11日),由于投资者静待本周的重磅经济数据与美联储会议结果,外汇市场交易相对平静,美元指数小幅上涨。周二(12月2日)亚市,美元指数微跌,目前交投于103.99附近。美...
2023-12-11 12:04
欧元/美元周内展望:留意1.0665-1.0935区间突破情况
汇通财经APP讯——周一(12月11日),欧元兑美元窄幅波动,亚市盘中报1.0766,涨幅0.05%。上周欧元/美元的抛售力度令人侧目。上周四跌破1.0800,上周五买盘缺失,这让投机者对本周一(12...