嘉盛外汇 行情分析

嘉盛外汇 行情分析列表

2023-11-20 10:33
海通期货11月20日交易内参
汇通财经APP讯——周五夜盘油价大幅反弹,基本收复了前一个交易日的近4%的失地,投资者在欧佩克方面是否会加大减产决定上摇摆这导致了油价的剧烈波动。就在此前一天在没有突发重大利空的情况下,布伦特原油跌破...
2023-11-20 10:16
海通期货11月20日原油周报:油价大起大落增加市场焦虑,静待欧佩克最终决定
汇通财经APP讯——周五夜盘油价大幅反弹,基本收复了前一个交易日的近4%的失地,投资者在欧佩克方面是否会加大减产决定上摇摆这导致了油价的剧烈波动。就在此前一天在没有突发重大利空的情况下,布伦特原油跌破...
2023-11-20 09:55
金价小幅回落后快速拉升近10美元,FXStreet分析师:近期可能测试2000关口
汇通财经APP讯—— 周一(11月20日)亚市盘中,现货黄金探底回升,在跌至1973美元附近后快速拉升近10美元至1983美元附近,目前交投于1981美元/盎司附近。 (现货黄金15分钟图) FXSt...
2023-11-20 09:47
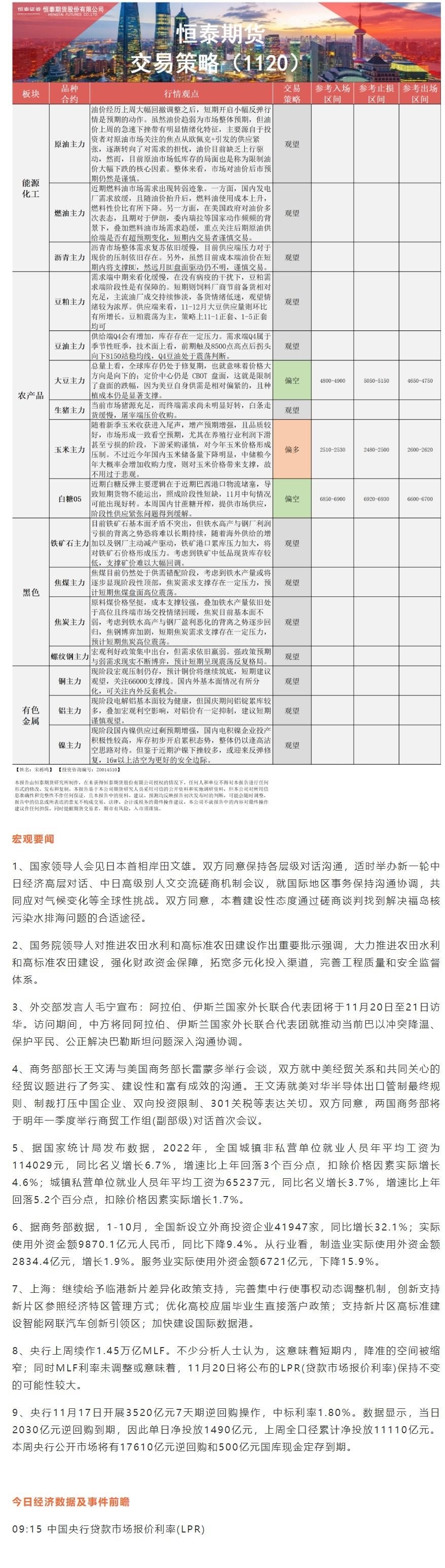
恒泰期货11月20日早盘交易策略
汇通财经APP讯——以下为恒泰期货11月20日对能源板块、黑色板块、农产品板块期货交易提醒和建议。恒泰期货公司授权文本由“专注期货开户交易及专业行情分析资讯网站”:【一期货 www.1qh.cn】转发
2023-11-20 09:36
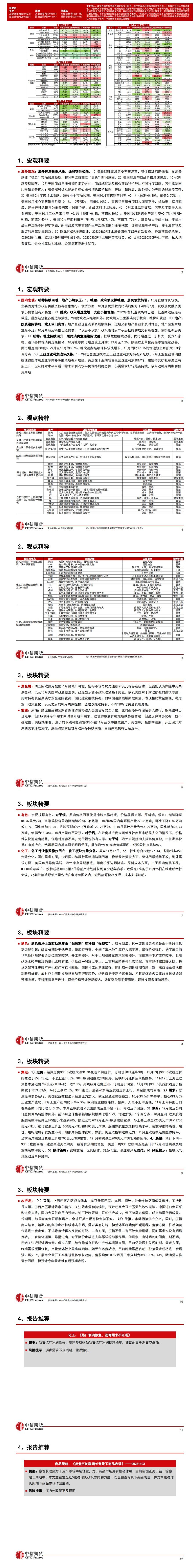
中信期货11月20日晨报:海外经济数据承压,关注贵金属继续向上空间
汇通财经APP讯——以下为中信期货11月20日对贵金属、能源化工、黑色建材、煤炭、有色与新材料、农产品期货交易提醒和建议。中信期货公司授权文本由“专注期货开户交易及专业行情分析资讯网站”:【一期货 w...
2023-11-20 09:10
亚洲时段6大货币对、美元指数及黄金阻力/支持位
汇通财经APP讯—— 本文提供美元指数、欧元、英镑、日元、瑞郎、澳元、加元及黄金支撑阻力位。 欧元/美元 英镑/美元 阻力位 支撑位 阻力位 支撑位 1.0909 1.0903 1.2463 1.24...
2023-11-20 06:49
黄金周评:金价录得近四周最大单周涨幅 “巴以”局势再添变数,目标上看2000关口
汇通财经APP讯——由于美元和美国国债收益率走弱,人们越来越预期美联储将结束货币政策紧缩,金价录得四周以来的最大单周涨幅。上周五(11月17日),金价保持稳定,现货黄金在盘中早些时候升至两周高点后收跌...
2023-11-18 11:53
美豆收跌,下周交易时间将因感恩节假期而缩短
汇通财经APP讯——芝加哥谷物和大豆期货周五下跌,因遭受干旱的巴西降雨前景缓解了对作物的担忧,而交易员在感恩节交易周缩短之际退出多头头寸。CBOT持仓变动情况 交易商估算的结果显示,大宗商品基金本周五...
2023-11-18 10:44
CFTC持仓:1114当周,投机者减少黄金、原油净多头
汇通财经APP讯——截至11月14日当周,COMEX黄金投机者将净多头头寸减少12576手头寸,至92660手,石油投机者将WTI净多头头寸减少11370手头寸,至78487手。投机者将美国国债期货净...
2023-11-18 09:42
风险情绪主导市场,美元在四个月低点边缘疯狂试探
汇通财经APP讯——周五(11月17日),加拿大工业通胀数据与美国房地产数据正面交锋,但总体而言,风险情绪似乎是市场瞬间走势的主要驱动力。美国建筑许可和美国新屋开工均超出预期,有助于阻止美元周五早些时...
2023-11-18 09:26
黄金展望:金价虽未准备好突破2000美元,但美债危或点燃多头!
汇通财经APP讯——通胀压力降温和美国劳动力市场日益疲软,导致市场开始质疑美联储在可预见的未来将利率维持在限制性区间的计划,这为黄金提供了新的动力。然而,市场情绪仍不足以将价格推升至2,000美元/盎...
2023-11-18 09:22
黄金下周缺乏突破2000的动力,鲍威尔劲爆来袭
汇通财经APP讯——本周黄金价格维持高位盘整姿态,未能保持在2000美元上方,本周跌近10美元,有分析指出,金价下周缺乏突破2,000美元的动力,但分析师不建议做空。金价未能令人信服地突破2,000美...
2023-11-18 09:20
黄金调查:市场震荡,新一轮牛市在悄然起航
汇通财经APP讯——黄金本周稳步走高,随着经济数据的发布,价格出现波动,但在过去一个月左右的强劲和突然的波动之后,贵金属的价格走势更加有序,不再那么剧烈。最新的Kitco News每周黄金调查显示,散...
2023-11-18 09:18
美联储信号激发黄金飙升及两周高点,分析师对下周金价持中立态度
汇通财经APP讯——周五(11月17日),由于美联储释放的信号以及美元需求疲弱,金价触及两周高点。(现货黄金走势图)现货黄金收跌0.03%,收报1980.65美元/盎司。COMEX 12月黄金期货结算...
2023-11-18 09:13
油价周五涨超4%但周线四连跌,市场关注OPEC会议
汇通财经APP讯——油价在长达一周的抛售后上涨4%,但连续第四周下跌。油价周五上涨超过4%,从前一交易日触及的四个月低点反弹,因为空头头寸的投资者获利了结,而美国对一些俄罗斯石油托运人的制裁提供了支撑...