嘉盛外汇 行情分析

嘉盛外汇 行情分析列表

2023-11-17 11:08
期货公司观点汇总一张图:11月17日农产品(棉花、豆粕、白糖、玉米、鸡蛋、生猪等)
汇通财经APP讯——期货公司观点汇总一张图:11月17日农产品(棉花、豆粕、白糖、玉米、鸡蛋、生猪等)
2023-11-17 11:06
期货公司观点汇总一张图:11月17日有色系(铜、锌、铝、镍、锡等)
汇通财经APP讯——期货公司观点汇总一张图:11月17日有色系(铜、锌、铝、镍、锡等)
2023-11-17 11:05
期货公司观点汇总一张图:11月17日黑色系(螺纹钢、焦煤、焦炭、铁矿石、动力煤等)
汇通财经APP讯——期货公司观点汇总一张图:11月17日黑色系(螺纹钢、焦煤、焦炭、铁矿石、动力煤等)
2023-11-17 10:04
华泰期货11月17日原油日报:中国买兴疲软,原油单边与结构均转弱
汇通财经APP讯——要闻与重要数据1.WTI12月原油期货收跌3.76美元,跌幅4.90%,报72.90美元/桶;布伦特1月原油期货收跌3.76美元,跌幅4.63%,报77.42美元/桶;上期所原油期...
2023-11-17 10:02
CBOT持仓解读:由于美国销售疲弱,小麦将出现九月份以来最大单周跌幅
汇通财经APP讯——芝加哥小麦期货周五下跌,创9月份以来最大单周跌幅,原因是美国出口销售低于预期,凸显需求疲软以及来自俄罗斯廉价谷物的竞争。大豆和玉米也下跌,但尽管周四大豆大幅下跌,因预计最大出口国巴...
2023-11-17 09:44
海通期货11月17日原油日报
汇通财经APP讯——在油价暴跌同时,金银等避险资产大涨,显示了当前投资者对经济担忧再次升温。油价剧烈的波动显然已经超出了多数机构预期,油价弱势表现也在不断给沙特等石油输出国施加压力,未经证实的消息称沙...
2023-11-17 09:32
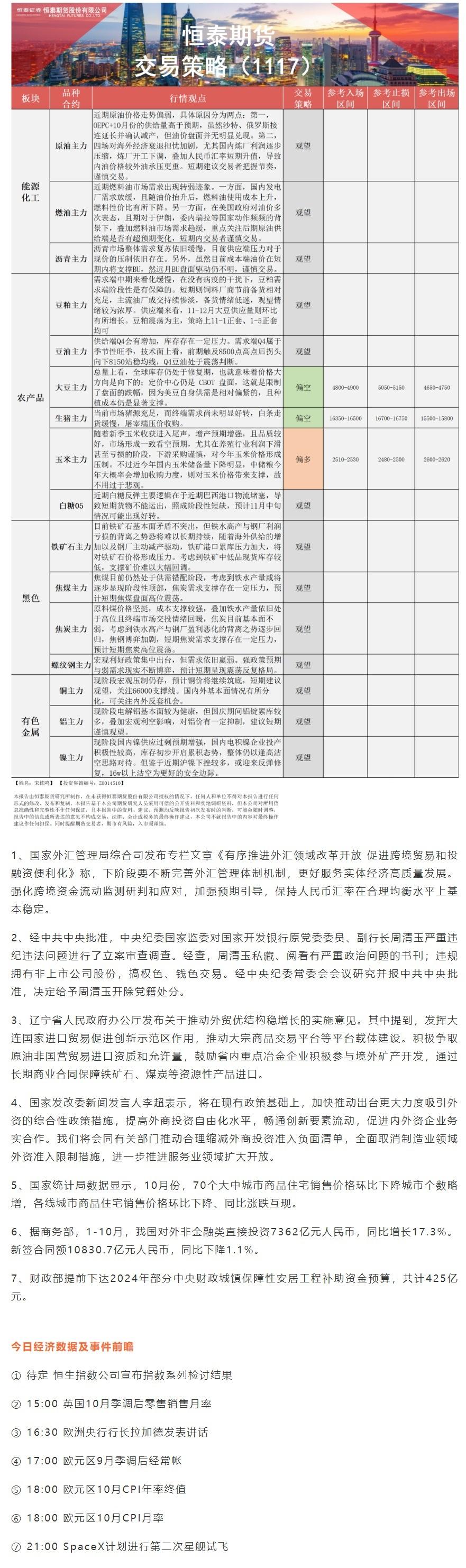
恒泰期货11月17日早盘交易策略
汇通财经APP讯——以下为恒泰期货11月17日对能源化工、黑色板块、有色金属、农产品期货交易提醒和建议。恒泰期货公司授权文本由“专注期货开户交易及专业行情分析资讯网站”:【一期货 www.1qh.cn...
2023-11-17 09:26
中信期货11月17日晨报:美国经济数据佐证通胀降温,金银比继续回落
汇通财经APP讯——以下为中信期货11月17日对贵金属、能源化工、黑色建材、煤炭、有色与新材料、农产品期货交易提醒和建议。中信期货公司授权文本由“专注期货开户交易及专业行情分析资讯网站”:【一期货 w...
2023-11-17 09:08
亚洲时段6大货币对、美元指数及黄金阻力/支持位
汇通财经APP讯—— 本文提供美元指数、欧元、英镑、日元、瑞郎、澳元、加元及黄金支撑阻力位。 欧元/美元 英镑/美元 阻力位 支撑位 阻力位 支撑位 1.0860 1.0845 1.2421 1.24...
2023-11-17 08:47
欧元、日元、英镑、澳元每日技术前景分析:欧元处于非常看涨的情况
汇通财经APP讯—— 周四(11月16日),由于数据显示美国经济逐渐减速,加剧了市场对美联储将结束加息行动的猜测,美国债券价格攀升,美元指数止住了前一日的大幅下跌。 美元指数 (来源:fxdailyr...
2023-11-17 08:31
11月17日财经早餐:美国经济持续减速 油价暴跌逾4% 金价大涨至近两周高位
汇通财经APP讯——周四(11月16日),由于数据显示美国经济逐渐减速,美国股市涨跌互现,债券攀升,加剧了美联储将结束加息行动的猜测。原油价格继续下跌。美国国债收益率下跌,因投资者密切关注周四的另一批...
2023-11-17 08:13
美国经济进一步放缓,金油走势分化,黄金技术面信号依然看涨
汇通财经APP讯—— 周四(11月16日),10月份衡量批发价格的美国生产者价格指数下跌0.5%,这标志着自2020年4月以来的最大月度跌幅。与此同时,10月份消费者价格指数持平。对投资者来说,这可能...
2023-11-17 08:10
黄金交易提醒:美国就业数据欠佳,金价攻克1980关口,或进一步剑指2000
汇通财经APP讯——周四(11月16日),现货黄金大幅上涨,重拾涨势。受美元疲软和国债收益率下降的提振,金价突破1975美元阻力位并跃升至一周多来的最高水平1987.85美元/盎司,价格上涨超过20美...
2023-11-16 11:57
黄金市场分析:美PPI数据创低 黄金反而调整回落
汇通财经APP讯——周三(11月15日), 黄金在一周高点下方企稳,当日略跌0.1%,收盘在1959.09美元/盎司水平。周三美国统计局公布数据称,10月零售销售下滑0.1%。9月读数上修为增长0.9...
2023-11-16 11:49
11月16日汇市观潮:日元和澳元技术分析
汇通财经APP讯——货币:美元/日元周三(11月15日),美元兑日元回升0.66%,收盘在151.35。周三美国统计局公布数据称,10月零售销售下滑0.1%。9月读数上修为增长0.9%,前值为增长0....